新的研究表明,空气污染中的一种微粒 – 磁铁矿可诱发阿尔茨海默病的症状和体征。阿尔茨海默病是痴呆症的一种,会导致记忆丧失、认知能力下降和生活质量明显降低。它影响着全球数百万人,是老年人死亡的主要原因。
这项研究由悉尼科技大学(UTS)的辛迪 – 古纳万(Cindy Gunawan)副教授和克里斯汀 – 麦格拉斯(Kristine McGrath)副教授领导,最近发表在《国际环境》(Environment International)杂志上。
来自悉尼科技大学、悉尼新南威尔士大学和新加坡科技研究局的研究小组在实验室中研究了空气污染对小鼠大脑健康以及人类神经元细胞的影响。
他们的目的是更好地了解接触有毒空气污染颗粒如何导致阿尔茨海默氏症。
澳大利亚微生物学和感染研究所(AIMI)的古纳万副教授说:”只有不到 1% 的阿尔茨海默氏症病例是遗传性的,因此环境和生活方式很可能在疾病的发展过程中起着关键作用。以前的研究表明,生活在空气污染严重地区的人患老年痴呆症的风险更大。磁铁矿是一种磁性氧化铁化合物,在阿尔茨海默氏症患者的大脑中也发现了更多的磁铁矿。然而,这是首次研究大脑中磁铁矿颗粒的存在是否真的会导致阿尔茨海默氏症的征兆。”
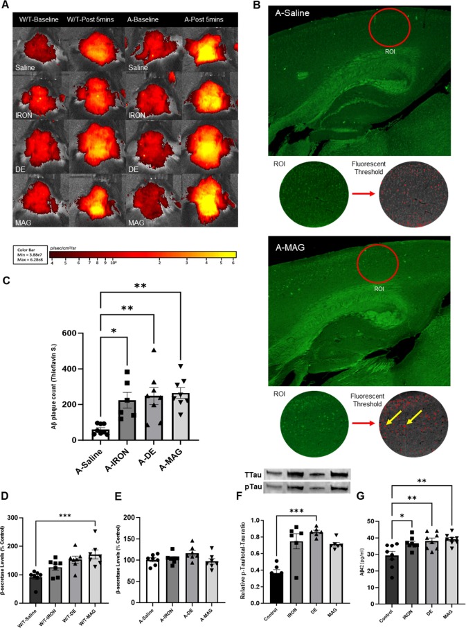
研究人员将健康小鼠和有阿尔茨海默病遗传倾向的小鼠暴露在极细微的铁、磁铁矿和柴油碳氢化合物颗粒中,历时四个月。他们发现,磁铁矿诱发阿尔茨海默病的病理变化最为一致。
这包括海马区(大脑中对记忆至关重要的区域)和体感皮层(处理身体感觉的区域)神经细胞的损失。淀粉样斑块的形成在已经有阿尔茨海默氏症倾向的小鼠中有所增加。
研究人员还观察到小鼠的行为变化与阿尔茨海默氏症相符,包括压力和焦虑增加以及短期记忆受损,尤其是遗传易感小鼠的短期记忆受损。
“磁铁矿是一种相当常见的空气污染物。它来自高温燃烧过程,如汽车尾气、木材燃烧和燃煤发电站,以及刹车片摩擦和发动机磨损,”UTS 生命科学学院的 McGrath 副教授说。”当我们吸入空气污染物时,这些磁铁矿颗粒会通过鼻腔内壁,绕过血脑屏障,从大脑底部负责处理气味的小结构–嗅球进入大脑。”
研究人员发现,磁铁矿会诱发小鼠和实验室中人类神经元细胞的免疫反应。它引发炎症和氧化应激,进而导致细胞损伤。众所周知,炎症和氧化应激是导致痴呆症的重要因素。
UTS 生命科学学院的共同第一作者夏洛特 – 弗莱明(Charlotte Fleming)博士说:”磁铁矿诱导的神经变性也与疾病状态无关,在健康小鼠的大脑中也能看到阿尔茨海默氏症的迹象。”
这些结果将引起卫生工作者和政策制定者的兴趣。它建议人们采取措施,尽可能减少暴露于空气污染的机会,并考虑改善空气质量和降低神经退行性疾病风险的方法。
这项研究对空气污染指导方针具有重要意义。磁铁矿颗粒应被纳入空气质量指数的建议安全阈值,同时还需要采取更多措施减少汽车和燃煤发电站的排放。
编译来源:ScitechDaily
自 cnBeta.COM
更多阅读:




