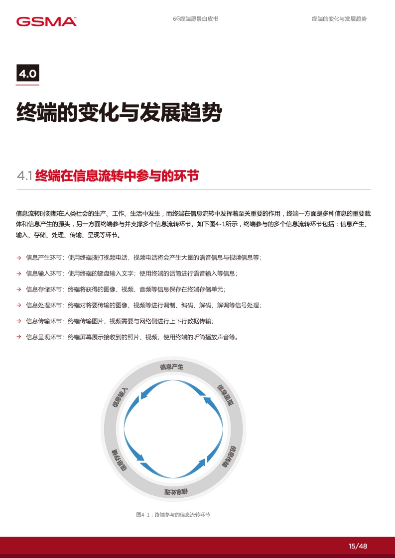
在 5G 时代,我们逐步迈向了万物互联的 时代,6G 则有望将我们带入物理世界与 虚拟世界相融合的万物智联时代。6G不再仅仅是一种通信技术,而是一个庞大的 分布式智能网络,融合了通信、感知、计 算等多种能力,深度连接了物理、生物和 数字世界,为人们带来真正意义上的 “万 物智联”。在 5G 的基础上,6G 将进一步 拓展连接,不仅将人与人、物与物相连接, 更将带来 “智联”,将智能联接普及到每个人、 每个家庭、每个企业,引领着全新的创新 浪潮。这一愿景中,6G 的核心能力、全 新应用场景、崭新需求、以及通信和网络 体系结构的重大变革都将得到探讨和实践。 它标志着一个光辉的未来,一个充满智能 和连接的未来,6G 将推动人类社会进入 全新的数字化时代。
在 6G 赋能的数字化时代里,个人将拥有 更多定制化的数字服务使得社交沟通更加 便捷,家庭将通过智能化的家居系统提高 生活品质,产业将通过数智化技术实现增 效拓能。各行各业将逐渐摆脱传统的限制, 通过数字化手段创造出全新的商业模式和 机会。然而,要实现这一切,并迈入更高 级别的数字化社会,6G 终端将发挥关键 作用。数字化的广泛应用和全球数字化战 略的制定为 6G 终端的新能力提出了迫切 的需求,6G 终端将成为数字化时代的引 擎,满足不断增长的数字化需求,推动人 类社会迈向更加智能、高度互联的未来。

更多阅读:
