情感障碍是一种普遍存在且反复发作的精神障碍,以情绪升高和过度活动为特征,包括抑郁、悲伤、对活动失去兴趣、躁狂等情感状态,不仅会降低患者生活质量,也有可能影响认知功能,甚至增加死亡率。
情感状态之间的转变是阶段性的,环境、行为、药物都可以引起健康受试者或者情感障碍患者情感状态的改变。但是,关于引起情感状态改变的生理、神经机制却并不明朗。
就拿睡眠和生物钟来说吧。人人都知道睡眠对身体健康至关重要,睡眠不足在影响身体代谢的同时也影响精神状态。破坏正常的生物钟节律和睡眠可以诱导躁郁症患者躁狂发作的行为特征,但同时,睡眠剥夺可以在双相情感障碍患者中产生急性抗抑郁反应。
所以,睡眠剥夺影响情感状态变化的的神经调节机制是什么呢?
近日,美国西北大学的Yevgenia Kozorovitskiy及其研究团队发现,睡眠剥夺引起的情感状态转变是由广泛的多巴胺通路介导的。
急性睡眠剥夺影响了小鼠大脑不同区域的多巴胺释放,进而影响情感状态转变期间的特定行为调节。在急性睡眠剥夺之后,小鼠前额叶皮质树突棘密度增加,小鼠的抑郁行为消失。
研究发表在Neuron杂志上。
为了实现对小鼠的睡眠剥夺,研究人员设计了能够扰乱小鼠睡眠的装置,强迫小鼠保持清醒状态。被剥夺了睡眠的小鼠变得有点亢奋,开始变现得过度活跃、有攻击性和性行为增加。而对于抑郁小鼠来说,急性12小时的睡眠剥夺逆转了小鼠的厌恶学习行为表现,恢复蔗糖偏好。普通小鼠的睡眠剥夺“表现”持续了48小时,而抑郁小鼠的单次睡眠剥夺“表现”至少可以持续72小时。
小鼠睡眠剥夺模型
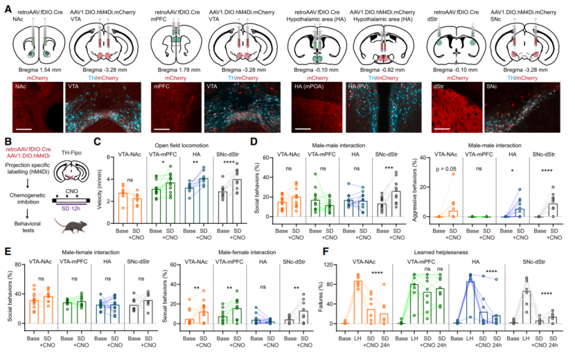
研究人员发现,睡眠剥夺期间小鼠腹侧被盖区(VTA)多巴胺神经元活跃度升高,抑制多巴胺神经元活动,普通小鼠的睡眠剥夺相关过度活跃被抑制,抑郁小鼠的行为改善也消失了,但是对小鼠的性行为没有产生影响。这说明,多巴胺在睡眠剥夺诱导的小鼠情感状态转变中起到了关键作用。
接下来,研究人员标记了小鼠大脑中的多巴胺释放,并通过光度法监测不同大脑区域的多巴胺水平。结果显示,小鼠核团、前扣带皮层和下丘脑区域的多巴胺释放显著增加,睡眠剥夺引起了多巴胺在大脑中的广泛调节。
睡眠剥夺诱导多巴胺释放
通过抑制不同神经元亚群,可以找到与之相对应的情感状态变化行为。
结果显示,对于经历急性睡眠剥夺的普通小鼠来说,抑制伏隔核脑区投射的多巴胺神经元可以消除小鼠的过度活跃状态,抑制前额叶皮层投射的多巴胺神经元可以消除小鼠对雄性入侵者的攻击性行为,抑制下丘脑投射的多巴胺神经元可以消除小鼠的性行为增加;对于急性睡眠剥夺的抑郁小鼠来说,抑制前额叶皮层投射的多巴胺神经元可以消除厌恶学习行为逆转。
不同的多巴胺神经元投射介导了睡眠剥夺相关行为变化
氯胺酮是一种快速起效的抗抑郁药物,可以通过增强多巴胺能调节来促进树突棘再生,急性睡眠剥夺的抗抑郁作用也有类似之处。研究人员发现,急性睡眠剥夺之后,小鼠前额叶皮层深层椎体神经元的顶端树突上,谷氨酸诱导树突棘形成的概率增加。
总的来说,研究描述了广泛的多巴胺网络在睡眠剥夺相关行为变化中所起到的作用,特定区域投射分别在过度活跃、运动增加或者性行为增加中起到主要作用,显示了多巴胺信号传导的重要功能。
值得注意的是,虽然当前研究结果将小鼠的一系列情感状态变化与神经可塑性和多巴胺水平变化联系起来,但远不能作为完整的双相情感障碍模型来使用。深入探讨睡眠剥夺、神经可塑性和行为状态变化之间的机制,可能有助于理解双相情感障碍的病理生理学机制,为开发新的抗抑郁药物和情绪稳定剂打下基础。
来自: 奇点神思
更多阅读:





