埃森哲全球颠覆指数过去五年增长了两倍,全球企业面临“挤压式转型”,中国企业的数字化转型面临着高要求、多维度的挑战。
中国企业要想增强韧性、持续增长,成为世界一流企业,需要启动企业全面重塑战略。2023埃森哲中国企业数字化转型调研显示,只有2%的中国企业开启了全面重塑战略,成为“重塑者”。
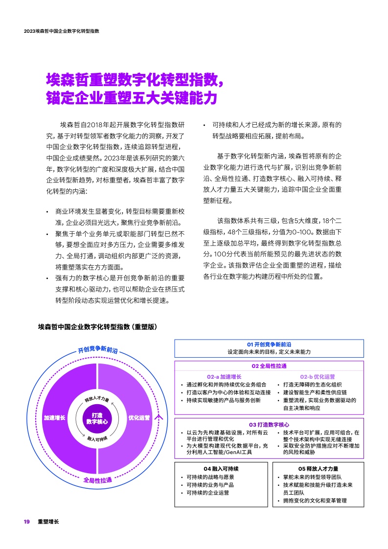
埃森哲连续六年开展中国企业数字化转型指数研究,追踪企业的数字化成熟度和转型历程。今年,埃森哲对数字化转型指数框架进行了升级,全新定义企业重塑的五大关键能力。
识变:跨越数字化转型的激流
近年来,全球宏观环境中的不确定性和复杂程度在不断增加。2023年,国际政治经济形势错综复杂,世界经济增长乏力,应对气候变化挑战重重。埃森哲全球颠覆指数显示,2017—2022年间,全球颠覆指数在过去五年间增长了两倍,而2011—2016年间,其上升幅度仅为4%。
消费者、气候变化和技术这三项因素,正推动全球商业环境发生深刻转变。全球企业正面临“挤压式转型”的挑战,通过转型获得先手优势年的机会窗口被极大压缩。 如何短时间内快速反应、化多方压力为多元机遇,成为了全球企业亟待厘清的难题。
中国企业也面临着来自内外部的多重压力:疫情之后,经济复苏不及预期,企业利润率下降;全球供应链呈现出区域化趋势;企业面临更多的网络安全威胁;人才市场正面临转型;此外,可持续发展领域也将迎来新的商业竞争。
和外界环境的变化相适应,中国企业的数字化转型内涵也在不断演进和丰富。企业对数字化转型的思考,已经从单一的技术视角扩展到更多维度。中国企业逐渐认识到,数字化已不再是简单的技术概念或技术选择,而是进化成为关乎企业生死存亡的整体战略。

更多阅读:
