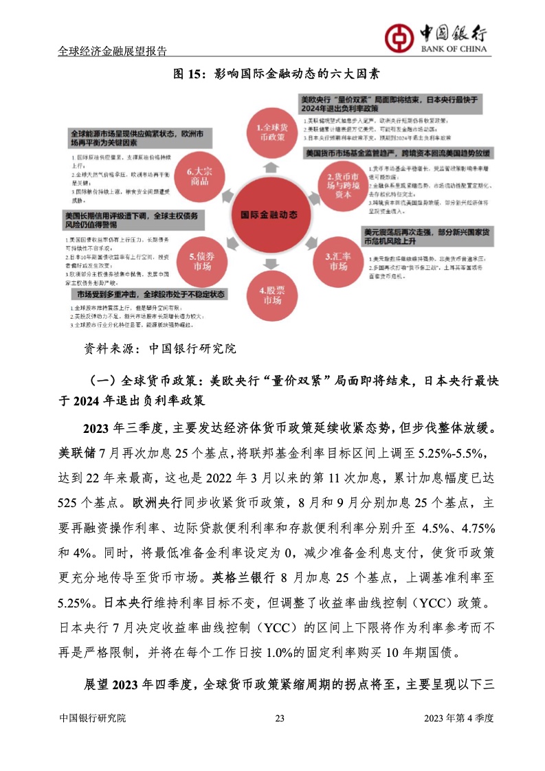
2023 年三季度,全球经济下行压力全面凸显,生产 端和需求端均持续承压,紧缩货币政策的负面影响加 快显现。美国经济维持温和增长,表现好于欧元区、英 国和日本。欧美央行货币政策紧缩态势放缓,跨境资本 持续回流美国,美元震荡后再次走强,部分新兴经济体 货币危机风险上升。
展望四季度,全球经济增速将继续回落,各国工业 生产将维持低迷态势,服务业消费对主要经济体的增 长带动作用弱化,出口和投资将持续拖累全球经济。美 联储大概率结束本轮紧缩周期,跨境资本回流美国趋 势将放缓,强势美元仍将持续,但美元指数上行空间将 有限,全球能源市场呈现供应偏紧状态,主权债务风险 仍值得警惕。
全球跨境直接投资最新动向及影响、美债超预期发 行对市场流动性的影响等热点问题值得关注。

更多阅读:
