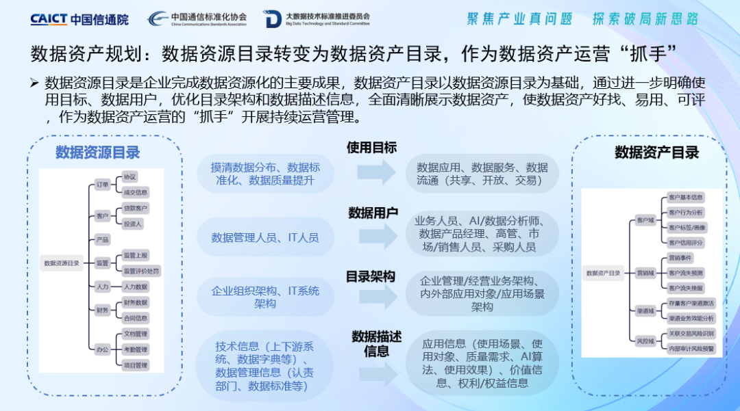
构建数据资产运营能力是企业实现数据资产化、入局数据要素市场的关键环节。随着各行业数据管理工作的深入,头部企业已陆续完成了基础性的数据治理工作,从数据资源化阶段迈向了数据资产化阶段。数据资产运营以扩大数据资产的应用范围,构建数据使用者和管理者的良性闭环,持续释放数据资产价值为目标。
目前业界仍处于数据资产运营发展初期,缺少数据资产运营方法论指导,在探索数据资产运营的过程中存在工作价值难量化、数据应用门槛高、缺少统一的流程标准和评价规范等问题。
为进一步凝聚行业力量、总结优秀实践经验、推动企业数据资产运营能力提升,大数据技术标准推进委员会启动《数据资产运营能力成熟度模型》标准研制工作,拟联合各行各业建设方、应用方单位共同研究梳理企业数据资产运营能力框架,明确数据资产运营主要环节和关键要求,为能力建设的过程提供指导和参考依据,为能力建设成果提供评估模型和评价方法。
2023年2月15日下午,中国通信标准化协会大数据技术标准推进委员会线上召开《数据资产运营能力成熟度模型》第二次讨论会。本次会议由中国信通院组织,邀请了来自联通集团、移动集团、联通数科、浙江移动、农业银行、交通银行、平安银行、中原银行、南京银行、阿里云、星环科技、人保科技、新大陆、宇信科技、浩鲸科技、滴普科技、网易数帆、上海爱数等企业的专家,共同围绕模型框架进行了深入讨论。
更多阅读:


















