近日消息,有着“非洲手机之王”的传音控股发布“2023 年半年度业绩预增的自愿性披露公告”。
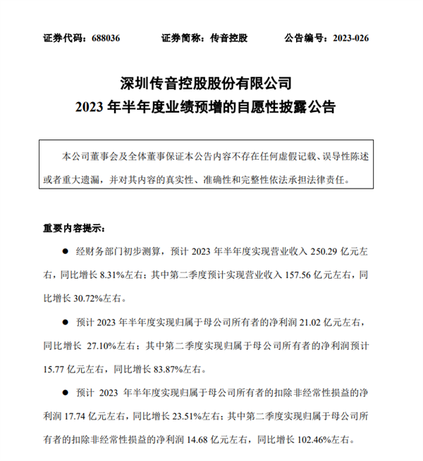
公告称,经初步测算,预计2023年半年度实现营业收入250.29亿元左右,同比增长8.31%左右;其中第二季度预计实现营业收入157.56亿元左右,同比增长30.72%左右。
预计2023年上半年实现归属于母公司所有者的净利润为21.02亿元左右,同比增长27.10%左右;归属于母公司所有者扣除非经常性损益的净利润为17.74亿元左右,同比增长23.51%左右。
预计第二季度实现归属于母公司所有者的净利润15.77亿元左右,同比增长83.87%左右;归属于母公司所有者的扣除 非经常性损益的净利润14.68亿元左右,同比增长102.46%左右。
毛利额增加主要原因是由于公司销售规模增长,同时受益于产品结构升级及成本优化,毛利率有所增加。
据IDC数据,2022年传音智能机在全球市场的出货量排名第六,在非洲、巴基斯坦、孟加拉国智能机出货量排名第一,妥妥的“非洲机王”。
据了解,传音控股主要产品为TECNO、itel和Infinix三大品牌手机,包括功能机和智能机,销售区域主要集中在非洲、南亚、东南亚、中东和南美等全球新兴市场国家。
自 快科技
更多阅读:

