中国汽车流通协会汽车市场研究分会(乘用车市场信息联席会,简称乘联会)与广州威尔森信息科技有限公司(简称威尔森)将每月联合发布“OTA监测月报”。
OTA(空中下载技术)即通过移动通信技术来进行无线系统升级。
OTA月报,是以全市场OTA升级信息为基础,通过智见OTA平台,进行解析测评、专家解说、车主反馈、数据分析等模块,梳理出的全面行业OTA研究报告(本报告为简约版)。
行业整体
2023年5月,行业共计更新279项功能,相较上月有所上升,上升幅度最大的依然是智能车机及仪表,而理想依旧是那个升级幅度最大的品牌。
新势力品牌
- 新势力共计更新144项内容,相较上月上升幅度较大,其中理想、零跑、高合都推送了大版本升级。
自主品牌
- 自主品牌共计更新99项内容,较上月有所下降。本月升级的品牌大多为传统自主品牌,长城坦克、奇瑞星途等都是OTA频率不高的品牌。
合资&豪华品牌
- 本期合资品牌当中,只有别克和丰田推送OTA升级。广汽丰田也是罕见地为旗下两款并非最热门车型推送OTA升级,别克则为其新晋MPV推送首次OTA升级。
OTA迭代速度
OTA在汽车行业落地的技术范式:车端业务架构
- 从技术架构来说,OTA是点对点的,基于无线网络的传输式方案,车端需要强力ECU作为整个OTA升级的主控节点,一般技术角度称为OTA Master(OTA主机)。作为主控节点是有多种形式的,对于偏老旧的分布式架构的车来说可能是TBox,可能是座舱大屏,而对域控制器来说可能就是偏重的域控节点。
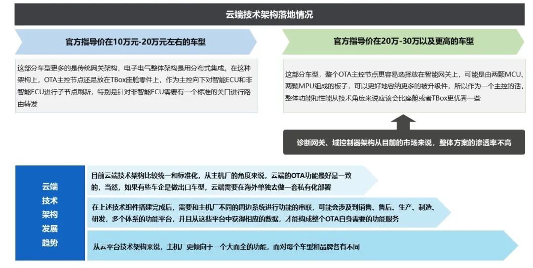
OTA在汽车行业落地的技术范式:云端业务架构
OTA在汽车行业落地的技术范式:核心特性
- 针对OTA的车端云端范式来说,主机厂关键考核OTA功能的核心特性比较简单:一定要做到安全、稳定、可靠,行业中不乏一些因OTA升级失败案例,因此对OTA整体功能需要提升技术保障。另外OTA升级过程一般较长,从消费者的主观意愿和用户感知来说会比较差,需要一个高效的差分能力,把软件升级包压缩到最小化,缩短整个OTA的升级时间。OTA还需要关注的一个指标是安全法规的问题。
更多阅读:















