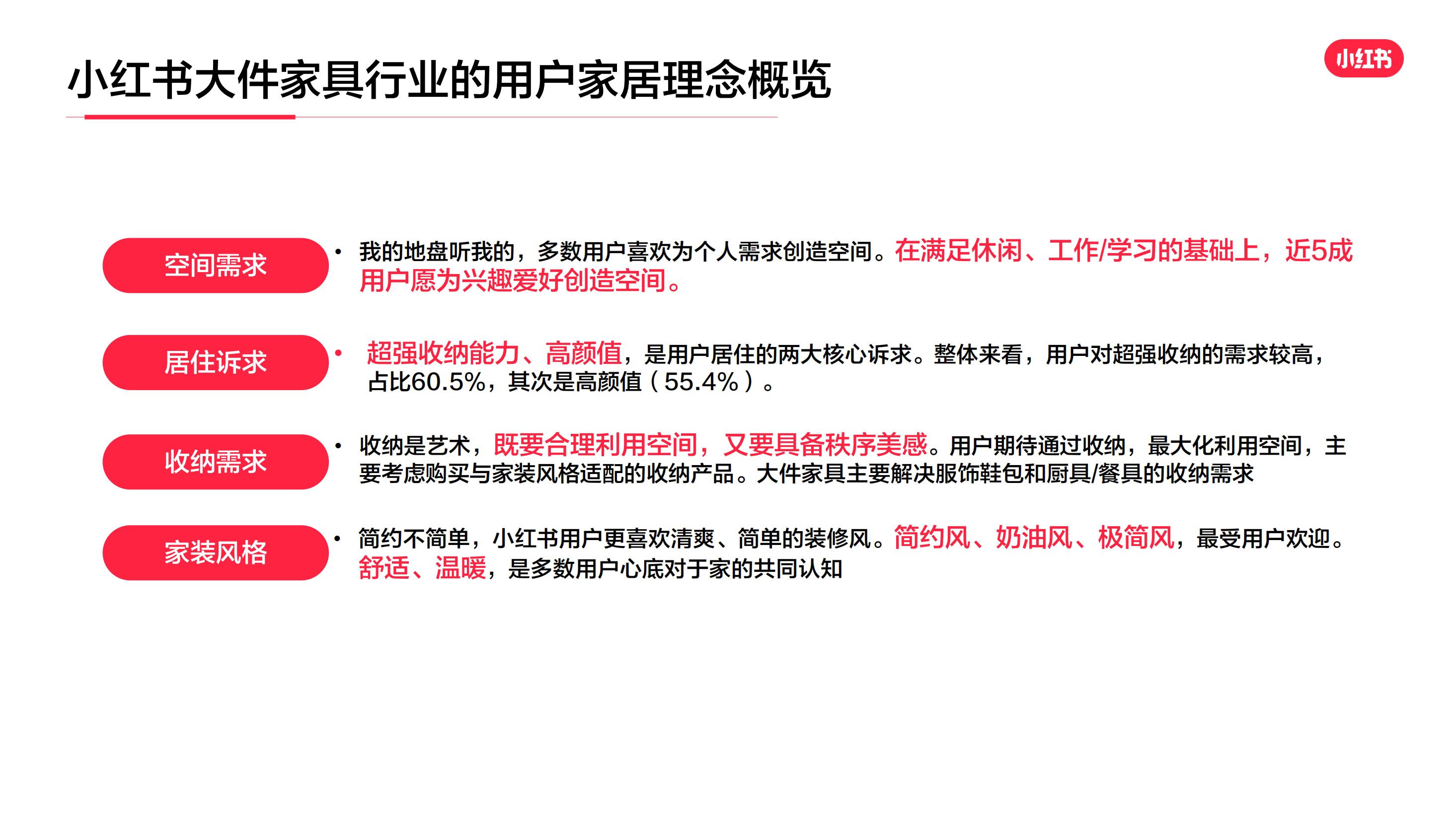
6月28日,于上海举办的「好眠新居式」——小红书睡眠赛道客户论坛上,《灵感「焕新家」——2023年·小红书家居行业用户研究报告》(后简称报告)全新发布。报告通过总结上千小红书用户的真实问卷回答,解读家居行业趋势风向,为家居行业品牌找到种草新机遇。

更多阅读:
6月28日,于上海举办的「好眠新居式」——小红书睡眠赛道客户论坛上,《灵感「焕新家」——2023年·小红书家居行业用户研究报告》(后简称报告)全新发布。报告通过总结上千小红书用户的真实问卷回答,解读家居行业趋势风向,为家居行业品牌找到种草新机遇。
