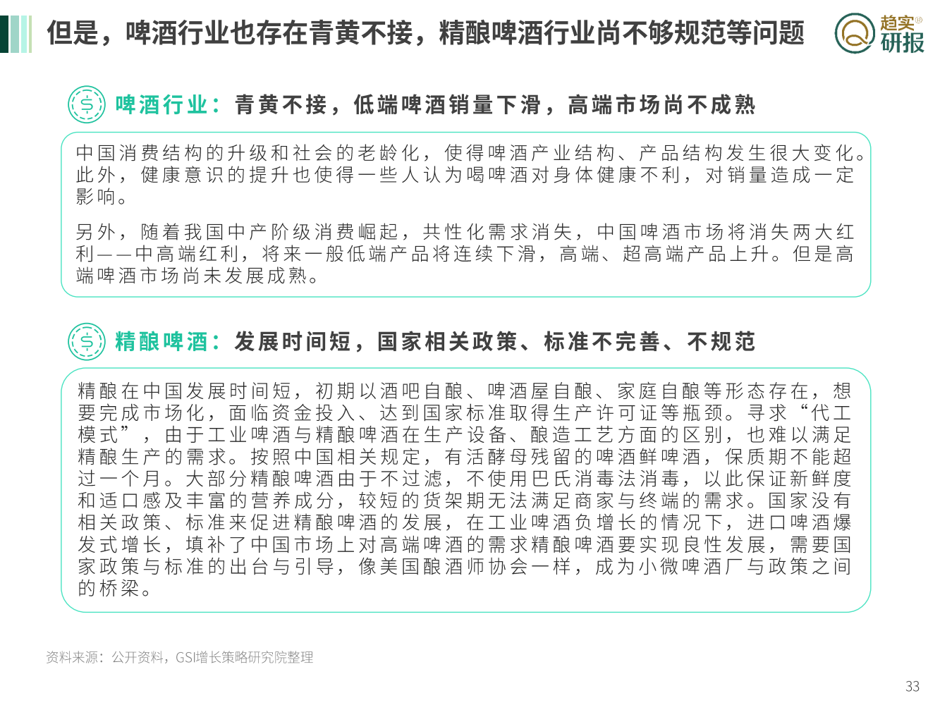
对于生活在喧嚣都市中的大部分年轻人来说,似乎更乐于在苦涩中感受那一份久违的甜蜜,先苦后甜,似乎更具备生活哲学和美学。
啤酒不仅是一种提供能量的饮品,亦是一个让消费者自我表达和被社会接受的载体,精酿啤酒更是承载着“彰显自我” 的社交特性。2010年开始,精酿啤酒就开始受到了大众的广泛关注以及精酿爱好者的极力追捧直至2021年央视报道精酿啤酒后,精酿啤酒市场迎来“爆火”,啤酒消费也开始加速高端化。随着餐饮等各行业的快速复苏,啤酒行业有望在2023年迎来快速发展。
现今的中国啤酒行业面临怎样的竞争格局? 精酿啤酒消费者和啤酒消费者有着怎样的差异性? 本报告会分别从行业和消费者的角度为您简析啤酒行业及精酿啤酒细分赛道。
【新生代】精酿啤酒风正起-,撬动行业增长极——中国啤酒市场纵览
更多阅读:
