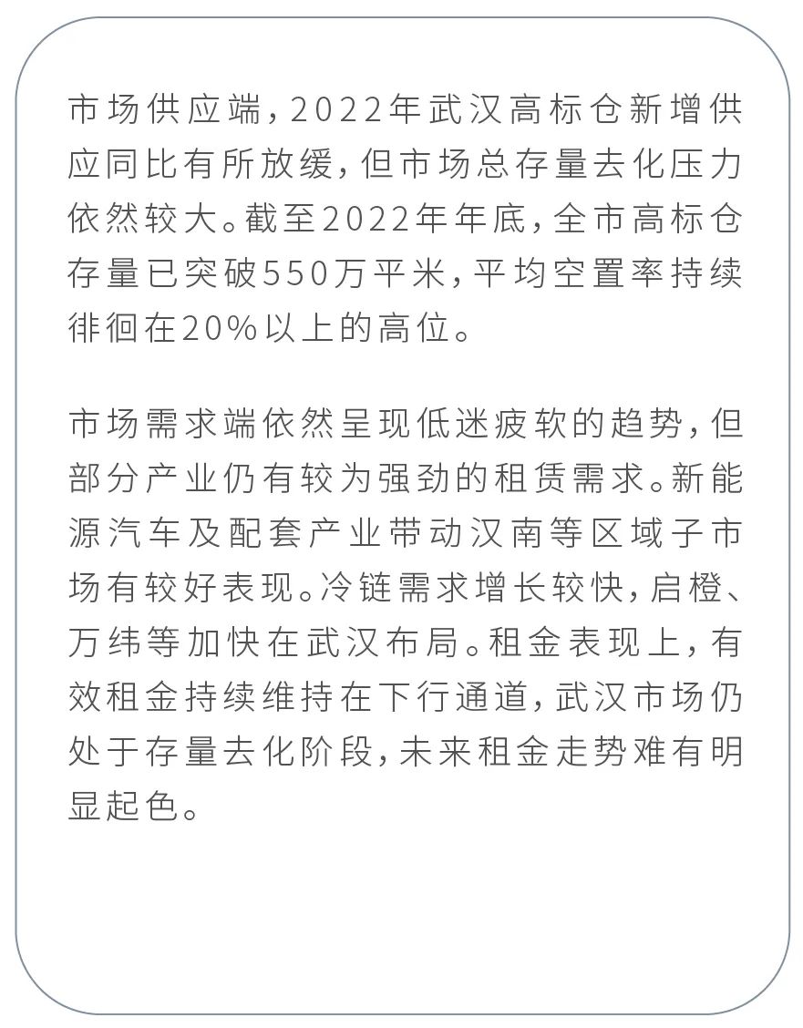
Savills:2022年第四季度之上海、杭州、南京、武汉四城篇 第一太平戴维斯发布2022第四季度上海、杭州、南京、武汉四城房地产市场回顾与展望。随着清零政策的转变,中国市场终于迎来曙光,房地产获得政策加持,外资参与度也有所提高。政策的积极影响最终传导落实还需要时间,但市场情绪及展望回暖已有加速。 虽然未来季度在与新冠共存的过程中仍有挑战,封控及疫情干扰风险退去已使中期前景更明晰,也提振了企业及个人信心。 政府出台多项“拼经济”政策,鼓励信息技术及高科技行业稳进提质,有望促进杭州长久发展并持续带来投资与就业机会。 左右滑动查看更多 南京办公及零售市场供应在2022年显著下降,租户情绪较为谨慎,对成本的关注则为一些新兴商务区及商圈带来机会。 左右滑动查看更多 左右滑动查看更多 武汉写字楼市场新增供应突破50万平方米,推动空置率水平上扬,租金水平加速下行;企业总部经济效应助力市场库存去化。零售物业市场迎来超100万平方米的供应高峰,填补了新兴商圈的商业空白,为次级商圈带来了重量级地标项目。 更多阅读:Savills:2023第二季度之上海、杭州、南京、武汉房地产市场回顾及展望住房和城乡建设部:截至2021年末全国共有超大城市8个《中国十大最具幸福感城市2023》报告出炉 南京位列第一小米:2024年4月小米SU7上险量为2403台 分布在全国87个城市美团研究院&南京市商务局:2019南京餐饮发展报告《财经杂志》:2022年鄂尔多斯人均GDP为25.9万元 排名全国第一杭州市健康办:调查显示杭州大学男生吸烟比例高达26.67%CBRE:2018年上海房地产市场回顾与展望上海住宅空置率研究人社部:目前全国共有15个省份第一档月最低工资标准在2000元及以上 上海以2690元继续位居榜首上海市新闻出版局:2013年上海市民阅读状况调查数据Savills:2023上半年之成都、重庆、西安、贵阳房地产市场回顾及展望易车榜:2024年前11月特斯拉杭州销量达48977辆居全国首位2016杭州云栖大会爆满 报名已结束官网全程直播CBRE:2023年第一季度杭州房地产市场回顾