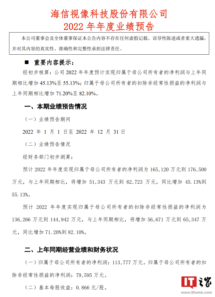
海信视像近日披露 2022 年年度业绩预告称,经初步核算,预计 2022 年年度实现归属于母公司所有者的净利润为 16.51 亿元-17.65 亿元,与上年同期相比,将增加 5.13 亿元到 6.27 亿元,同比增加 45.13% 到 55.13%。

海信视像预计 2022 年年度实现归属于母公司所有者的扣除非经常性损益的净利润为 13.63 亿元到 14.49 亿元,与上年同期相比,将增加 5.67 亿元到 6.53 亿元,同比增加 71.20% 到 82.10%。
作为对比,海信视像上年同期归属于母公司所有者的净利润为 11.38 亿元,归属于母公司所有者的扣除非经常性损益的净利润为 7.96 亿元。
谈及业绩预增的主要原因时,海信视像称中国电视市场竞争格局、行业优化,公司龙头领先优势明显提升;显示技术迭代、场景创新,公司显示产品结构升级,盈利空间有效提升;多元化品牌升级、全球化营销升级,公司全球市场竞争力持续提升。

自 IT之家
更多阅读:
