岁月是把杀猪刀,曾经人们以为这把刀只会刺向增殖细胞,而不会向不再分裂的终末分化细胞出手。
作为一种终末分化的不分裂的细胞,神经元真的不会衰老吗?既往有研究发现阿尔茨海默病(AD)患者的神经元表现出一些类似衰老的表型,但是并未引起重视[1,2]。
近些年的研究发现,即使是未分化的细胞,也存在细胞衰老的特征[3]。这使得人们对神经元是否会发生衰老感到好奇,如果神经元发生衰老,那么它与神经退行性疾病之间是否有联系呢?
近期,由索尔克生物研究所Jerome Mertens,Fred H. Gage以及Joseph R. Herdy领衔的研究团队在著名学术期刊《细胞·干细胞》上发表研究成果[4],他们发现,AD患者的神经元表现出一系列衰老的特征,并且具有促炎的衰老相关分泌表型(SASP),这会引起AD的典型病理特征——星形胶质细胞增生。这也代表,神经元的衰老可能是AD的一个重要特征,或能促进AD的进展。
更为重要的是,他们的发现表明靶向衰老神经元的疗法可能是预防或者治疗AD的一种有效策略。
论文首页截图
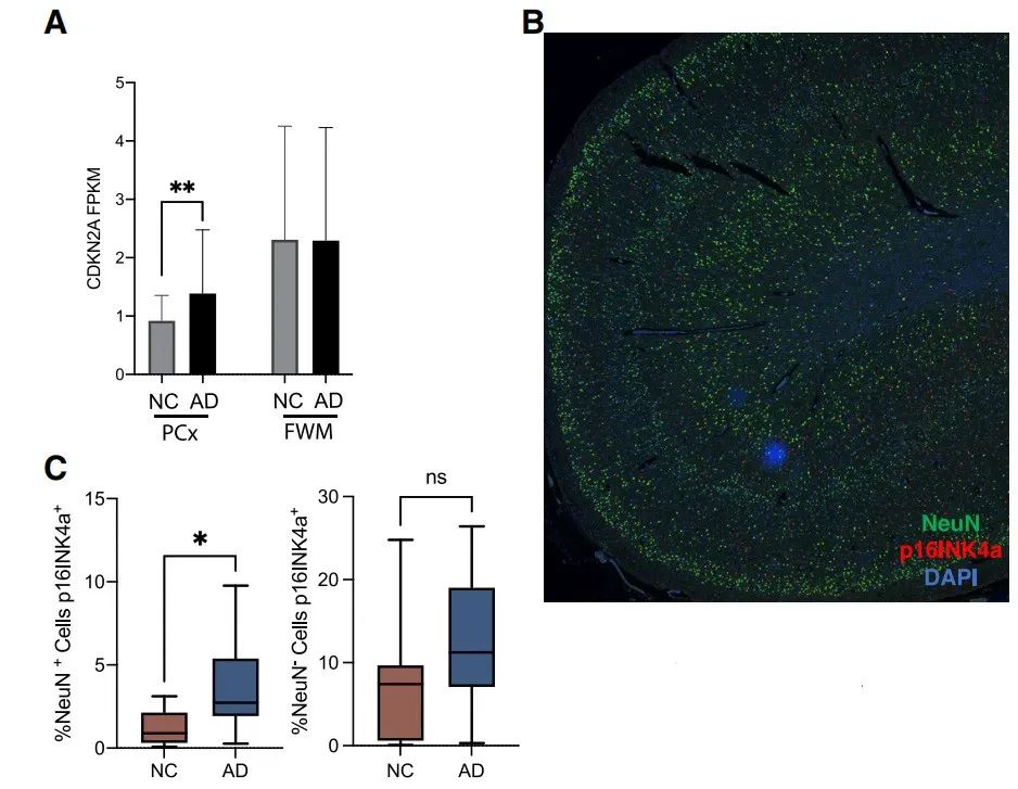
为了探究神经元是否也存在衰老现象以及它的衰老是否与AD有关,研究团队收集了AD患者以及认知正常人群的尸检样本,检测其中衰老细胞特异性标志基因CDKN2A(编码p16INK4a和p14ARF)的表达。
他们发现,在富含神经元的前额皮质区(PCx),AD患者CDKN2A mRNA水平显著高于正常人,而在神经元密度较低的额叶白质区(FWM)则没有显著区别。
为了进一步探究PCx区域CDKN2A mRNA水平增加是否由于神经元上CDKN2A表达增加所致,研究团队收集了AD患者以及正常人的PCx组织进行了免疫荧光染色。结果显示,AD患者的p16阳性神经元比正常人更多,并且p16阳性的神经元有相互聚集的趋势。
这些数据表明,AD患者的PCx区域衰老的神经元比例更高,且可能具有“旁观者效应”(即衰老细胞可能会诱导周围的细胞也发生衰老)。
AD患者大脑中衰老神经元的比例增加
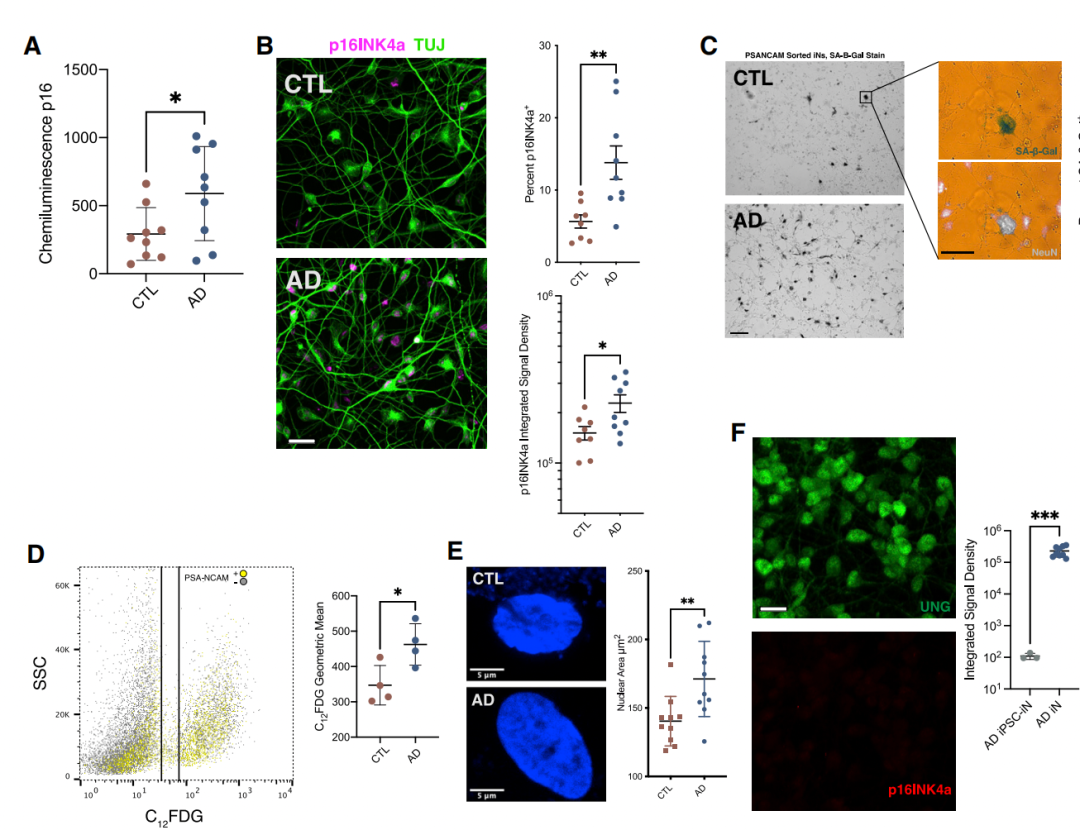
接下来,研究团队借助体外诱导神经元(iNs)探究AD患者的神经元是否具备衰老相关的转录组以及表观遗传特征。他们发现,相比于正常人来源的iNs,AD患者来源的iNs(以下简称AD iNs)会高表达衰老相关基因(CDKN2A、MMP3、CXCL8、CXCL5、CDKN1C和IL-6)。同时,ATAC-seq结果显示,AD iNs中这些衰老相关基因的染色质开放程度显著增加,这与其表达上调是一致的。
这些数据表明,AD患者的神经元具有衰老相关的转录以及表观遗传特征。
AD 神经元转录组和表观基因组的衰老变化
上述的结果初步表明AD iNs可能具有类似AD患者神经元的衰老特征,为了更进一步确认这个发现,研究团队使用毛细管蛋白质印记、免疫荧光和流式细胞术等技术手段检测iNs中的衰老表征。
结果显示,AD iNs中衰老标志物p16和β-半乳糖苷酶蛋白水平显著升高,并且细胞核增大。这表明来自AD患者的iNs确实具有明显的衰老特征。
因此研究团队以iNs为实验材料,使用单细胞转录组测序技术进一步分析衰老神经元的分子表型。结果显示在AD iNs中,有氧呼吸、神经递质合成等相关的基因明显下调,而SASP相关基因有明显的富集,这表明衰老神经元可能会触发AD中的促炎级联反应。
AD患者来源的iNs具有明显的衰老特征并上调SASP相关基因表达水平
少数衰老细胞可通过旁分泌促炎性SASP分子对组织稳态产生巨大影响,而反应性星形胶质细胞增生现在被广泛认为是AD的决定性病理特征之一[5]。鉴于上述研究结果已经表明衰老的神经元上调SASP相关基因的表达,研究团队想知道AD患者的衰老神经元是否会分泌SASP相关分子并诱导星形胶质细胞增生。
为了探究这个问题,研究团队收集了AD患者和正常人的iNs培养上清,用来培养原代人类星形胶质细胞。结果显示,AD iNs会引起星形胶质细胞过度激活与增殖,同时还使其具有AD患者大脑星形胶质细胞的转录特征。
同时,经过AD iNs培养上清处理的星形胶质细胞中衰老标志物的水平也有上升,表明衰老的神经元可以通过SASP引起星形胶质细胞增生与衰老。
衰老神经元通过分泌SASP相关分子诱导星形胶质细胞增生与衰老
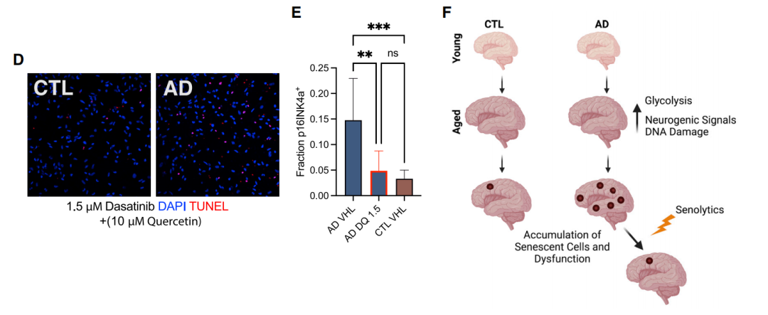
已有的研究表明,特定的药物组合可以清除衰老细胞。那么使用这些药物是否能够清除衰老的神经元呢?
研究团队使用衰老靶向药物组合达沙替尼和槲皮素(D+Q)处理AD患者以及正常人的iNs,发现D+Q可以有效清除AD iNs中的衰老神经元,将p16阳性率降低至正常人iNs同等水平。这表明使用靶向衰老细胞的药物可以有效清除AD相关衰老神经元。
衰老神经元可以被抗衰老药物组合去除
总的来说,这项研究成果表明,AD患者的大脑神经元衰老水平更高,并且衰老的神经元具有SASP表型,可以引起AD的典型病理——星形胶质细胞增生。更为重要的是,这项研究还表明,衰老的神经元可以被抗衰老药物组合清除,这预示着我们或许可以通过特定药物组合清除大脑中的衰老神经元,进而预防或减缓AD。
参考文献:
1.Lars Ro¨ del, T.A., Gartner, U., Holzer, M., and Holzer, M. (1996). € Expression of the cyclin-dependent kinase inhibitor p16 in Alzheimer’s disease. Neuroreport 7, 3047–3050. https://doi.org/10.1097/00001756199611250-00050
2. McShea, A., Harris, P.L., Webster, K.R., Wahl, A.F., and Smith, M.A.(1997). Abnormal expression of the cell cycle regulators P16 and CDK4 in Alzheimer’s disease. Am. J. Pathol. 150, 1933–1939.
3. Paramos-de-Carvalho, D., Martins, I., Cristo´ va o, A.M., Dias, A.F., NevesSilva, D., Pereira, T., Chapela, D., Farinho, A., Jacinto, A., and Sau´ de, L (2021). Targeting senescent cells improves functional recovery after spinal cord injury. Cell Rep. 36, 109334. https://doi.org/10.1016/j.celrep.2021.109334
4. Herdy JR, Traxler L, Agarwal RK, et al. Increased post-mitotic senescence in aged human neurons is a pathological feature of Alzheimer’s disease. Cell Stem Cell. 2022;29(12):1637-1652.e6. doi:10.1016/j.stem.2022.11.010
5. Farr, J.N., Fraser, D.G., Wang, H., Jaehn, K., Ogrodnik, M.B., Weivoda M.M., Drake, M.T., Tchkonia, T., LeBrasseur, N.K., Kirkland, J.L., et al (2016). Identification of Senescent Cells in the Bone Microenvironment J. Bone Miner. Res. 31, 1920–1929. https://doi.org/10.1002/jbmr.2892.
来自: 奇点神思
更多阅读:






