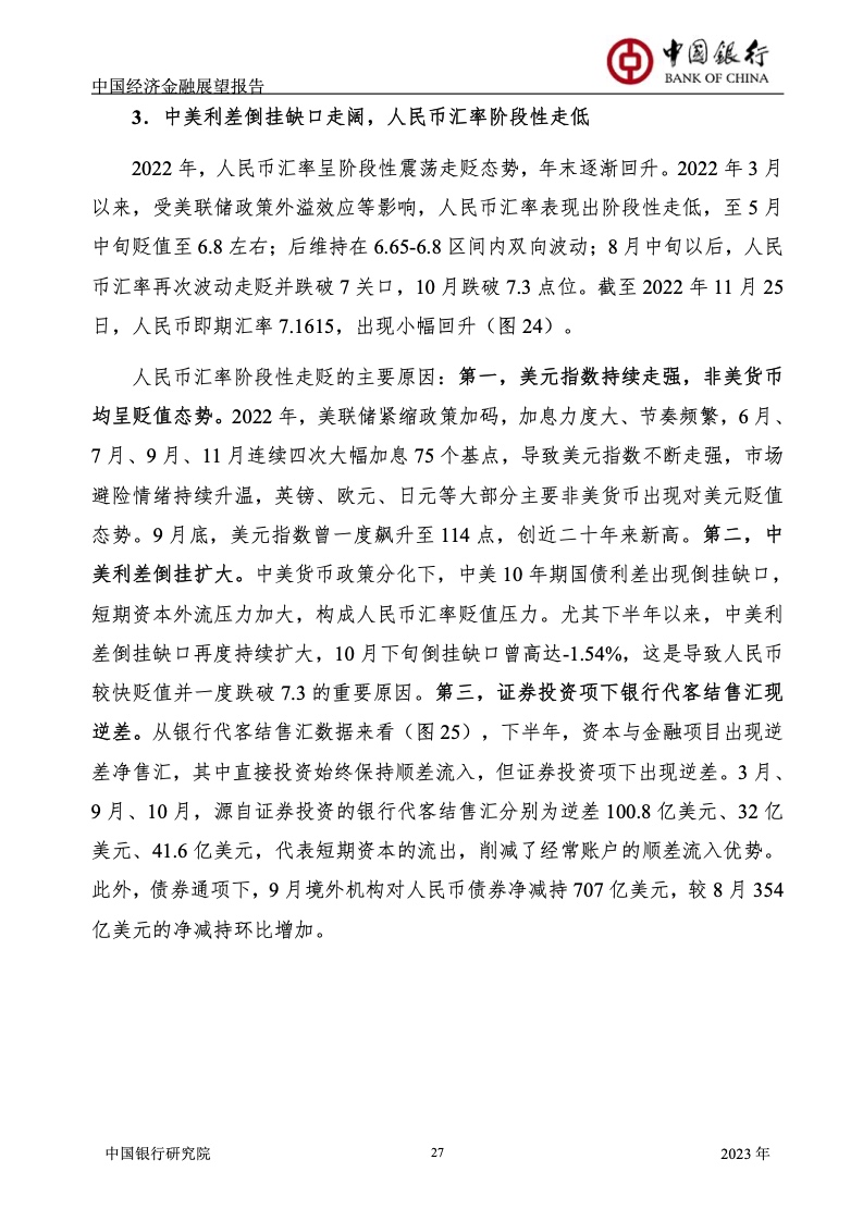
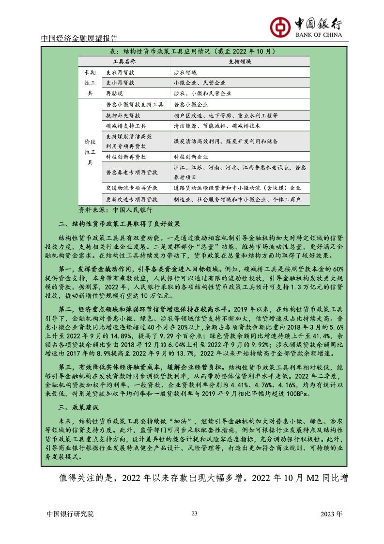
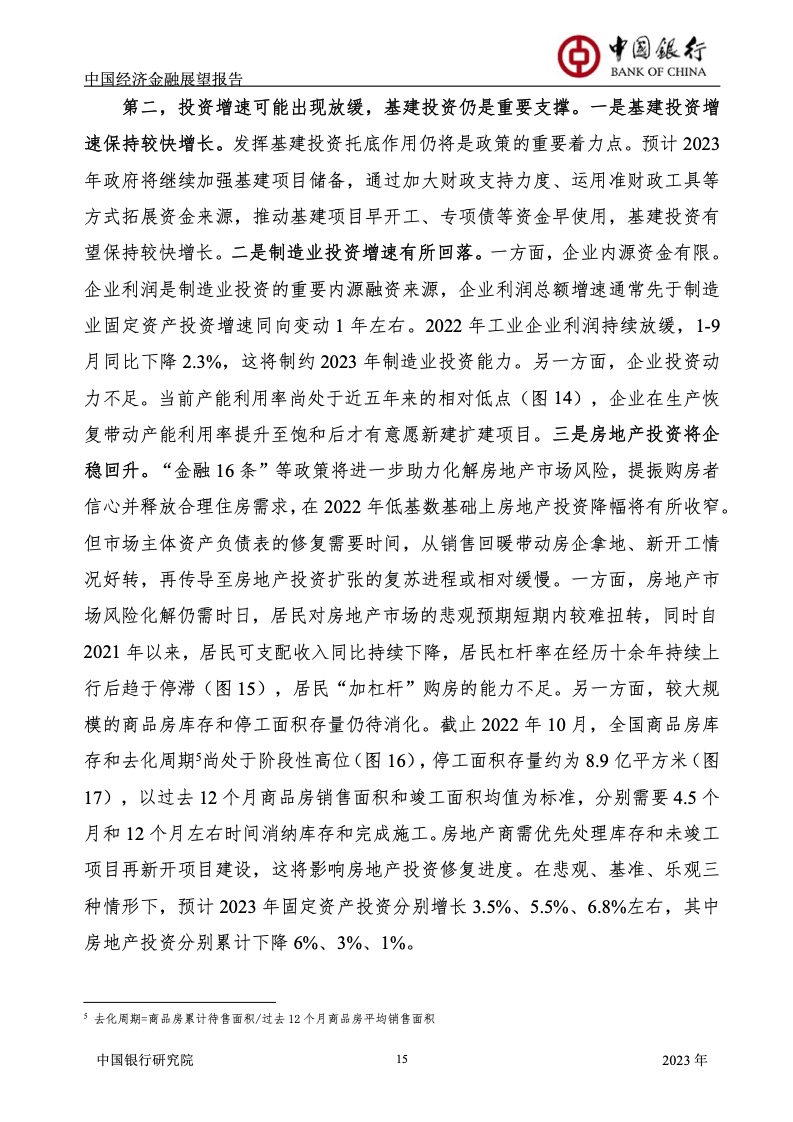
《报告》认为,2022年面对国内国际多种超预期因素冲击,中国政府持续加大稳经济政策力度,全年经济呈现“V”型走势。
前三季度GDP累计同比增长3%,预计四季度增长3.8%左右,全年增长3.2%左右。
展望2023年,中国经济将步入内外需增长动能转换期,发展面临的内外部环境和条件或将有所改善,宏观经济各项指标将较上年有所回升。

更多阅读:
《报告》认为,2022年面对国内国际多种超预期因素冲击,中国政府持续加大稳经济政策力度,全年经济呈现“V”型走势。
前三季度GDP累计同比增长3%,预计四季度增长3.8%左右,全年增长3.2%左右。
展望2023年,中国经济将步入内外需增长动能转换期,发展面临的内外部环境和条件或将有所改善,宏观经济各项指标将较上年有所回升。
