2021年我国未成年网民规模(注:本次调查对象为18岁以下小学、初中、高中、职高、中专、技校在校学生,不包括6岁以下群体和非学生样本)达1.91亿,未成年人互联网普及率达96.8%(注:根据国家统计局《中国统计年鉴2021》数据,全国普通小学、初中、普通高中和中等职业教育(不包含成人教育)人口共1.97亿)。
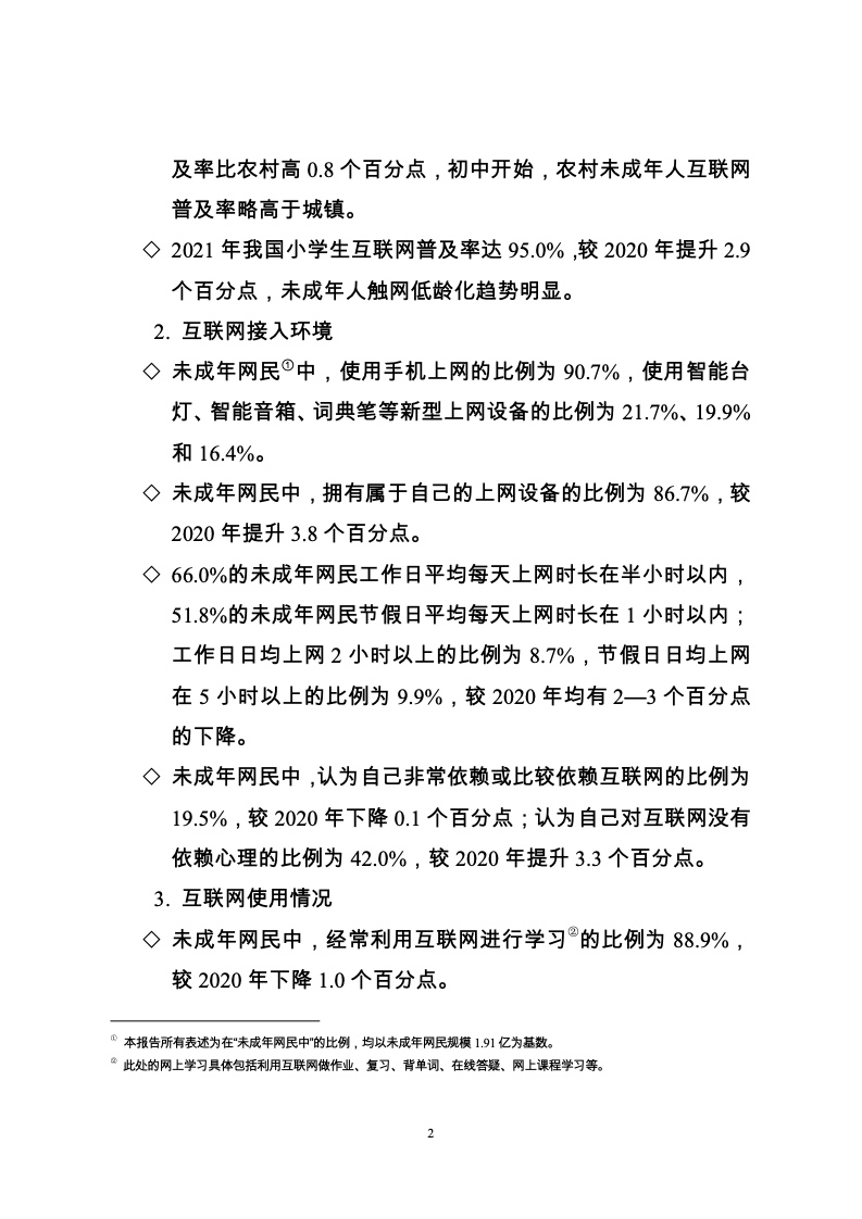
2021年我国城镇未成年人互联网普及率为96.7%,农村未成年人互联网普及率为97.3%;小学阶段,城镇未成年人互联网普及率比农村高0.8个百分点,初中开始,农村未成年人互联网普及率略高于城镇。
数据显示,未成年网民中使用手机上网的比例为90.7%,使用智能台灯、智能音箱、词典笔等新型上网设备的比例为21.7%、19.9%和16.4%。未成年网民中,拥有属于自己的上网设备的比例为86.7%,较2020年提升3.8个百分点。
从上网时间来看,66.0%的未成年网民工作日平均每天上网时长在半小时以内,51.8%的未成年网民节假日平均每天上网时长在1小时以内;工作日日均上网2小时以上的比例为8.7%,节假日日均上网在5小时以上的比例为9.9%,较2020年均有2-3个百分点的下降。
未成年网民中,认为自己非常依赖或比较依赖互联网的比例为19.5%,较2020年下降0.1个百分点;认为自己对互联网没有依赖心理的比例为42.0%,较2020年提升3.3个百分点。
未成年网民中,经常利用互联网进行学习(注:此处的网上学习具体包括利用互联网做作业、复习、背单词、在线答疑、网上课程学习等)的比例为88.9%,较2020年下降1.0个百分点。
未成年网民中,经常在网上玩游戏的比例为62.3%,较2020年下降0.2个百分点。未成年网民中,经常在互联网上看短视频的比例为47.6%,较2020年下降1.7个百分点。未成年网民中,经常参与网上粉丝应援行为的比例为5.4%,较2020年下降2.6个百分点。
《报告》显示,91.2%的家长会对子女进行一定程度的网络安全教育,84.6%的教师表示学校为学生设置了网络安全教育课程。54.0%的家长要求孩子的上网行为必须在自己的监督之下,79.7%的家长会与孩子进行约定,并允许孩子适度上网娱乐。未成年网民中,设置过青少年模式的比例为48.2%;给孩子设置过青少年模式的家长比例为47.3%。未成年人游戏账号管理趋于严格,但有31.9%的未成年网民使用家长账号玩过游戏。
《报告》指出,青少年模式在帮助未成年人减 少网络依赖和网络不良信息影响方面发挥了较为积极的作用。在设置过青少年模式的未成年网民中,认为自己非常依赖或比较依赖互联网的比例为12.6%;而没设置过该模式的未成年网民中, 这个比例为31.1%。
此外,未成年网民中,认为自己在过去半年内遭遇过网络安全事件的比例为25.5%,较2020年下降1.7个百分点。未成年网民中,对网络权益维护或举报具有一定认知的比例为79.8%,较2020年提升5.7个百分点。未成年网民中,会关注未成年人上网相关新政策新法规的比例为66.3%。

更多阅读:
