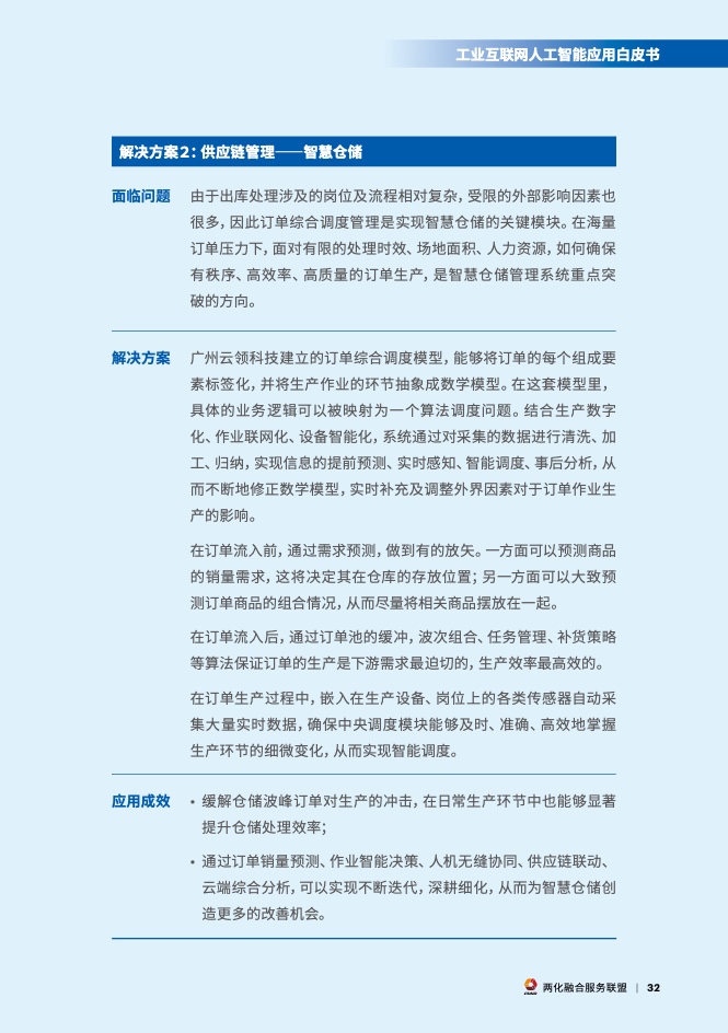
围绕中国制造业两化融合发展的话题,微软与与工业和信息化部指导、国家工业信息安全发展研究中心主办的两化融合服务联盟合作完成并发布了《解耦工业互联,赋能转型升级——工业互联网人工智能应用白皮书》,对工业互联网创新在制造业转型升级中的作用,进行了深入探讨。在白皮书中,全面阐述了工业互联的机遇、现状和解决之道。
工业互联网为中国制造业发展开启新机遇。工业互联网将云计算、大数据、物联网、人工智能等新一代创新技术与制造业深度融合,将加快以数据驱动制造业数字化、网络化、智能化的进程,并通过优化资源配置、促进社会化协同,催生新技术、新业态、新模式,为制造业高质量发展提供新动能。在政府相关部门的高度重视下,中国连续发布了一系列促进先进制造业、工业互联网发展的指导意见、实施方案、行动指南,在一系列利好政策的持续加码之下,中国制造业正在迎来数字化转型的最佳机遇。
工业互联网助力制造业转型升级成效初显。得益于积极向好的政策环境和业界的共同努力,由工业互联网推动的智能制造创新,已经取得了良好的开端:围绕工业企业设备/产品管理、业务与运营优化、社会化资源协作等应用场景,工业互联网创新已经在降低成本、提高效率、提升产品和服务品质、创造新价值等领域,发挥出了积极的作用。例如,利用微软HoloLens全息眼镜,蒂森克虏伯为2万多名技术工人提供了混合现实的远程技术支持,将电梯维修效率提升了四倍。
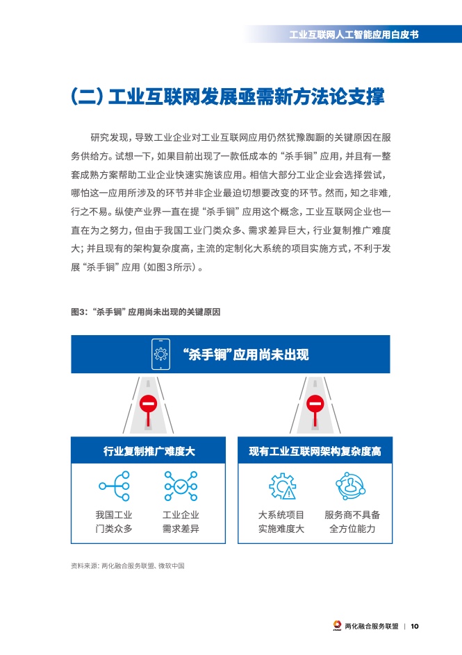
从工业互联网现状来看,应用深度和广度均显不足。对于企业而言,数字化转型意味着从企业战略、企业文化、技术选型、人员技能到业务运营模式的全面革新,因此对于制造业企业,特别是中小企业来说,仍面临着很多顾虑和困难。其中,意愿不足、基础不强、资金不够、路径不明,是最具代表性的四个主要问题。要解决这些问题,需要的不仅仅是技术和资金的投入,更重要的是需要自上而下拥抱创新、转型的决心和意愿。

PDF版本将分享到199IT知识星球,扫描下面二维码即可!
更多阅读:
