《通告》显示,2021年度全国国产电视动画片共发行332部,总时长达79862.8分钟。
为繁荣国产电视动画片精品创作生产,充分发挥优秀国产电视动画片的示范带动作用,2021 年度各省(区、市)、中直单位共有《下姜村的绿水青山梦》《熊猫和开心球》等39部优秀电视动画片获广电总局季度推荐播出。
1、2021年度全国国产电视动画片发行情况统计表

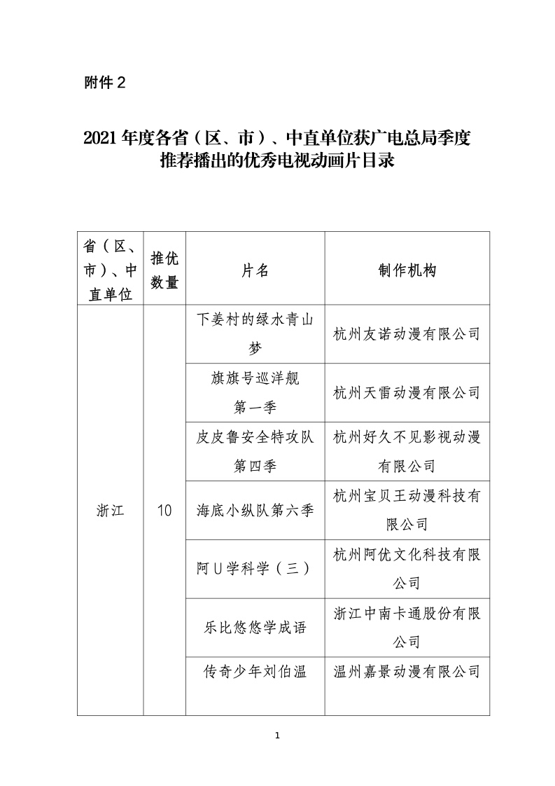
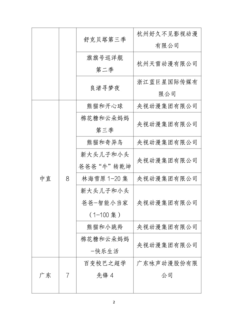
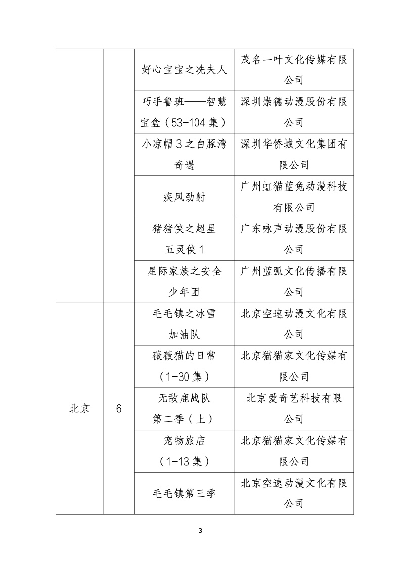
2021年度各省(区、市)、中直单位获广电总局季度推荐播出的优秀电视动画片目录
更多阅读:
《通告》显示,2021年度全国国产电视动画片共发行332部,总时长达79862.8分钟。
为繁荣国产电视动画片精品创作生产,充分发挥优秀国产电视动画片的示范带动作用,2021 年度各省(区、市)、中直单位共有《下姜村的绿水青山梦》《熊猫和开心球》等39部优秀电视动画片获广电总局季度推荐播出。
1、2021年度全国国产电视动画片发行情况统计表

2021年度各省(区、市)、中直单位获广电总局季度推荐播出的优秀电视动画片目录