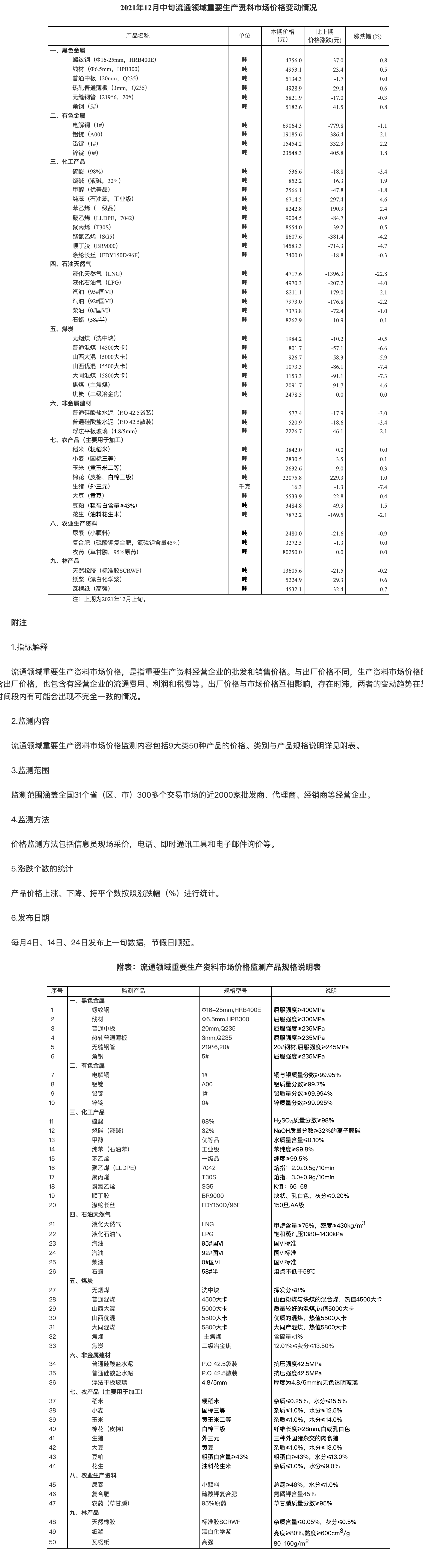
国家统计局:2021年12月中旬流通领域重要生产资料市场价格变动情况 据对全国流通领域9大类50种重要生产资料市场价格的监测显示,2021年12月中旬与12月上旬相比,18种产品价格上涨,27种下降,5种持平。 更多阅读:国家统计局:2023年7月下旬流通领域重要生产资料市场价格变动情况国家统计局:2021年10月下旬流通领域重要生产资料市场价格变动情况国家统计局:2021年11月下旬流通领域重要生产资料市场价格变动情况国家统计局:2021年11月中旬流通领域重要生产资料市场价格变动情况国家统计局:2022年11月中旬流通领域重要生产资料市场价格变动情况国家统计局:2022年8月下旬流通领域重要生产资料市场价格变动情况中国统计局:2019年5月1-10日流通领域重要生产资料市场价格变动情况国家统计局:2022年7月份规模以上工业增加值增长3.8%国家统计局:2022年1-7月份全国房地产开发投资下降6.4%国家统计局:2022年1—6月份全国固定资产投资(不含农户)增长6.1%国家统计局:2022年7月份社会消费品零售总额增长2.7%国家统计局:2022年1—5月份全国固定资产投资(不含农户)增长6.2%国家统计局:2022年5月份规模以上工业增加值增长0.7%国家统计局:2024年4月份工业生产者出厂价格同比降幅收窄国家统计局:中华人民共和国 2021年国民经济和社会发展统计公报