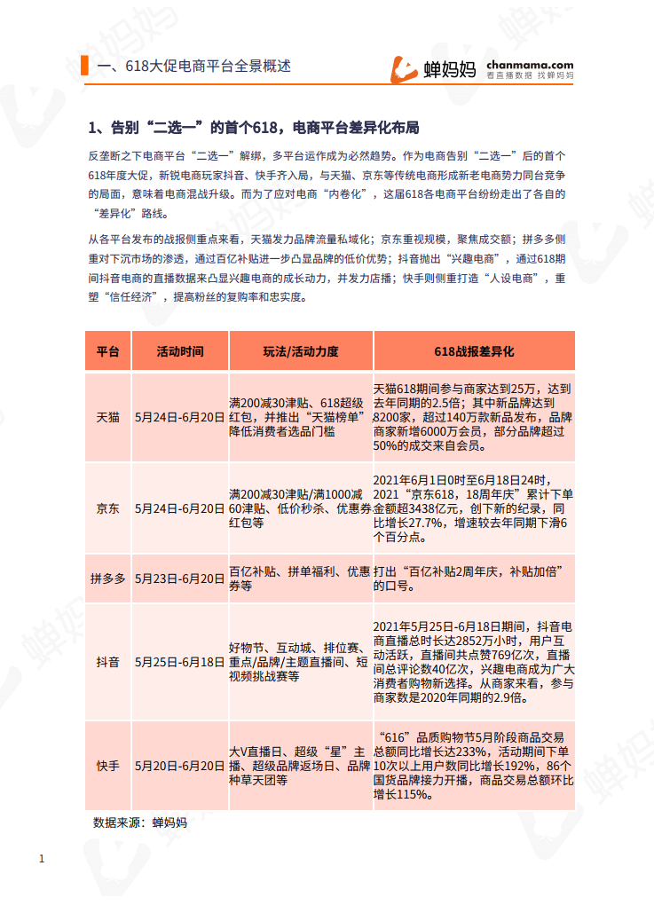
蝉妈妈:2021抖音618直播电商趋势研究 PDF版本将分享到199IT知识星球,扫描下面二维码即可! 更多阅读:Fastdata:2020年上半年中国直播电商行业发展分析报告Fastdata:2021年中国直播电商行业报告微播易:2020直播电商发展趋势报告小葫芦:2020直播电商白皮书蝉大师&蝉妈妈:2021年抖音游戏直播行业数据报告字节跳动:20年营收翻倍至2400亿 传今年将IPOQuestMobile:2020女性新消费趋势报告 女性用户成电商主力军 直播、社交和种草,哪个招式更灵光?QuestMobile:2020中国移动直播行业“战疫”专题报告Gartner L2:2019年中国值得关注的五大趋势蝉妈妈:2021年5月直播电商行业数据报告QuestMobile:2025年9月短视频月活11.29亿,抖音主APP达9.36亿抖音:2025年Q1平台谣言曝光量下降67%遥望科技:2021-2024年累计亏损超30亿元长城战略咨询:2024年全球独角兽企业达1212家 总估值3.6万亿美元快手:2024年Q4快手日活用户4.01亿 同比增长4.8%