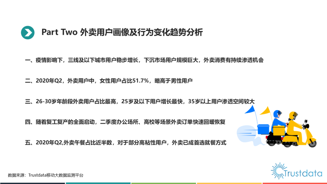
Trustdata:2020年Q2中国外卖行业发展分析报告 更多阅读:Trustdata:2019年Q3中国外卖行业发展分析报告TrustData:2015年1月至10月中国移动互联网新闻客户端发展分析报告2014年中国物联网产业发展分析报告Trustdata:2020年2月份中国移动互联网行业分析报告TrustData:2015年1-5月中国移动互联网出行用车应用发展报告闲鱼:2025年二手电动车成交近1000万台Crunchbase:2019年外卖行业已经获得38亿美元投资QuestMobile:2025年7月中国外卖员达1400万,女性占比24.3%中国外卖订单量从2015年的17亿件增长到2020年的171.2亿件在中国,只抓一个权健是不够的Crunchbase:2018年中国初创企业已经获得938亿美元投资Trust Data:2015年1-5月中国移动互联网生鲜和外卖应用发展报告2018中国社区生鲜报告Trustdata:2022年Q2中国移动互联网行业发展分析报告Trustdata:2021年Q3中国移动互联网行业发展分析报告