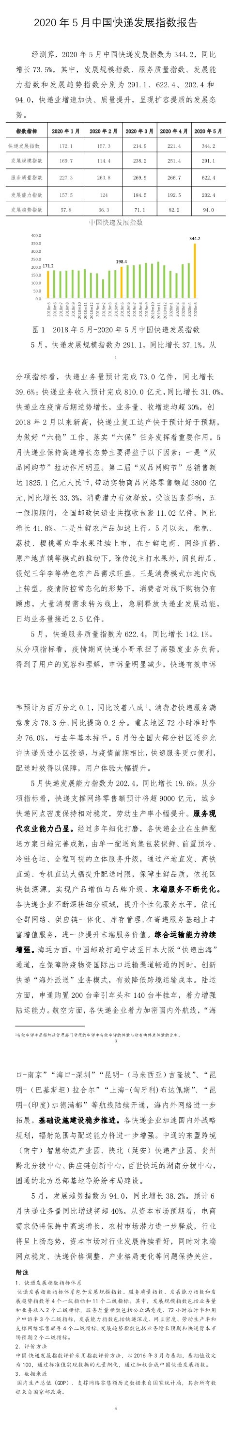
国家邮政局:2020年5月中国快递发展指数报告 更多阅读:国家邮政局:2020年1月中国快递发展指数报告国家邮政局:2023年5月中国快递发展指数报告2022年9月中国快递发展指数报告国家邮政局: 2014年中国快递业务量达140亿件 同比增长52%国家邮政局:2014年上半年中国快递服务企业业务量累计完成59亿件 同比增长53.7%国家邮政局:2019年邮政行业发展统计公报国家邮政局:2018年邮政行业发展统计公报国家邮政局:全球快递发展报告国家邮政局:2018年2月邮政行业运行情况国家邮政局:2017年四季度中国快递发展指数报告国家邮政局:2013年Q1中国快递服务企业业务收入累计完成605.6亿元 同比增长21.7%国家邮政局:2017年Q1-Q3邮政行业经济运行情况国家邮政局:2017年10月邮政行业运行情况国家邮政局:2017年11月邮政行业运行情况国家邮政局:2016年全国快递量达313亿件