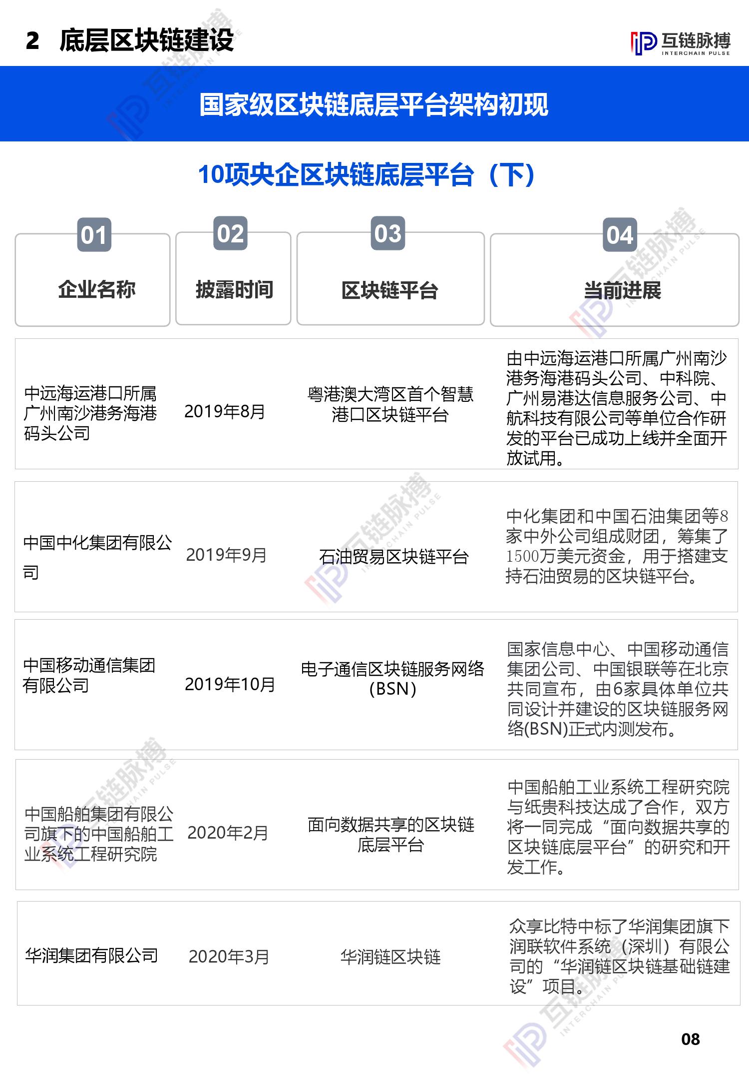
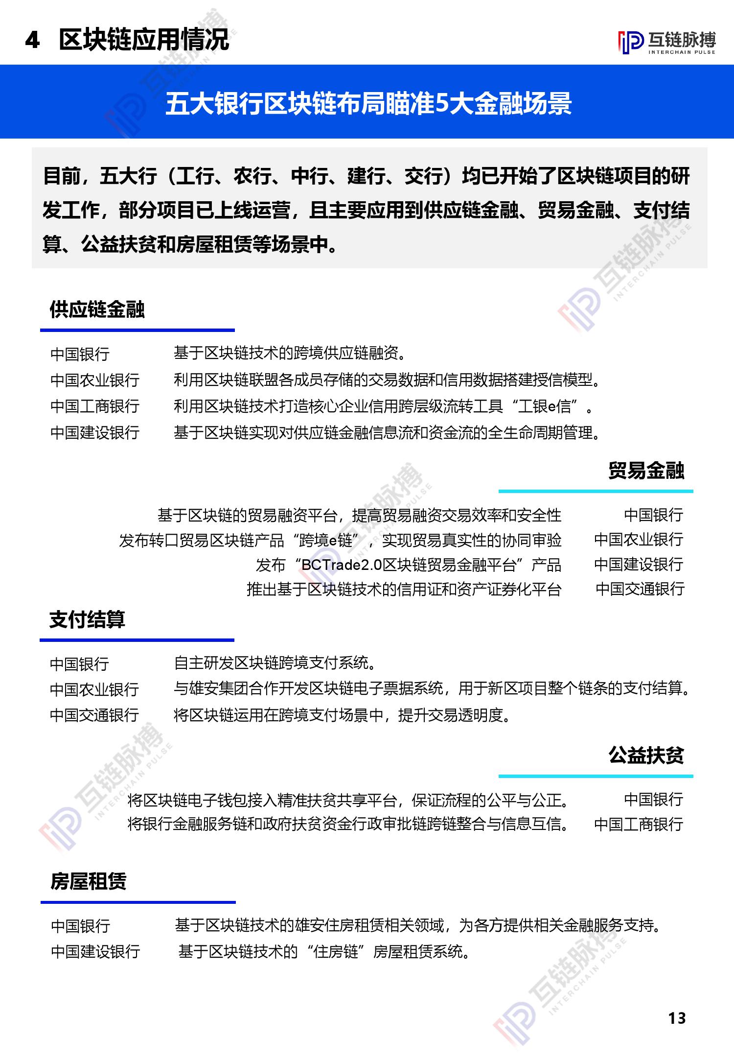
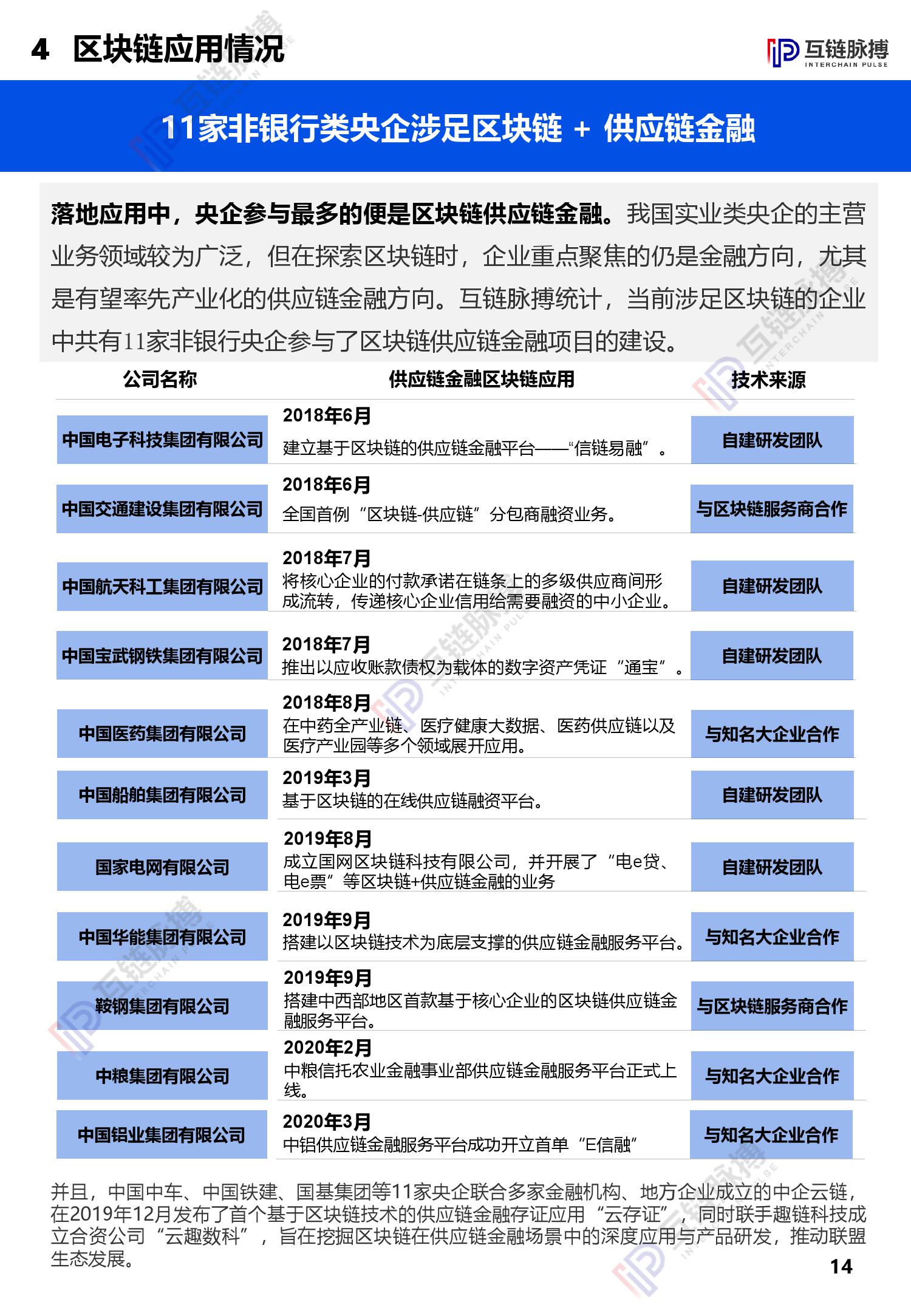
互链脉搏研究:2020中央企业区块链发展报告 PDF版本将分享到199IT交流群,支持我们发展可加入! 更多阅读:陀螺研究院:《隐私计算技术发展报告》江苏省互联网协会:2020年江苏省区块链产业发展报告互链脉搏&猎聘:2020年中国区块链人才发展研究报告房地产科技2020:房地产的未来Chainalysis:2022年加密货币调查报告清华大学:2020-2021中国区块链产业生态地图报告世界经济论坛:重塑信任区块链工具包CoinDesk:2025年稳定币市值达2517亿美元创历史新高Gemini:2025年中心化机构持有30.9%比特币流通量Defillama:2025年加密货币稳定币市场规模突破2500亿美元Fireblocks:2025年90%机构正采用或探索稳定币以太坊:2025年5月ETH价格飙升40%至2600美元为什么区块链能解决深度伪造和数据伦理问题?2019年-2022年全球区块链和加密货币风险投资交易量(附原数据表) 2022年互联网未知领域:元宇宙、区块链游戏和NFT