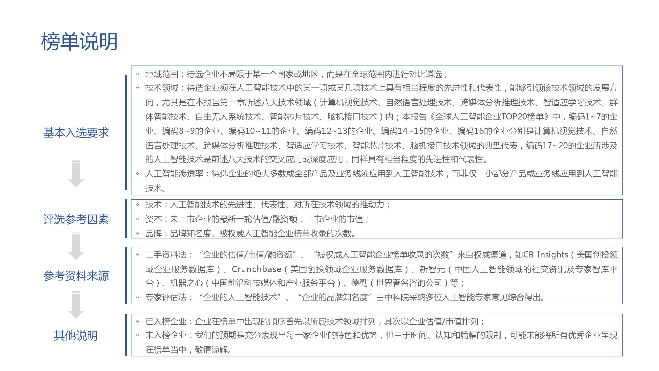
中国科学院大数据挖掘与知识管理重点实验室发布了《2019年人工智能发展白皮书》,白皮书重点分析了人工智能各个细分领域的关键技术和产业应用,白皮书指出计算机视觉技术、自然语言处理技术、跨媒体分析推理技术、智适应学习技术等八大技术是目前人工智能领域的关键技术,安防、金融、零售、交通、教育等产业中蕴含着人工智能的典型应用场景,肯定了人工智能开放创新平台对于全行业的重要推动价值,并推出全球人工智能企业TOP20榜单。
人工智能正在全球范围内引领新一轮科技革命和产业变革升级。自2006年深度学习算法被提出、2012年开始大数据爆发式增长以来,人工智能领域的各项技术分支也在不断发展,人工智能相关的产业化落地方案和商业化模式逐渐清晰,人工智能的细分领域技术分支的代表性企业及其竞争格局也逐渐形成。此白皮书内相关数据根据调研数据分析而成,不做商业评判,仅做学术探讨和参考。
PDF版本将分享到199IT交流群,支持我们发展可加入!

更多阅读:
















































