199IT原创编译
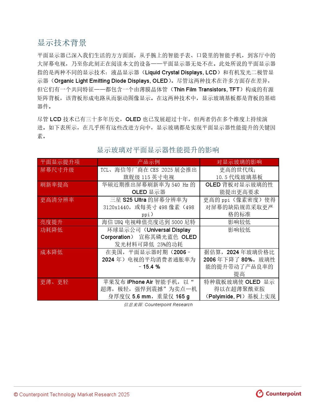
平面显示器已深入我们生活的方方面面,从手腕上的智能手表、口袋里的智能手机,到客厅中的大屏幕电视,乃至你此刻正在阅读本文的设备——平面显示器无处不在。此处所说的平面显示器指的是两种不同的显示技术:液晶显示器(Liquid Crystal Displays, LCD)和有机发光二极管显示器(Organic Light Emitting Diode Displays, OLED)。尽管这两种技术在许多方面存在差异,但它们有一个共同特征——都包含一个由薄膜晶体管(Thin Film Transistors, TFT)构成的有源矩阵背板,该背板形成电路从而驱动图像显示。在这两种技术中,显示玻璃基板都是背板的基础器件。
显示玻璃市场情况
区域分布
平面显示器产业起源于 20 世纪 60 至 80 年代美国的实验室。随后,日本在 90 年代率先实现产业化。进入 21 世纪后,韩国和中国台湾进一步扩大生产规模。过去十年,平面显示器产业格局发生巨大变化:中国大陆大规模投资建设显示产业,与此同时其他地区的产能不断缩减,使中国大陆成为全球显示玻璃的主导生产基地。目前,中国大陆占全球显示玻璃产业 75%的市场份额。
世代线尺寸
在讨论显示玻璃产业时,“世代线尺寸”是一个极其关键的指标。每座平面显示器制造厂(或“fab”)都可以通过其世代线尺寸定义——即所使用的玻璃基板尺寸。厂内每台设备均针对该世代线尺寸专门设计,无法兼容其他世代线的玻璃基板。显示玻璃的供应对平面显示器的生产十分重要:无论是工厂设计还是生产工艺流程,都是从玻璃基板开始的。
自 20 世纪 90 年代初起步以来,LCD 产业便致力于借助更大玻璃基板来开发更大尺寸面板。第一世代线(Gen 1)的玻璃基板尺寸为 320 mm × 400 mm,行业逐渐形成了“每提升一世代,玻璃基板面积翻倍”的规律。到 21 世纪初,夏普建立了尺寸为 1500 mm × 1850 mm 的第 6 世代线基板。随后十年内,又建成首座第 8 世代线(约 2200 mm × 2500 mm)及第 10 世代线工厂。如今规模最大的工厂为第 10.5 世代线基板,尺寸达 2940 mm × 3370 mm。
背板
显示玻璃最关键的功能是为背板提供基础支撑。平面显示器的背板承载着每个像素的电路,这些电路通过在基板上沉积特殊材料层,并结合光刻工艺制造而成。这类光刻工艺与半导体行业所用技术相同,只是量级不同:最先进的半导体工厂在直径 300 mm(面积约 0.07 m²)的晶圆上制造约 2 nm 的电路元件,而显示面板厂则在长约 3 米(面积逾 10 m² )的矩形玻璃基板上制造约1 µm 的电路元件。
199IT.com原创编译自:Counterpoint 非授权请勿转载
更多阅读:











