你有多久没有运动了?在工作外不多的可支配时间里,生活、社交和家庭已然占据了绝大部分,而且似乎也丧失了幼年时一股脑的运动热情,即便我们知道长期坚持运动可以提高心肺、肌肉、骨骼等器官和组织的功能水平,还能缓解焦虑,甚至多种慢性疾病的发生……
而且运动的益处也不止于此,近日,美国贝克曼高级科学技术研究所的Justin S. Rhodes和M. Taher A. Saif教授团队在Neuroscience上发表最新成果,该研究显示,锻炼在一定程度上能通过调节星形胶质细胞来增强海马体功能,进一步支持大脑健康。
图片来源:doi: 10.1016/j.neuroscience.2023.01.028
我们都知道,锻炼有利于大脑健康,目前的解释为,肌肉在收缩时会释放一些因子,这些因子进入体内循环并进入大脑,在大脑中增强海马体功能如神经发生和突触发生。那么,肌肉信号是如何通过海马细胞转导来调节大脑网络活动和突触发育的呢?
起初,研究人员在一项小鼠后肢反复电收缩的实验中观察到海马体中新星形胶质细胞的数量增加,这意味着星形胶质细胞对肌肉因子敏感。同时,星形胶质细胞又在血脑屏障的形成中发挥着关键作用,可以将信号传递到大脑。因此,研究人员将收缩肌细胞和海马细胞分离出来进行体外实验。
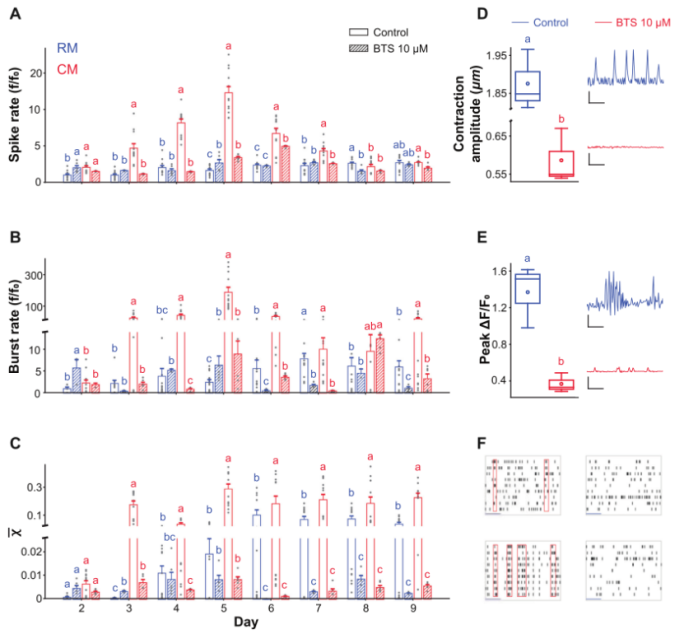
当肌肉细胞成熟时,它们开始自行收缩,将化学信号分子释放到培养基中。将这些含有信号分子的培养基(条件介质,CM)添加到海马神经元和星形胶质细胞的培养体系中,通过免疫荧光、钙成像等技术来观察细胞生长和神经元电信号活动。结果显示,加入含肌肉细胞信号分子的培养基后,海马体神经元表现出了更为频繁和更大强度的电信号,代表神经元迅速生长;几天后神经元形成成熟网络同步发射电信号,就如同大脑一样。
此外,作者还发现,肌肉收缩是CM影响海马体所必需的,当使用BTS阻止肌肉收缩时,无论是在常规介质(RM)还是CM中,BTS似乎都直接消除了神经元的同步放电。
图1. 肌肉收缩条件介质增加海马神经元活动。图片来源:doi: 10.1016/j.neuroscience.2023.01.028
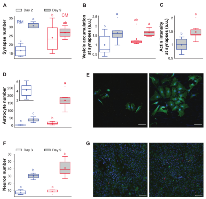
原代海马细胞培养一段时间会形成突触,研究发现,相比于RM,CM更能促进突触发育。对表达S100b(星形胶质细胞标记物)的细胞进行计数量化,从第2天到第9天,星形胶质细胞数量在RM中增加了9.0倍,在CM中增加了10.4倍,这表明来自收缩肌肉的肌肉调节介质诱导星形胶质细胞增殖。星形胶质细胞数量的增加可能通过加强特定突触或削弱其他突触来促进海马网络的成熟。
当培养皿中出现新的成熟神经元时表示神经发生,通过对NeuN阳性细胞计数显示,RM和CM在第3天的神经元数量没有显著差异,但CM在第9天的神经元数量比RM多约40%,说明来自收缩肌肉的肌肉调节介质诱导神经发生。
图2. 肌肉收缩条件介质加速海马神经元突触发育。图片来源:doi: 10.1016/j.neuroscience.2023.01.028
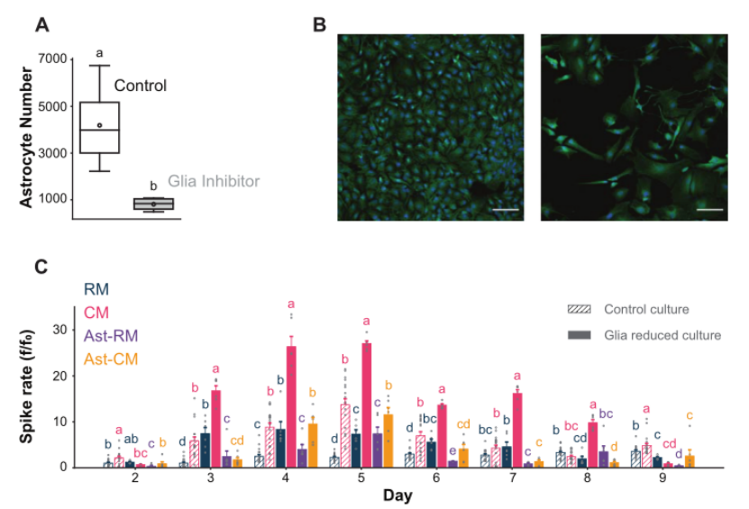
星形胶质细胞作为大脑中接收血液信号的第一反应者,它是如何调节化学信号与海马神经元之间的关系的呢?研究人员从培养体系中去除星形胶质细胞,惊奇的发现神经元活动增强,表明CM增加星形胶质细胞的抑制功能来抵消CM对神经元活动的兴奋作用,从而促进了海马体的可塑性。简单来讲,星形胶质细胞可以阻止海马体本身参与运动反应的过度兴奋,避免神经元失控。
图3. 星形胶质细胞释放抑制肌肉介质诱导的神经元活动的因子。图片来源:doi: 10.1016/j.neuroscience.2023.01.028
简而言之,运动使肌肉细胞产生的化学信号分子能够让海马神经元兴奋,星形胶质细胞调节神经元活动防止过度兴奋,二者共同促进了大脑功能的健康平衡。
另外,海马体是认知,学习和记忆的关键区域,这项研究也为开发认知障碍运动方案提供了新的思路,我们也期待着通过“药物+运动”的合理搭配,让更多的如阿尔兹海默症等认知障碍病患从中获益!
天气变暖啦,一起出门动起来吧^_^
参考文献:
[1] Lee KY, Rhodes JS, Saif MTA. Astrocyte-mediated Transduction of Muscle Fiber Contractions Synchronizes Hippocampal Neuronal Network Development. Neuroscience. 2023 Apr 1; 515:25-36. doi: 10.1016/j.neuroscience.2023.01.028.
[2] Ruegsegger GN, Booth FW. Health Benefits of Exercise. Cold Spring Harb Perspect Med. 2018 Jul 2;8(7): a029694. doi: 10.1101/cshperspect. a029694.
来自: 生物谷
更多阅读:




