随着低卡食物的流行,代糖产品近年来受到大众的追捧。三氯蔗糖(sucralose)就是一种添加到低卡食品中的代糖。从无糖苏打饮料到糖果、冰激凌、酸奶甚至牙膏,人们都能在成分表中找到它的踪影。与其它人造代糖(如阿斯巴甜)不同,它是由真正的糖制成的。
1976年,英国泰莱糖业公司与伦敦大学通过化学过程调整蔗糖的化学结构,共同研制出比蔗糖甜600倍的三氯蔗糖!之后,泰莱公司与美国强生公司联合创立了Splenda,三氯蔗糖自此变成商业化产品。不过,接踵而至的还有关于代糖安全性的担忧:代糖对我们的健康有什么影响呢?之前有研究将代糖与癌症联系到一起,不过缺乏确凿的流行病学证据。而三氯蔗糖对身体的影响尚未完全被了解,尽管最近的研究表明它可以通过调节微生物组来影响人类健康。
近日,一项发表在Nature上的研究【1】让人们对三氯蔗糖的生理影响有了进一步了解。这项由英国弗朗西斯克里克研究所(Francis Crick Institute)的科学家们进行的研究表明,大量食用三氯蔗糖会降低小鼠T细胞的活性,而T细胞是免疫系统的重要组成部分。他们还发现,在患有T细胞介导的自身免疫性疾病的小鼠中,高剂量三氯蔗糖饮食有助于减轻过度活跃的T细胞引发的有害影响。这个发现意味着高剂量三氯蔗糖有望用于治疗自身免疫疾病。
https://www.nature.com/articles/s41586-023-05801-6 【1】
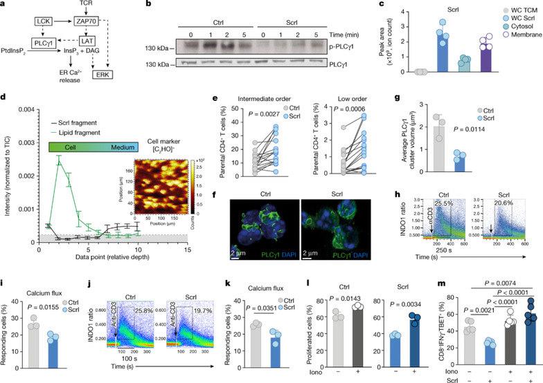
高剂量三氯蔗糖会损害 T 细胞增殖和分化
鉴于欧洲食品安全局(EFSA)和美国食品药品管理局(FDA)规定三氯蔗糖的每日可接受摄入量(ADI)分别为15mg/kg以及5mg/kg人体重量,研究人员给小鼠喂食相应剂量的三氯蔗糖。值得一提的是,人们简单食用食物或饮料一般不会达到高剂量三氯蔗糖的摄入。因此,小鼠摄入的是高剂量三氯蔗糖。
为研究三氯蔗糖对免疫系统的影响,研究人员对小鼠的B细胞、巨噬细胞等多种免疫细胞进行了免疫应答测试均未有影响。为研究三氯蔗糖对T细胞免疫应答的影响,他们将T细胞植入功能性T细胞和B细胞缺失的Rag2基因敲除小鼠中,并测量了三氯蔗糖处理后供体T细胞的稳态扩张情况,发现CD8+ 和 CD4+ T 细胞在三氯蔗糖处理的小鼠中稳态增殖均显著减缓。
图注:三氯蔗糖影响 T 细胞增殖和分化【1】
三氯蔗糖损害T细胞受体(TCR)依赖性增殖
那么,高剂量三氯蔗糖是如何抑制T细胞增殖的呢?
由于T 细胞可通过 TCR-CD3复合物被激活,研究测试了三氯蔗糖是否对 TCR 依赖性增殖具有特异性。他们使用高浓度的 IL-2 诱导 TCR 非依赖性增殖,发现用这种方法诱导的 CD8+ T 细胞扩增并未被三氯蔗糖减缓,表明三氯蔗糖特异性地阻碍了其 TCR 依赖性增殖。
三氯蔗糖通过影响细胞膜有序性
降低磷脂酶C( PLCγ)的磷酸化激活
三氯蔗糖又是如何调控TCR下游信号通路来调节T细胞的免疫应答的呢?
TCR 激活的一个关键下游反应是胞膜内侧的 PLCγ的磷酸化激活,它将磷脂酰肌醇 4,5-二磷酸(PtdInsP2)裂解成肌醇 1,4,5-三磷酸(InsP3)和二酰甘油(DAG)。研究结果表明,与对照组相比,经过三氯蔗糖处理的 T 细胞PLCγ1 磷酸化明显延迟。
那么,三氯蔗糖是如何抑制T 细胞PLCγ1 磷酸化激活的呢?
研究人员使用质谱成像平台 cryo-OrbiSIMS,检测了活化 T 细胞中三氯蔗糖的空间分布。他们发现三氯蔗糖可以影响T 细胞的膜流动性和有序性从而降低PLCγ1在膜上的聚类和与 TCRβ 的共定位。而PLCγ1 聚类已被证明是T细胞信号转导所必需的。
图注:三氯蔗糖降低 TCR 下游的细胞内钙流量【1】
三氯蔗糖降低响应刺激的细胞内钙释放
由于PLCγ1的磷酸化可以刺激细胞内储存的钙释放,研究人员接下来探究了三氯蔗糖是否影响 TCR 调控的钙流量。他们发现高剂量的三氯蔗糖会降低响应刺激的细胞内钙释放,从而抑制 T 细胞功能。
三氯蔗糖减轻自身免疫性 T 细胞反应
考虑到三氯蔗糖对 T 细胞反应的抑制,研究人员进一步探索三氯蔗糖是否抑制 T 细胞介导的自身免疫来获得治疗价值。1型糖尿病(T1D或T1DM)是由 T 细胞介导的胰岛破坏引起的自体免疫性疾病。研究人员分别用三氯蔗糖处理雌性自发性1型糖尿病小鼠和T细胞诱导的结肠炎小鼠模型,发现在这2种自身免疫疾病的小鼠模型中,三氯蔗糖可显著降低促炎性CD4+ IFNγ+ T 细胞的数量,减轻自身免疫性T细胞反应。
图注:在自身免疫疾病的小鼠模型中三氯蔗糖减轻自身免疫性 T 细胞反应【1】
三氯蔗糖有望成为“甜药”【2】
文章通讯作者之一、克里克研究组的组长Karen Vousden表示他们“需要更多的研究来探索三氯蔗糖对小鼠的这些影响是否可以在人类身上重现。如果这些影响在人类身上站得住脚,那么有一天它可能会提供一种方法以限制1型糖尿病、炎症性肠病、多发性硬化症、牛皮癣、类风湿性关节炎等自身免疫性疾病的某些有害影响。”【3】
参考文献:
【1】Zani, F., Blagih, J., Gruber, T. et al. The dietary sweetener sucralose is a negative modulator of T cell-mediated responses. Nature (2023). https://doi.org/10.1038/s41586-023-05801-6
【2】Kozlov, M. (2023) Common sweetener suppresses mouse immune system – in high doses, Nature News. Nature Publishing Group. Available at: https://www.nature.com/articles/d41586-023-00784-w (Accessed: March 16, 2023).
【3】Artificial sweetener could dampen immune response to disease in mice. Crick. (2023, March 15). Retrieved March 16, 2023, from https://www.crick.ac.uk/news/2023-03-15_artificial-sweetener-could-dampen-immune-response-to-disease-in-mice
来自:
更多阅读:




