近五年中国电影海外网络平台最受欢迎前20位电影榜单出炉
报告显示,2016—2020 年度海外网络平台受众接受度排名前 20 位的中国国产电影分别是:《影》《白蛇: 缘起》《大鱼海棠》《急先锋》《叶问 4: 完结篇》《叶问3》《妖猫传》《少年的你》《功夫熊猫3》《哪吒之魔童降世》《长城》《英伦对决》《西游记之孙悟空三打白骨精》《战狼 2》《红海行动》《美人鱼》《铁道飞虎》《八佰》《中国机长》《湄公河行动》。
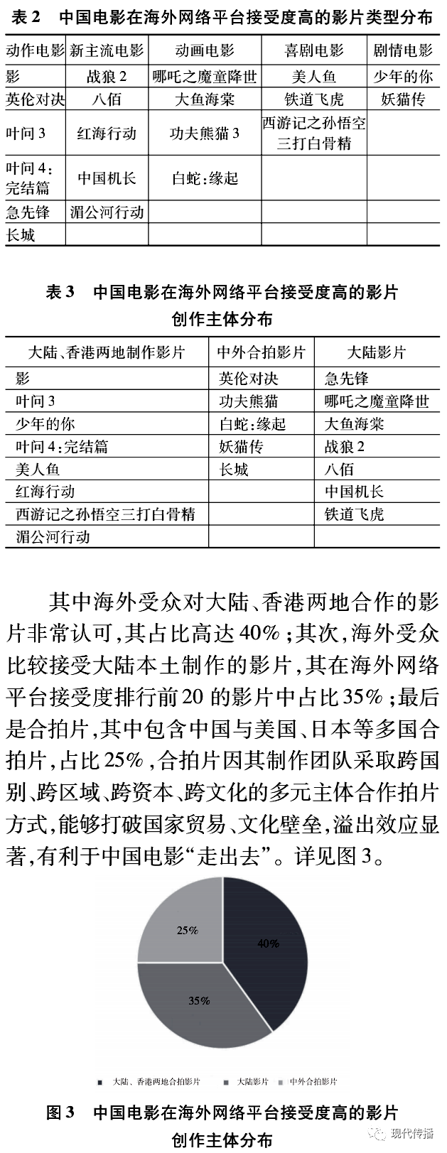
动作片是海外网络受众接受度最高的电影类型。大陆、香港联合制作,中外合拍片成为海外网络受众较为关注的中国电影创作模式。合拍片因其制作团队采取跨国别、跨区域、跨资本、跨文化的多元主体合作拍片方式,能够打破国家贸易、文化壁垒,溢出效应显著,有利于中国电影“走出去”。
中国电影海外受众群体地域分布广泛,文化符号发生结构性转变
依据调研数据,中国电影的海外受众群体的地域分布非常广泛,覆盖美国、加拿大、英国、法国、西班牙、日本、韩国、瑞典、希腊、新加坡等64个国家,其中,欧美英语语种地区、亚洲日韩语种地区有效的评论、点赞量高达五位数,一部分俄语、法语地区的受众对于中国电影也表现出了浓厚的兴趣,在推特上提及率较高。但中国电影在海外6大网络观影平台的在场率与触达率仍需推动,远远不足。
黄会林指出,海外互联网受众对中国电影接受的文化符号元素开始发生结构性转变,从传统单一文化符号开始走向现代复合多元文化符号。文化符号是中国电影承载中国文化的重要形式,不同类别的符号代表了不同的价值观。中国电影在互联网兴起之前,“走出去”在世界范围内获得认可的电影多以传统单一文化符号为核心,给海外受众造成一个“中国过去式”的认知形象。现代文明符号不论是飞速发展的高新科技、先锋建筑、现代工业,还是层出不穷的现代经济形式、发明创造、艺术成果,其现代文明符号背后均承载着中国特色社会主义核心价值观。
中国电影国际网络传播呈现出受众价值观的认同趋势
总的来看,中国电影国际网络传播呈现出受众价值观的认同趋势,促进了文化交流,增强海外受众对于中国文化的认同。中国电影在海外网络传播中精准找到海外网络受众接受的切入点,《功夫熊猫》《流浪地球》影片中家庭的重要性和高尚的牺牲让海外受众感到熟悉,同时影片也强调人类命运共同体与国际合作的必要性,兼具中国文化内涵与西方价值观。中国电影的符号体系和话语体系开始逐渐转变为坚守文化自信,弘扬精华的、经过历史沉淀的文化符号,同时勇敢创新,注重用户叙事,从日常场景出发让海外受众产生了情感强链接,以此增强海外受众对于中国文化的深刻理解和认同。
更多阅读:


















