报告下载:添加199IT官方微信【i199it】,回复关键词【中国传统燃油车退出时间表研究】即可
报告在深入研究国内外传统燃油汽车禁售情况、新能源汽车技术发展趋势、市场经济作用、石油供应安全和环保与碳减排等驱动力的基础上,提出了中国传统燃油汽车替代与退出的设计方案,并对其不确定性及风险进行了分析。来自中国汽车技术研究中心、中国国际工程咨询有限公司、自然资源保护协会(NRDC)等单位的专家对报告进行了点评。
为什么要退出?
报告认为,传统燃油车的逐步退出是一个不可逆转的全球性趋势。
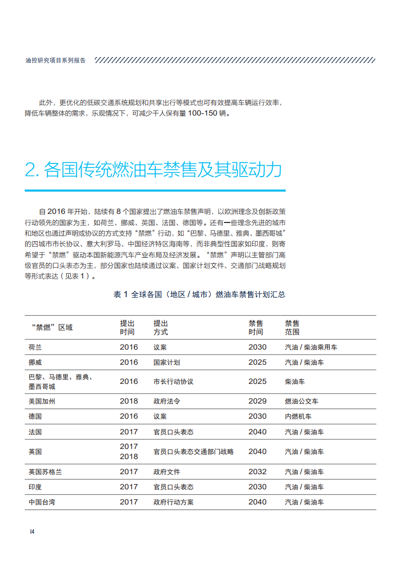
在节能减排、污染治理和汽车产业转型等因素的驱动下,自2016年以来,多个国家、地区及城市陆续公布将禁售燃油车。尽管多数国家和地区的燃油车禁售仍以主管部门的表态为主,但挪威、荷兰、英国等国家已通过议案、国家计划文件或交通部门战略书等方式提出了燃油车禁售的具体时间表。一些汽车企业也针对这一趋势提出了相应的发展战略,如大众汽车计划在2030年实现所有车型电动化,传统燃油车彻底停止销售;北汽集团提出2025年旗下自主品牌将在中国全面停售燃油车。
报告认为,制定燃油车禁售的时间表,是发挥政策和企业生产规划的指引性作用,给社会一个明确的市场信号,即传统燃油车的逐步替代与退出是一个不可逆转的全球性趋势。
综合国内外经验,政府制定的相关政策会起到关键的引导作用,投资者需有明智的决定,企业需提前进行生产部署,消费者需转变消费认知和模式。中国的部分城市和地区已率先启动了这一进程。2019年3月,海南省出台《清洁能源汽车发展规划》,成为全国首个提出所有细分领域车辆清洁能源化目标和路线图的地区;很多汽车企业也主动推出了自有品牌燃油车退出的时间表和路线图。
报告认为,中国发展新能源汽车、逐步退出传统燃油车的第一大驱动力是加强大气污染防治力度与提高空气质量。
国家《打赢蓝天保卫战三年行动计划》已经要求各地出台实施大气污染防治条例及其行动方案。其中,发展新能源汽车是道路交通污染防控的重要手段。另一个重要驱动力是减少石油消费,保障国家能源供应安全。2018年,中国石油对外依存度已达到70.9%, 还有继续上升的趋势。截至2018年底,中国汽车产销量已连续10年稳居全球第一,汽车保有量超过2亿辆,乘用车与商用车的石油消费占到中国石油消费总量的42%。预计中国汽车保有量还将进一步增长。如果依靠传统燃油车来满足这种需求,石油消费将大幅增长,加剧能源供应风险。油控研究项目的情景分析指出,中国石油消费总量在2025年左右达到峰值。要实现这一目标,传统燃油车的逐步退出是最重要的战略部署之一。
什么时间、该如何退出?
报告建议,传统燃油车的禁售与退出可以按照“分地区、分车型、分阶段”的步骤逐步推行。
基于不同地区经济发展、汽车人均保有情况、新能源汽车产业发展、充电基础设施建设等因素,报告将中国大陆区域划分为四个层级,第I层级为特大型城市(如北京、上海和深圳等)和功能性示范区域(如海南、雄安等);第II层级为传统汽车限行限购城市和蓝天保卫战中的重点区域省会城市等;第III层级主要是蓝天保卫战的重点区域和新能源汽车产业集群区域(如华北、长三角、泛珠三角和汾渭平原);第IV层级(如西北、东北、西南)紧随其后。传统燃油车退出过程由点及面推进。
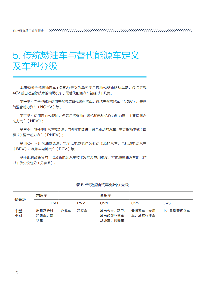
报告按退出的难易程度将燃油车划分为五大类车型,并排列其退出的优先级顺序。
公交车、出租车、分时租赁及网约车、邮政与轻型物流车、机场港口场内车、环卫车行业、公务车等车型应先行替代或退出,私家车和普通商用车随后。在第I层级中的北京、上海和深圳等城市和第II层级中的广州、天津、南京等城市,私家车应在2030年全面退出。例如,深圳已成为世界上第一个实现公交车和出租车全电动化的城市,在传统燃油车的退出之路上,深圳走在了中国的前列。报告建议,公路交通运输中的轻卡、中卡和重卡应根据其电动技术发展和应用的难度制定退出时间表。在市场手段和政策手段的联合驱动下,中国有望在2050年以前实现传统燃油车的全面退出。
将产生什么影响?
报告预计,随着传统燃油车在中国的逐步退出,柴油消费量目前已达到峰值水平并进入消费平台期,汽油消费量将在2025年左右达到峰值。此后汽柴油的消费量将持续走低,到2040年和2050年分别相较峰值下降55%和80%。中国燃油车终端温室气体排放有望在2024年达到峰值,2040年和2050年终端温室气体排放水平将较峰值分别下降51%和77%。
不确定性与建议
报告最后指出,考虑到锂等稀有金属资源供应、电池回收利用和充电基础设施建设、传统车企转型、外部环境,以及重大技术突破等不确定因素,中国传统燃油车的退出以及进度具有很大不确定性。
报告提出了旨在推动中国传统燃油车退出的政策建议,包括成立跨部门、跨行业的专家论证委员会,深入论证传统燃油车禁售的可行性及时间表,建立多部门协同推进机制;构建法律依据并在重要法规文件上体现出某一阶段传统燃油车退出的目标优先级;鼓励具备条件的地区先行并出台激励机制;引导传统汽车产业转型;构建完善的评估机制,对传统燃油车退出和电动化进程进行定期评估;在消费端,还需研究制定新能源车通行管理及存量燃油车引导退出政策。能源与交通创新中心创始人兼执行主任安锋认为,除市场外,政策是传统燃油车退出的主要工具,需制定完善的实施细则,并持续不断地评估政策效果及影响力,调整原定的方案。
研究燃油车退出时间表不能“一刀切”,要有扎实、前瞻性的研究供政策制定者参考,投资者、生产商和消费者也将需要足够的时间进行战略和规划调整。
同时,也要考虑到汽车技术和能源技术“突破”的可能性,新能源汽车技术突破和商业模式创新会加快传统燃油车退出的速度。此外,更优化的低碳交通系统规划和共享出行等方式也将加速推动中国传统燃油汽车的退出。
油控研究项目在下一步将联合更多机构继续开展交通系统全面低碳化研究,并将选取具体的典型城市和地区开展燃油车退出路线图的深入分析,使地区传统燃油车的退出速度可以比全国制定的时间期限更快。油控研究项目未来基于更多深入的研究,将不断完善传统燃油车退出的时间表。
报告下载:添加199IT官方微信【i199it】,回复关键词【中国传统燃油车退出时间表研究】即可
更多阅读:






























