报告认为,近年来我国电子商务发展取得了规模影响持续扩大、体系逐步完善、法制环境不断健全等成就。同时,报告从规模、成长、渗透、潜力4个方面对各省电子商务的发展水平进行了综合测评,结果显示,广东省连续4年领跑全国。
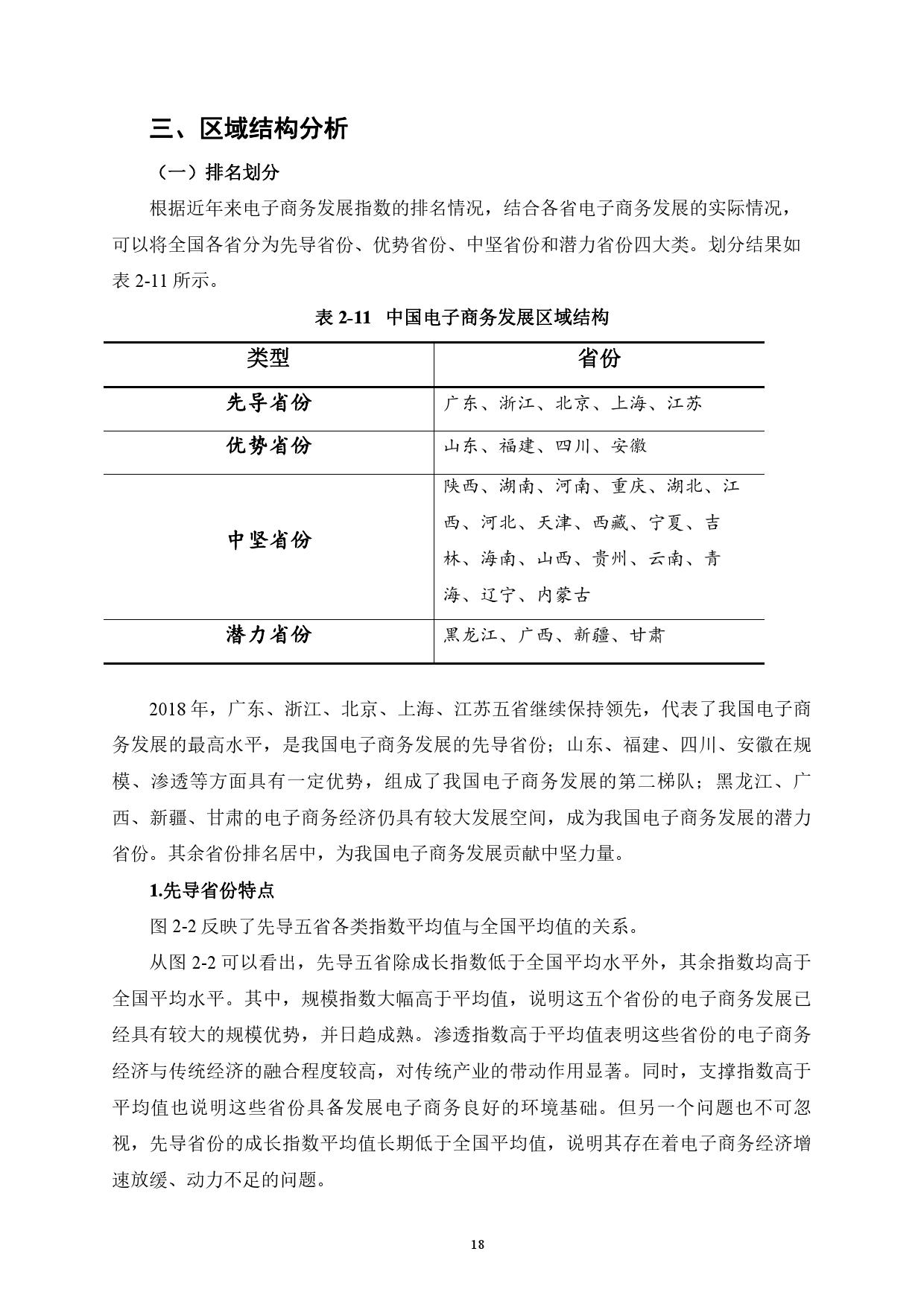
据中央财经大学中国互联网经济研究院院长孙宝文介绍,渗透指数主要考察网络零售额、有电子商务活动企业数等内容对传统经济的渗透水平,是反映电子商务与传统经济的融合程度的重要指标。“近年来,渗透指数排名变化较大,说明各省在积极探索电子商务与传统经济的融合模式,呈现你追我赶的态势。”孙宝文表示。但他强调,目前来看,电子商务与传统经济的融合多元化程度仍然非常有限,大部分省份的电子商务应用均涉及制造业转型、跨境电子商务、农村电 子商务、电商扶贫等内容,但这些内容是否充分结合了本省的经济发展特征值得商榷。同时,融合中较少涉及人工智能、大数据、云计算等新兴技术在融合中的应用场景,也缺乏对互联网金融、新零售、共享经济等新业态对电子商务自身发展、对经济影响的思考。
中央财经大学中国互联网经济研究院副院长欧阳日辉表示,我国电子商务的繁荣,得益于需求侧、供给侧、人才侧和政策环境的四重优势,同时,电子商务的商业模式需要创新,从消费端、 流通端向生产端渗透,大力发展产业互联网与数字经济,强调电子商务与传统产业的融合和优化,实现从电子商务至“互联网+”再到数字经济发展的过程。
PDF版本将分享到199IT交流群,支持我们发展可加入!

更多阅读:

_000001.jpg)
_000002.jpg)
_000003.jpg)
_000004.jpg)
_000005.jpg)
_000006.jpg)
_000007.jpg)
_000008.jpg)
_000009.jpg)
_000010.jpg)
_000011.jpg)
_000012.jpg)
_000013.jpg)
_000014.jpg)
_000015.jpg)
_000016.jpg)
_000017.jpg)
_000018.jpg)
_000019.jpg)
_000020.jpg)
_000021.jpg)
_000022.jpg)
_000023.jpg)
_000024.jpg)
_000025.jpg)
_000026.jpg)
_000027.jpg)
_000028.jpg)
_000029.jpg)
_000030.jpg)
_000031.jpg)
_000032.jpg)
_000033.jpg)
_000034.jpg)
_000035.jpg)
_000036.jpg)
_000037.jpg)
_000038.jpg)
_000039.jpg)
_000040.jpg)
