德勤长期关注中国智能制造的发展,致力为中国制造行业寻找出路指点方向。为了解中国智能制造当前的发展阶段,在《中国智造,行稳致远——2018中国智能制造报告》中,我们共调研153家中国大中型企业,评估智能制造在中国工业企业中的部署及特点,对智能制造落地前景进行预测并帮助相关企业迎接关键转型挑战。
核心观点 / 主要成果
智能制造发展进入高速成长期,主要体现在:
- 中国工业企业数字化能力素质提升,为未来制造系统的分析预测和自适应奠定基础。
- 财务效益方面,智能制造对企业的利润贡献率明显提升。
- 典型应用方面,中国已成为工业机器人第一大消费国,需求增长强劲。
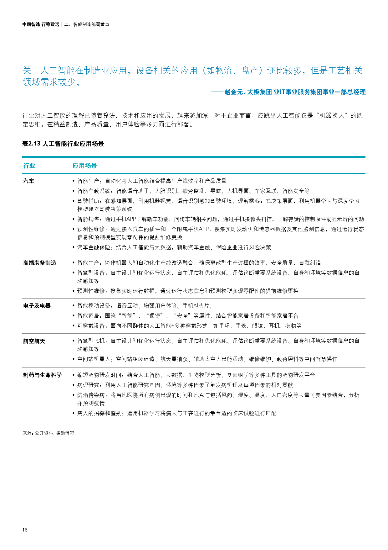
中国企业智能制造五大部署重点,依次为:数字化工厂(63%)、设备及用户价值深挖(62%)、工业物联网(48%)、重构商业模式(36%)、人工智能(21%)。
数字化工厂是首要任务。智能制造是以制造环节的智能化为核心,以端到端数据流为基础,以数字作为核心驱动力,因此数字化工厂被企业列为智能制造部署的首要任务。目前企业数字化工厂部署以打通生产到执行的数据流为主要任务,而产品数据流和供应链数据流提升空间巨大。
设备和用户价值深度挖掘。制造业面临愈发激烈的市场竞争和日益透明的产品定价,不得不寻找新的价值来源。设备和用户价值深度挖掘是企业智能制造部署第二重点领域。62%的受访企业正积极部署设备和用户价值深度挖掘。
中国制造企业云部署积极性不高。53%受访企业尚未部署工业云,47%的企业正在进行工业云部署,其中27%的企业部署私有云,14%部署公有云,6%部署混合云。
重构未来商业模式。智能制造不仅能够帮助制造型企业实现降本增效,也赋予企业重新思考价值定位和重构商业模式的契机。30%的受访企业未来商业模式以平台为核心,26%的企业走规模化定制,24%以“产品+服务”为核心向解决方案商转型,12%以知识产权为核心。
人工智能对制造业的影响,主要来自两方面:一是在制造和管理流程中运用人工智能提高质量和效率;二是对现有产品与服务的彻底颠覆。
三大任务,跨越能力鸿沟。重构商业模式是一项复杂艰巨的任务,要达成这项任务,企业需先加强商业模式优化、创新管理以及云部署三大关键能力。
PDF版本将分享到199IT交流群,支持我们发展可加入!

更多阅读:

























