伴随中国经济的发展和汽车产业水平的不断提高,车企所面临的市场经营环境,从“产品价值运营”到“用户价值运营”,从“传统营销”“智能数字化营销”。
Z世代意指1995-2009年出生的群体,又称网络世代、互联网世代。可以预见的趋势及特征,将更有利于在汽车产业规模的二次增长中获得领先。
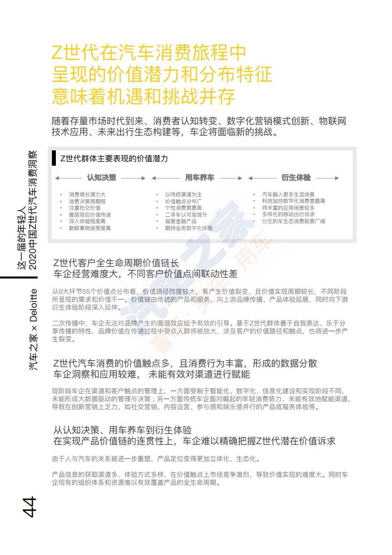
在用户的汽车全生命周期消费旅程中,Z世代群体消费特征呈现新的需求认知、新触点等多元的裂变价值。于多数车企而言,出现了新机遇、新思路、新战略。
PDF版本将分享到199IT知识星球,扫描下面二维码即可!
更多阅读:




















































