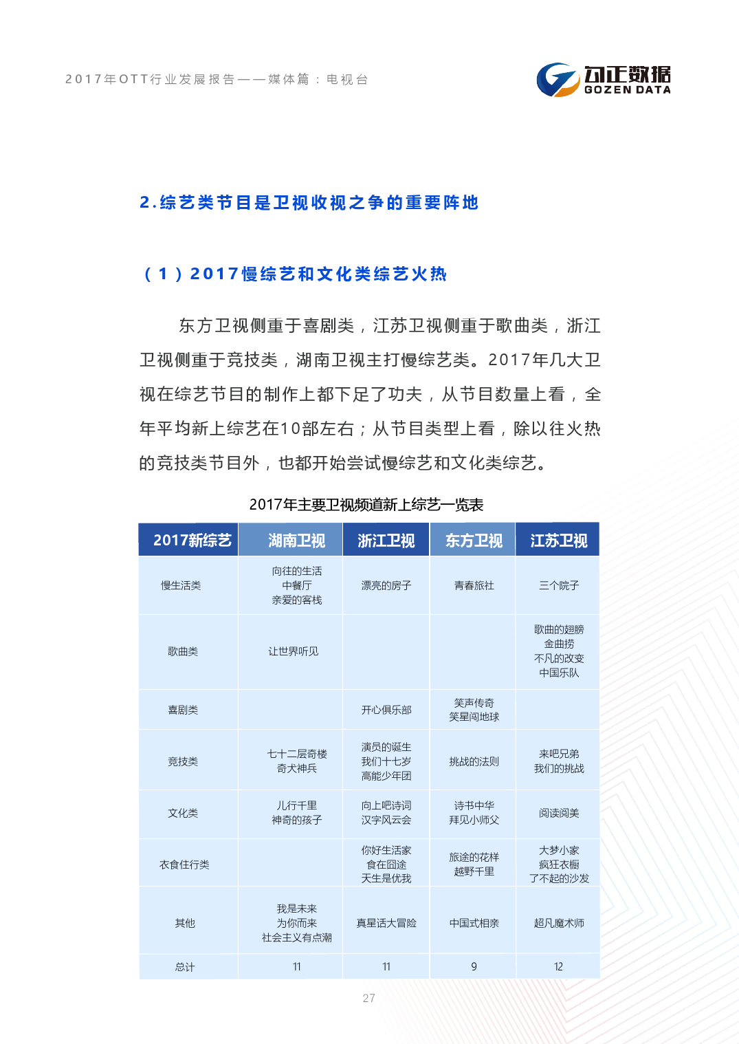
勾正:2017年OTT行业发展报告(完整版) PDF版本将分享到199IT交流群,199IT感谢您的支持! 更多阅读:勾正数据:2017年OTT行业发展报告AdMaster&当贝&勾正:2018年世界杯OTT大屏用户使用及广告市场研究勾正&云合数据:2017年娱乐蓝皮书(综艺篇)奥维互娱:2020年国庆假期OTT大屏用户行为报告奥维互娱:2020年9月OTT大屏用户行为月报奥维云网:2018年4月OTT大屏用户行为月报奥维云网:2018年中国OTT发展预测报告勾正数据&当贝网络:2017年10月OTT行业报告秒针系统:2017年OTT青春期修炼手册(162页)奥维云网:2017年中OTT运营大数据蓝皮书Dentsu:印度OTT报告comScore:2020年OTT报告comScore:2018年OTT报告FreeWheel:2017年OTT设备和用户调查报告2022年广电行业统计:IPTV超3亿户,OTT超2.7亿户,有线电视2亿户