白皮书梳理了全球教育机器人发展现状与趋势。从教育机器人的全球重要研究机构、市场产品评测、需求调研、产业链分析及未来市场发展预测,进行阐述。
调查结果显示,在全球教育机器人研究领域中,根据国际权威文献库调研,文献引用数量处于前列的国家有美国、瑞士、意大利、日本和英国等,研究主要聚焦在机器人教育、语言教育和特殊教育领域。在“机器人进课堂”方面,日本和韩国应用相对广泛。
白皮书中提到,教育机器人涉及“教育行业中的服务机器人”和“青少年机器人教育”两个方面,将成为工业机器人和服务机器人以后的第三类机器人发展领域。
- 教育领域中的机器人将增强或延伸教师的表达能力、知识加工能力和沟通能力;
- 机器人教育将激发广大学生对智能技术的学习兴趣和动力,并大范围提高学生信息技术能力,提升数字时代的竞争能力。
教育机器人的应用情境涉及人群和场域两方面,前者涵盖婴幼儿、幼儿园和中小学(K12)、大学、在职人员和老人等群体,后者包括个人、家庭、教室、实验室、培训机构、工作场所和公共场所等。
不同人群、不同场域的应用诉求与技术的发展成熟度,将决定教育机器人产品的发展方向。从市场发展现状来看:
- 教育机器人产品主要集中在大学以下的家庭和学校的场域中, 包括家庭中的智能玩具、儿童娱乐教育同伴、家庭智能助理,学校中的一般教室与专用教室的远程控制机器人、STEAM 教具,专用教室或培训机构用于自闭症用户的特殊教育机器人。
- 部分产品处于概念性阶段,包括课堂机器人助教、机器人教师,它们虽然已明确定义需求的 应用情境,但产品尚未得到市场的验证。
- 针对公共场所定制的教与学产品,如:安全教育机器人。
- 专业场域的教育机器人,包括工业制造培训、手术医疗培训、复健照护等。
白皮书认为,学校中的教育机器人应将成为智慧学习环境的重要组成部分。作为教师助手支持教学设备使用、提供学习内容、管理学习过程、常见问题答疑等,作为学习伙伴协助时间和任务管理、分享学习资源、激活学习氛围、参与或引导学习互动,形成一种新型教学形态。
随着家庭教育受重视程度的日益增强和“家庭学校”在全球的兴起,教育机器人或许能作为同伴或辅导教师,成为“家庭的一员”,协助“在家教育”,促进孩子的学习发展和健康成长。
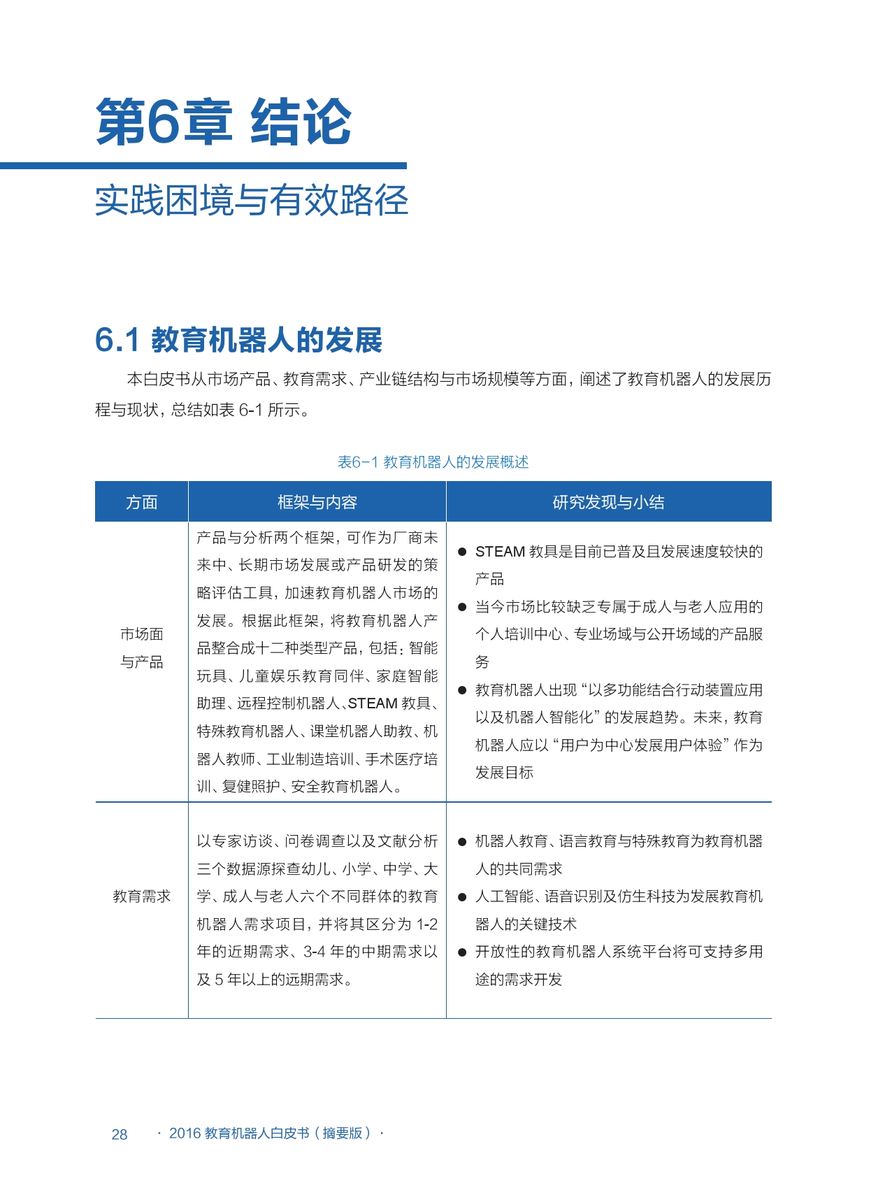
教育机器人可以按照表情动作、感知输入、机器人智能、社会互动、角色定位和用户体验六个维度来评价其产品成熟度。课题组对40个关注度较高的教育机器人产品进行评测发现,总体来看感知输入和人工智能维度相对成熟,而其余四个维度上均有较大改进空间。
综合目前教育机器人市场产品、产业链与市场规模的分析与预测,课题组测算全球教育机器人市场规模到2021年可达111亿美元(超过600亿人民币)。
获取PDF版微信扫描下面二维码

199IT知识星球(原小密圈)已有1400+资深用户、3000+份最新最好的行业文档,欢迎您的加入!
更多阅读:
































