全球人工智能企业数量由爆发式增长转入稳 步增长区间。截至2023年6月底,全球人工智 能企业共计3.6万家4。人工智能企业数量逐年 增长,2016年-2019年全球人工智能企业爆发 式增长,每年新增注册企业数量超3,000家,尤其是2017年新增注册企业数量达 到顶峰(3,714家)。2019年开始,人工智能 新增注册企业数量有所下降,2022年 当年新 增注册企业数量与2013年基本持平。
美国人工智能企业数量位居全球首位,中国 紧随其后,英国位居全球第三。美国人工智 能企业数量约1.3万家,在全球占比达到 33.6%,中国占比为16.0%,英国为6.6%, 以上三个国家的人工智能企业数量合计占到 全球的56.2%。亚洲的印度、日本、 韩国,北美的加拿大,欧洲的德国、法国等 国家也具有较好的基础,位居第二梯队。
截至2023年6月底,全球人工智能领域独角兽 总数达291家5,分布在20个国家。如图5所示, 来自美国的独角兽企业有131家,占全球总数 的 45%;来自中国的独角兽企业有108家,占全球总数的37%。以色列、英国、加 拿大分别位列全球第三、第四、第五位。
_40.png)
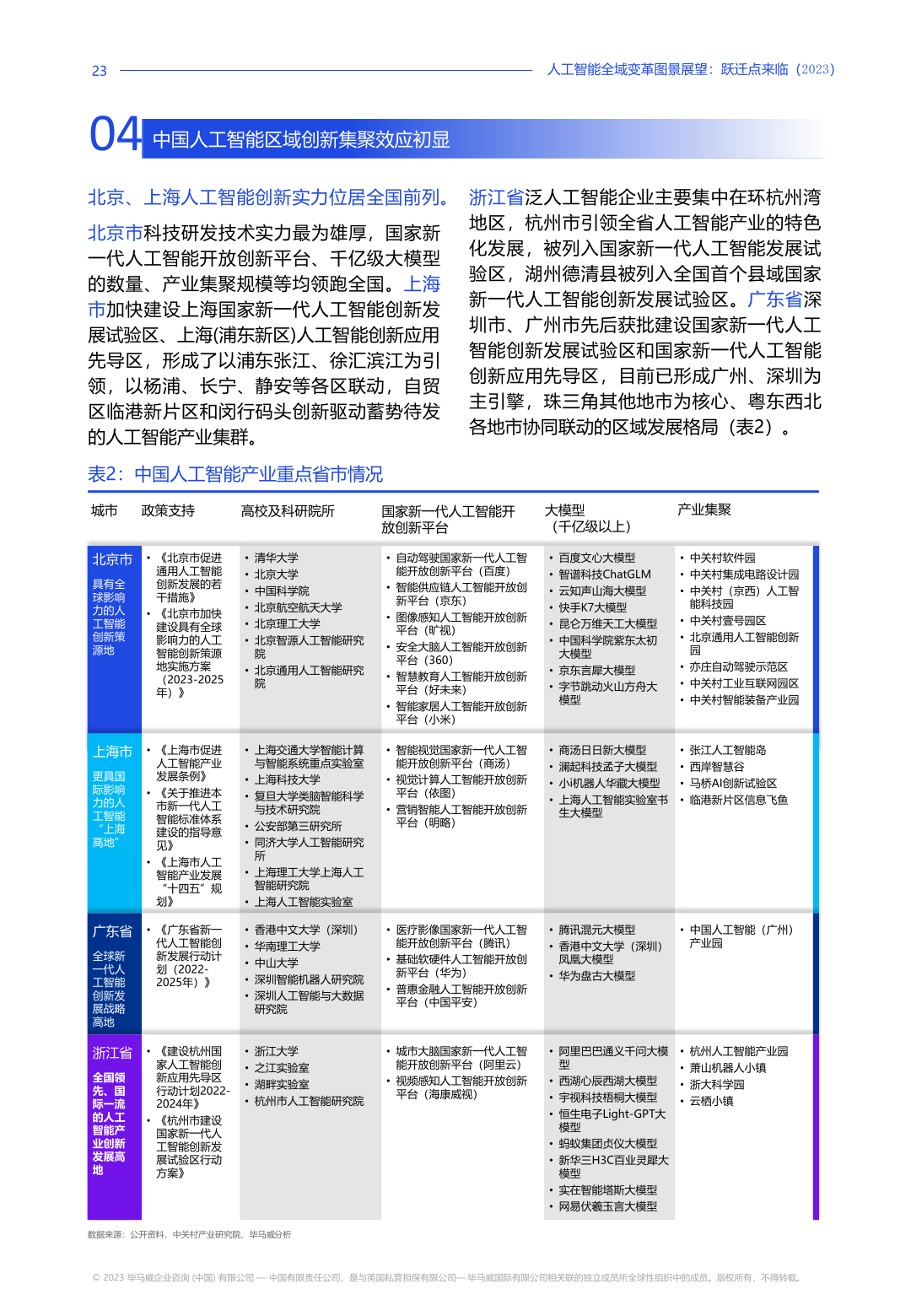
更多阅读:
