阿尔茨海默病(AD)的主要病理标志为大脑内淀粉样斑块和神经纤维缠结。在过去的几十年中,大家普遍对淀粉样斑块的主要成分β-淀粉样蛋白(Aβ)的研究更感兴趣,对其致病机制和治疗方法也进行了大量探讨。但遗憾的是,以Aβ为目标的治疗药物失败率极高,这不得不让科学家们有些泄气。
β2-微球蛋白(简写为B2M)是一种免疫蛋白,也是主要组织相容性复合体I(MHC I)的主要成分,在哺乳动物中参与抗原呈递和T细胞活化。B2M也可从复合体中脱离,以游离形式存在。
2023年3月,厦门大学医学院神经科学研究所王鑫团队在《细胞》上发表的一篇文章发现,B2M能穿透血脑屏障,进入中枢神经系统,通过抑制N-甲基-D-天冬氨酸(NMDA)受体,损害突触功能,并指出这可能是多种认知障碍疾病共同的病理机制。
作为一个免疫因子,B2M本身也是一个淀粉样蛋白,可在特定病理条件下会发生聚集,并沉积在肾脏、骨骼等处 。但截至目前B2M是否会在AD患者大脑中沉积还不清楚。
时隔3个月,王鑫团队再次发文,他们发现B2M是继Aβ以外的另一个AD病理因子。在AD患者脑组织中,B2M能与Aβ结合,进一步加重神经细胞毒性,此外,通过靶向敲除B2M或阻断其与Aβ的结合,能显著改善AD小鼠的认知功能。
研究发表在《自然·神经科学》上[1]。
论文首页截图
最初,王鑫团队是在唐氏综合征患者脑中观察到B2M沉积的现象。鉴于唐氏综合征患者在40岁以后会出现和AD患者一样的症状,因此,王鑫团队猜想AD患者脑中会不会同样存在B2M沉积。
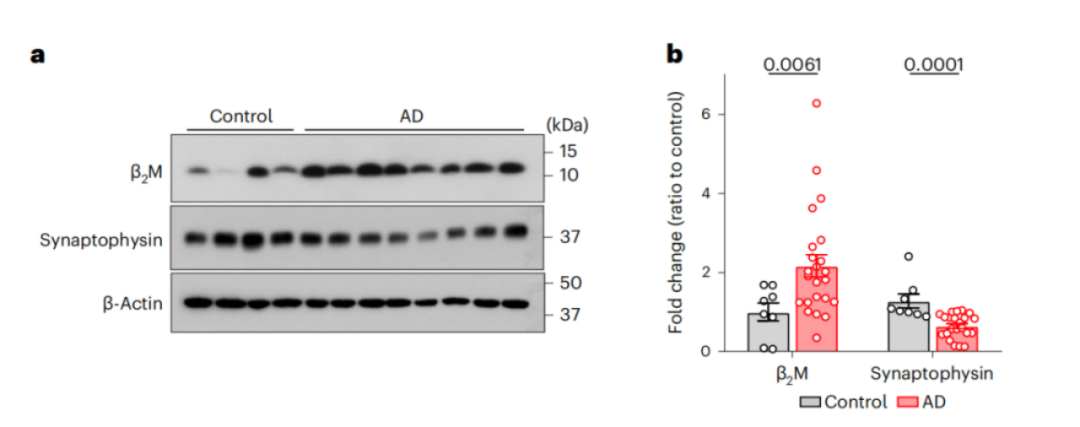
为了验证这一猜想,研究人员检测了AD患者大脑皮质中B2M蛋白的表达,并观察到与健康对照组相比,AD患者大脑中的B2M表达确实升高了。此外,研究团队检测了已故AD患者脑组织中Aβ42和B2M水平,结果发现两者呈正相关。在AD小鼠模型中,研究人员发现B2M水平会随小鼠的年龄增加而增加。
B2M表达升高
在AD患者和AD小鼠大脑的淀粉样斑块中,研究人员观察到Aβ和B2M均为阳性的斑块分别占总斑块数的87.51%和84.42%。它们共同聚集在淀粉样斑块的核心区域。
为了确定B2M水平增加对淀粉样斑块沉积的影响,研究人员使用腺相关病毒(AAV)给AD小鼠递送B2M。
结果发现,B2M过表达增加了淀粉样斑块的数量和病理的扩散程度。这一现象在注射纯化B2M蛋白后的AD小鼠海马体内得到了验证。
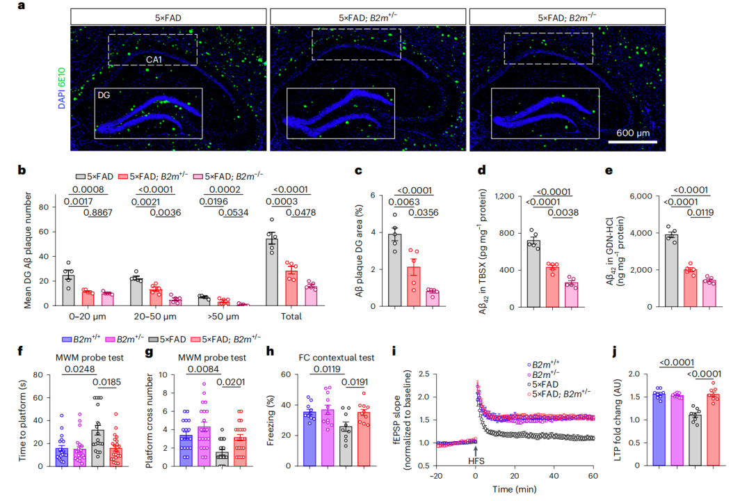
接下来,研究人员又构建了B2M基因敲除小鼠,来观察B2M敲除对淀粉样斑块沉积的影响,结果发现,B2M敲除不仅显著减少了小鼠大脑中的淀粉样沉积,还减少了可溶性和不可溶性Aβ42的水平。
更重要的是,B2M基因敲除逆转了AD小鼠海马CA1和DG区域的树突棘丧失。此外,AD小鼠认知功能也得到了改善,具体表现为,在水迷宫中,B2M敲除小鼠的空间记忆力得到了恢复。同样地,研究人员通过注射反义寡核苷酸(ASO)来靶向B2M,同样观察到AD小鼠认知功能的改善。
B2M敲除改善AD小鼠认知功能
在既往研究中,研究人员发现,在存在AD相关病理条件下,外周血中B2M水平有所增加,而且,B2M还具备穿透血脑屏障的能力。基于这些结果,研究人员提出合理假设,若能清除外周血中的B2M,或许就可以改善AD相关病理。
于是研究人员利用共生试验,获得了B2M的抗体,并发现静脉注射抗体可显著改善AD小鼠的学习和记忆能力。
最后,通过测定蛋白结合常数,研究人员发现无论是单体还是寡聚化的Aβ均与B2M有着较高的亲和力,其中寡聚化Aβ亲和力更强,这也让B2M能与Aβ形成致密的纤维结构,即有着强神经毒性的B2M-Aβ共聚物。
进一步,研究人员筛选出了一个可以抑制B2M-Aβ毒性共聚物的多肽P3,注射P3多肽可以显著减轻AD小鼠脑内淀粉样病理,逆转AD小鼠突触和认知功能缺陷。
注射P3多肽可以显著减轻AD小鼠脑内淀粉样病理
总的来说,该研究提出了一个可以穿透血脑屏障的AD的治疗新靶点。该团队表示,淀粉样蛋白产生神经毒性不再是Aβ的“独角戏”,而是Aβ和B2M的“双人舞”!
参考文献:
[1]Zhao, Y., Zheng, Q., Hong, Y. et al. β2-Microglobulin coaggregates with Aβ and contributes to amyloid pathology and cognitive deficits in Alzheimer’s disease model mice. Nat Neurosci 26, 1170–1184 (2023).
来自: 奇点神思
更多阅读:




