遥远的恐惧记忆是对发生在遥远的过去(几个月到几十年)所发生的创伤事件的记忆;近日,一篇发表在国际杂志Nature Neuroscience上题为“Neocortical Synaptic Engrams for Remote Contextual Memories”的研究报告中,来自加利福尼亚大学等机构的科学家们通过对小鼠进行研究阐明了机体大脑巩固遥远恐惧记忆背后的基本分子机制。
本文研究结果表明,机体在遥远的过去所形成的恐惧记忆会被永久性地储存在大脑前额皮质(PFC,prefrontal cortex)中的记忆神经元之间的连接中。研究者Jun-Hyeong Cho教授说道,正是前额叶记忆回路在创伤性事件后被逐步加强,而这种加强作用在恐惧记忆如何在大脑皮层中成熟为稳定的形式并被永久性地存储方面扮演着关键角色;利用类似的机制,其它非恐惧的远程记忆也会被永久性地存储在PFC中。
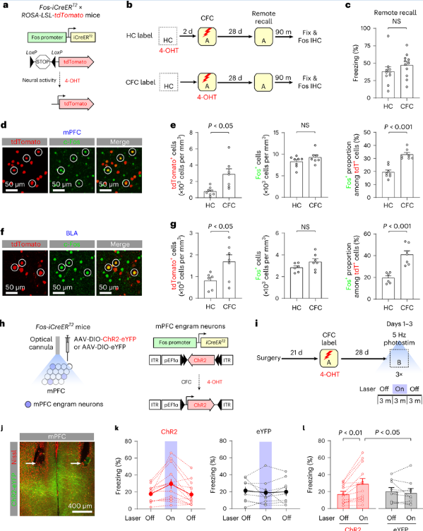
大脑能利用不同的机制来储存近期与遥远的恐惧记忆,此前研究结果表明,尽管恐惧记忆最初的形成主要涉及海马体,但随着时间延续其会逐渐成熟,并变得不再依赖于海马体;如今多项研究都能帮助解释近期的恐惧记忆是如何储存的,但大脑如何巩固遥远的恐惧记忆,研究人员或许就不太清楚了。文章中,研究人员重点对PFC进行了相关研究,其是大脑皮层的一部分,此前研究结果发现其主要会参与到遥远记忆的巩固过程中去。

大脑是如何储存遥远的恐惧记忆的?
图片来源:Nature Neuroscience (2022). DOI:10.1038/s41593-022-01223-1
研究者Cho表示,我们发现PFC中有一类称之为记忆神经元的一小群神经细胞或神经元在最初的创伤性事件中会被激活,且会在遥远恐惧记忆的回忆中被重新激活;当我们选择性地抑制PFC中的这些记忆神经元时,就会有效预防小鼠回忆其遥远但并非最近的恐惧记忆,这就表明,PFC记忆神经元或许在回忆遥远的恐惧记忆中发挥着重要作用。在实验中,小鼠在一种称之为“背景”(context)的环境中接受了一种厌恶刺激(aversive stimulus),因此他们就学习到了将厌恶刺激与这种“背景”关联起来,一个月后当其暴露于相同的背景环境下,小鼠就会因出现反应而僵住,这就表明其能回忆其遥远的恐惧记忆,研究者指出,PFC中记忆神经元之间的连接(突触)被称为前额叶记忆回路,其在恐惧学习后会随着时间延续而逐渐被加强,而诸如此类加强作用或许有助于帮助PFC永久性地存储遥远的恐惧记忆。
接下来,为了消除小鼠机体的遥远恐惧记忆,研究人员将小鼠重复暴露于相同的恐惧预测背景环境中(但该环境中不含有厌恶刺激),结果发现,小鼠对该背景环境的工具反应减少了。有趣的是,对遥远恐惧记忆的消除还会削弱此前未存储遥远恐惧记忆而加强的前额叶记忆回路;此外,阻断PFC记忆回路加强的其它操作也能帮助预防小鼠回忆其遥远的恐惧记忆。研究者Cho解释道,恐惧记忆巩固的异常调节或许会导致创伤后应激障碍(PTSD)患者机体的慢性适应性恐惧,PTSD在个体生活的某个阶段大约影响着6%的人群。考虑到PTSD患者会遭受在遥远过去所形成的恐惧记忆,因此本文研究提供了为开发新型治疗性策略来抑制PTSD患者的慢性恐惧提供了新的见解和思路;下一步研究人员计划选择性地削弱机体前额叶的记忆回路并分析是否这种操作会抑制对遥远恐惧记忆的回忆。研究人员希望这些研究结果能帮助开发治疗PTSD和其它恐惧相关障碍的更为有效的干预性措施。
综上,本文研究结果表明,大脑中PFC回路的进行性和突触特异性的加强或许有望促进机体对情境记忆的长期储存。
原始出处:
Lee, JH., Kim, W.B., Park, E.H. et al. Neocortical synaptic engrams for remote contextual memories. Nat Neurosci (2022). doi:10.1038/s41593-022-01223-1
来自: 生物谷
更多阅读:
