说起老年痴呆,大家应该并不陌生,这是发生在是老年或老年前期的一种神经退行性疾病,也叫做阿尔兹海默症,以痴呆为主要表现。目前,阿尔茨海默病的病因和发病机制尚不完全清楚,并且缺乏有效的治疗药物。值得注意的是,在阿尔兹海默症的患者中,女性的患病率几乎是男性的两倍,为什么会出现这种性别差异呢?
近日,发表在Science Advances一篇题为“Mechanistic insight into female predominance in Alzheimer’s disease based on aberrant protein Snitrosylation of C3”的研究给出了可能的解释。该研究首次对患有阿尔海默症的男性和女性大脑中的NO修饰蛋白的水平变化进行比较,发现女性患者大脑中的补体因子C3的S-亚硝基化水平高于男性。

DOI: 10.1126/sciadv.ade0764
蛋白质的S-亚硝基化(SNO)是一种翻译后修饰,由NO基团与半胱氨酸硫醇/硫代基团结合,对蛋白质活性、定位、构象或与其他蛋白质的相互作用产生影响。一些蛋白的SNO可能在各种神经退行性疾病的发病机制中发挥关键作用,例如与阿尔兹海默症(AD)相关的几个关键蛋白和途径都与蛋白质的SNO相关,特别是补体因子(C3)。C3蛋白在先天免疫系统中起着关键作用,是AD大脑中含量最丰富的S-亚硝基蛋白质之一。本文为了探究AD性别差异对蛋白质SNO的影响,科学家使用半定量蛋白质组学分析技术,鉴定了阿尔兹海默症患者脑中的SNO蛋白质。
该研究募集了40名死后时间相对较短的人脑样本,分别为患有AD(10名女性和10名男性)和未患有AD(10名女性和10名男性),他们的年龄、性别、教育程度和种族都相似。经分析,科学家在40个样本中发现了近1500个SNO蛋白和近3000个SNO位点,其中与AD过程和通路相关的SNO蛋白丰富。该研究也首次表明,蛋白质的SNO可能会影响阿尔兹海默症患者大脑的功能。
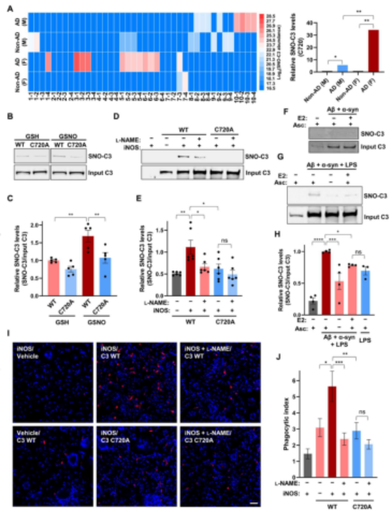
蛋白质组学研究男性(M)AD和女性(F)AD与非AD患者脑组织中的SNO蛋白
图片来源:DOI 10.1126/sciadv.ade0764
科学家进一步对AD患者的SNO蛋白进行分析,鉴定出285种仅在男性AD大脑中被SNO的蛋白质,245种仅在女性AD大脑中被SNO的蛋白质,以及77种SNO的蛋白质在男女中共有。通过分析男性和女性AD大脑中分子过程的差异,发现这些SNO的蛋白质都与AD密切相关,但其与AD相关的具体通路并不完全相同。例如,在男性AD的大脑中,科学家观察到与跨突触信号和突触传递相关的SNO蛋白显著丰富,因为突触丢失对AD认知功能下降的非常重要。而在女性AD的大脑中,发现与氧化应激密切相关的呼吸电子传递链的通路显著富含SNO蛋白。广泛的研究也表明氧化应激与AD患者突触功能障碍之间有直接关系。其具体的途径差异如下如所示。

阿尔茨海默病男性和女性人脑S-亚硝基蛋白质组差异的系统生物学分析。(B和C)对男性AD(B)和女性AD(C)独有的SNO蛋白途径。(D)男性和女性AD共有的SNO蛋白途径。
图片来源:DOI 10.1126/sciadv.ade0764
科学家进而还观察到,补体途径相关的SNO蛋白在男性和女性阿尔茨海默病患者的大脑中都很丰富。然而,代表各种补体级联汇聚点的C3蛋白的SNO反应主要出现在女性AD的大脑中,其C3蛋白的SNO显著增加。女性AD大脑中SNO-C3的含量是女性非AD对照组大脑的34.2倍,而男性AD大脑中的SNO-C3仅比他们的非AD对照组大脑增加5.6倍。此外,C3上的一个位点(Cys720)是AD大脑中SNO的主要位点,其在女性AD大脑中的SNO程度高于男性。这些数据都解释了该疾病以女性为主的原因。
以往的研究结果还表明,C3位点(Cys720)的SNO触发了突触膜小胶质细胞吞噬功能的增加,这与AD的一个关键病理特征类似。因此,为了从机制上研究这种亚硝化事件的影响,科学家使用小胶质细胞模型系统进行探究。在小胶质细胞中,β-雌二醇可以抑制NO产生,因此阻止炎症反应。研究者发现,生理水平的β-雌二醇可以抑制C3亚硝酸盐的生成,这表明β-雌二醇可能保护女性免受C3蛋白的SNO影响。然而,女性随着绝经后雌激素水平的下降,β-雌二醇水平大大降低,因此C3的SNO水平增加,导致突触吞噬作用增加,从而导致突触丢失和随后的认知能力下降。

女性AD脑中C3的SNO增加人类小胶质细胞的突触吞噬作用
图片来源:DOI 10.1126/sciadv.ade0764/
最后,科学家补充道,本研究在男性和女性AD大脑中发现了各种丰富的SNO蛋白,并与他们各自的非AD对照进行了比较,这可能是AD发病途径的线索,也可能是以前未发现的治疗靶点。
总之,本文的研究结果系统地分析了AD患者死后大脑中的蛋白质S-亚硝基化,发现蛋白质的SNO以性别依赖的方式调节补体(C3)活性,从而在AD发病机制中发挥重要作用。解释了阿尔兹海默症患病率存在性别差异的部分原因,为预防和治疗阿尔兹海默症提供了参考价值。
来自: 生物谷
更多阅读:
