上海科技情报所第8次发布《国际大都市科技创新能力评价》年度报告。今年报告的全球十大科创城市中,中国城市较去年减少1座,共4座,数量仍多于美国。
排名显示,中美是顶尖科创城市版图上的两强;欧洲的顶尖科创城市数量较少,只有伦敦进入前十;东京长期在全球十大科创城市中占有一席之地,表明日本是全球科创圈的重要参与者;新加坡继2019年后重回全球十大科创城市行列,显示新加坡在当前复杂国际形势下找到了提升科创实力的有效手段。而作为新加坡的竞争者,香港今年跌出了全球十大科创城市行列。
在创新趋势维度中,有7座中国城市跻身前十,体现在有大量PCT(专利合作条约)专利和SCI(科学引文索引)、CPCI(科技会议录索引)论文产出及较好的增长趋势。在创新质量维度中,有6座美国城市进入前十,体现在较高的PCT专利和SCI、CPCI论文质量,以及较多的核心专利和高质量论文方面。欧洲城市则在创新合力维度中表现更佳,4座城市排名前十,体现在专利的合作申请、论文合作发表、产学研合作、成果转化等方面。
报告指出,在复杂的国际环境下,北京、上海、深圳三座国内主要科创城市与欧洲、美国、日本城市的年度新增PCT专利合作申请总量,近三年出现“先扬后抑”的变动趋势——2020年大幅增长80.5%后,2021年下降37.7%。其中,北京、上海、深圳与美国城市之间的合作波动明显,与日本城市间之间的合作持续增长,与欧洲城市之间的合作波动相对缓和。
三座中国城市与美国、日本、欧洲城市的PCT专利国际合作情况。

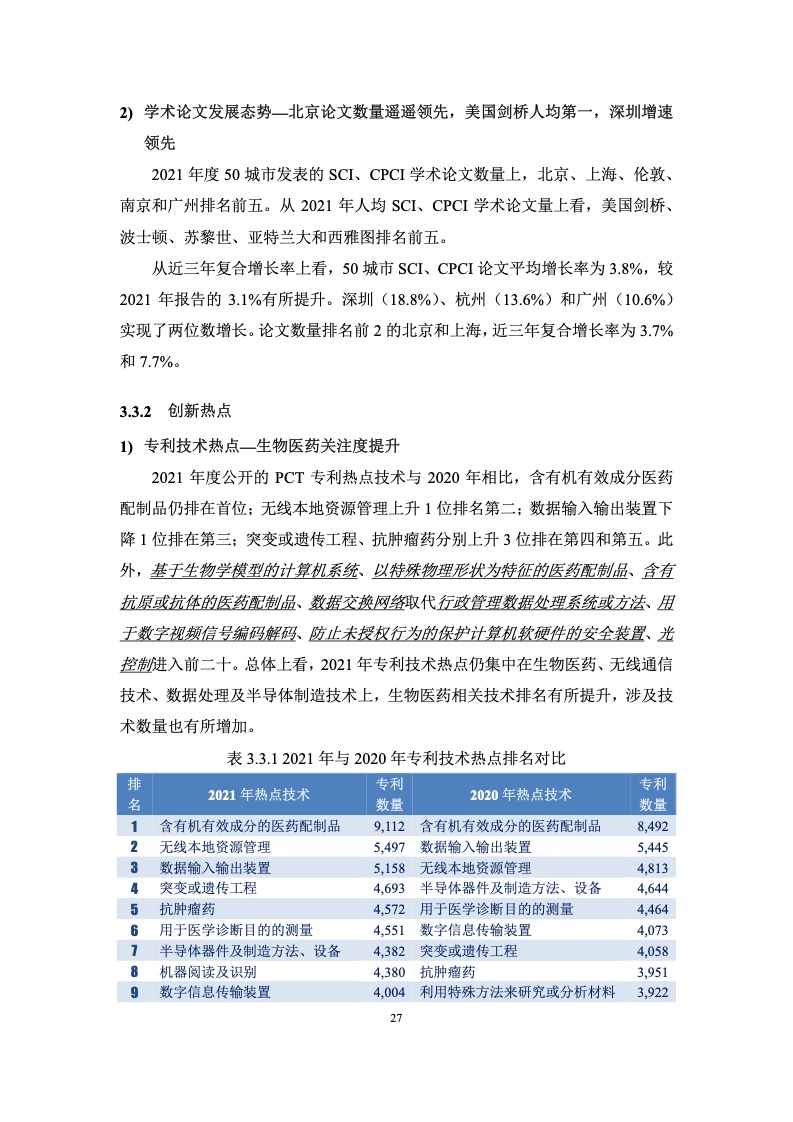
更多阅读:
