提起膳食纤维,大家应该都不陌生了。被称为“第七大营养素”的膳食纤维,在维持健康的肠道微生物群方面起着重要作用。随着生活水平的提高,现代“文明病”便秘、肥胖、心脑血管疾病等接踵而至,“人体清道夫”膳食纤维也越来越受到重视。
对于婴幼儿来说,哺乳期间是微生物群获得和形成的重要窗口,那么问题来了,哺乳期间母亲低纤维饮食会持久地影响后代微生物群组成和健康状况吗?
近日,来自佐治亚州立大学的Andrew Gewirtz教授和Jun Zou博士等人于Cell子刊Cell Host & Microbe发表一篇题为“Maternal fiber deprivation alters microbiota in offspring, resulting in low-grade inflammation and predisposition to obesity”的研究论文,探究母亲低纤维饮食与后代代谢健康之间的关系。

DOI:https://doi.org/10.1016/j.chom.2022.10.014
研究者将产仔后开始哺乳的母鼠分为3组,分别饲喂富含纤维的标准饮食(GBC)、低纤维低脂肪饮食(LF-LFD)、低纤维高脂肪饮食(LF-HFD),在仔鼠3周龄时,将其与母鼠分开(断奶)。
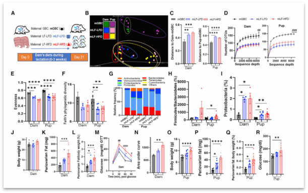
研究发现,与标准饮食组相比,低纤维饮食的母鼠微生物组群特征明显不同,而所有仔鼠的微生物组都与它们各自的母亲相似。这表明,正如预测的那样,饮食引起的对肠道微生物群的影响确实已经传递给后代。另外,哺乳母鼠膳食纤维摄入不足引起自身和仔鼠的肠道菌群失调,包括菌群多样性及均匀度降低,变形菌丰度增加。与标准饮食组相比,低纤维饮食组母鼠的后代表现出肥胖增加和葡萄糖耐量降低,并出现低度肠道炎症证据。由此可见,哺乳母鼠低纤维饮食会影响后代微生物群、肠道健康和代谢健康。

图:哺乳期间食用低纤维饮食会影响后代的微生物群和代谢健康(来源:[1])
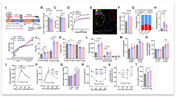
那么,如果仔鼠后期补充富含膳食纤维的食物,肠道微生物群会恢复吗?仔鼠3周龄时断奶后,至12周龄期间均饲喂富含纤维的标准饮食。结果发现,虽然进行了为期9周的富含纤维标准饮食,粪便微生物组分析显示,哺乳期纤维缺乏导致的菌群改变并不能通过后期饮食来补救,提示母鼠哺乳期饮食缺乏纤维对后代菌群的不利影响是持久的。
完成9周富含纤维的标准饮食摄入后,接下来,三组仔鼠均转入为期4周的低纤维-高脂肪饮食阶段,以探究后代对饮食诱发肥胖(diet-induced obesity,DIO)的反应是否不同。发现,在4周的低纤维-高脂肪饮食后,两组低纤维组的后代与标准饮食组相比,出现了显著的体重增加、高胆固醇血症、血糖异常和胰岛素抵抗,提示母亲哺乳期低纤维饮食,后代更容易出现DIO。

图:母体纤维缺乏会持续影响后代微生物群,并加剧后代饮食引起的肥胖(来源:[1])
随后,研究者猜想哺乳期缺乏膳食纤维导致后代肥胖易感是由持续的微生物群失调驱动的。为了证明这一点,首先,使用广谱抗生素消除从母亲获得的肠道微生物,果然发现DIO诱导的血糖异常等指标有所改善;其次,将低纤维低脂肪饮食及标准饮的后代同笼饲养,以实现肠道微生物群的自然交换,发现两组仔鼠微生物群变得相似,且低纤维-低脂肪组后代肥胖易感得以改善;除此之外,粪便微生物群移植研究同样证明了猜想,这些结果支持了研究者假设,即哺乳期缺乏膳食纤维导致后代出现肥胖倾向是由肠道微生物群引起的。
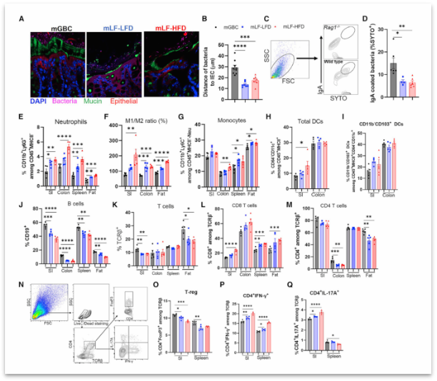
其中的内在机制可能是什么呢?研究者发现,低纤维饮食组后代的结肠内部粘液层被细菌更频繁地侵入,同时伴随着多个器官组织的低水平炎症。与此同时,发现低纤维饮食组后代上皮增殖和迁移增加,使得脂质摄取能力提高,GLP-1(代谢调节因子)的 L细胞减少,提示更不容易有饱腹感,导致能量摄入和储存增加。这些可能是母亲哺乳期低纤维饮食促进后代肥胖倾向的部分机制。

图:母亲的饮食影响后代的微生物群定位和促炎潜能(来源:[1])
最后,作者发现,如果在低纤维饮食母鼠中添加一种可发酵纤维—菊粉,其后代的肠道和代谢表型的许多不良表现有所改善。
综上所述,母亲哺乳期饮食是后代微生物群形成的关键决定因素,与后代肠道健康、肥胖及其相关疾病的发生息息相关。虽然小鼠和人类的营养需求有所不同,但同样为我们敲响警钟,哺乳期间重视膳食平衡十分重要。
参考文献:
[1] Jun Zou, Vu L. Ngo, Yanling Wang, et al. Maternal fiber deprivation alters microbiota in
offspring, resulting in low-grade inflammation and predisposition to obesity. Cell Host & Microbe, (2022).
来自: 生物谷
更多阅读:
