车生活数字化研究背景与定义
车生活定义:与用户购车、用车关联的全流程汽车生活场景
● 在本报告中,我们将“车生活” 定义为涵盖用户从选车到用车等全流程的汽车生活场景,即用户一切与购车、用车相关的生活场景。
● 为方便理解我们将用户“车生活”拆分为选车、购车、用车与“车后”生活四大板块。
数据来源:2022年车生活数字化全景洞察报告
车生活数字化:体验线上化、智能化、自动化的汽车生活
● 汽车是数字化经济重要组成部分,数字化已经渗透到用户车生活的各个环节。
● 车生活各环节平台加快数字化进程,为用户带来更多数字化的平台体验,如数字化营销、数字化流程、数字化产品、数字化互动等。

数据来源:2022年车生活数字化全景洞察报告
选车平台内容数字化
进一步优化匹配用户汽车资讯需求
用户继续向头部汽车资讯类平台集中
● 在汽车资讯类应用中,懂车帝、汽车之家与易车月活跃用户数排名居前,且领先优势较为明显。
● 相较于2022年8月而言,懂车帝与汽车之家9月月活跃用户数呈现高位增长之势头,用户继续向头部平台集中。
数据来源:CTR Xinghan-移动用户分析系统
直播、视频类资讯对年轻用户更具吸引力
● 年轻人群是未来汽车市场重要增量,同时由于他们拥有更多的碎片化时间且日常接触直播、短视频类相关内容的习惯更加活跃等因素,直播、视频类汽车资讯对他们的吸引力更高。
● 目前,懂车帝与有驾等app在24岁及以下年龄段的用户占比指数相对更高。

数据来源:CTR Xinghan-移动用户分析系统、公安部交通管理局发布数据
数据来源:CTR Xinghan-移动用户分析系统、公安部交通管理局发布数据
女性用户对汽车资讯的关注度上升
● 女性消费者对汽车消费、汽车资讯内容需求持续增长,为进一步匹配女性用户对汽车资讯需求,行业头部平台在搜索与内容呈现层面均提供更多女性汽车相关资讯服务。
数据来源:央视财经:2020-2021中国美好生活大调查、巨量算数
数据来源:央视财经:2020-2021中国美好生活大调查、巨量算数
下沉市场需求逐步释放,头部资讯平台用户下沉步伐加快
● 下沉市场拥有庞大的用户规模,且从新能源汽车销量占比变化趋势来看,下沉市场的汽车需求正在逐步释放。
● 与之匹配的汽车资讯需求也将迎来增长,对比2021年与2022年数据来看,汽车资讯头部平台如懂车帝与汽车之家,其三线及以下城市用户占比指数均有较为明显的增长。
数据来源:CTR Xinghan-移动用户分析系统、懂车帝《下沉市场新能源汽车用户消费行为洞察报告》

数据来源:CTR Xinghan-移动用户分析系统、懂车帝《下沉市场新能源汽车用户消费行为洞察报告》
购车数字化
汽车交易行为线上比重进一步加大
多平台多模式丰富用户线上购车体验
● 厂商直营模式、综合电商平台入驻模式、O2O销售转化模式、垂直电商B2C/C2C模式、C2B模式等不同商业模式下提供不同的线上购车服务体验,用户可更大范围选择更适合自己的购车模式。
数据来源:2022年车生活数字化全景洞察报告
二手车市场回暖,用户线上交易行为平稳增长
● 随着政策与市场需求释放,二手车市场在2021年整体增长的基础下,2022年继续保持回暖之势。
● 需求的回增带来二手车交易平台用户活跃度的提升,CTR Xinghan-移动用户分析系统数据显示,2022年1月至9月,二手车交易平台整体月活用户数呈现平稳上升趋势。

数据来源:CTR Xinghan-移动用户分析系统、中国汽车流通协会、网络数据公开整理
数据来源:CTR Xinghan-移动用户分析系统、中国汽车流通协会、网络数据公开整理
平台推动“全流程线上化”,头部平台用户活跃进一步提升
● 随着环境与技术的进步发展,二手车交易平台继续推进用户“全流程线上化”功能与服务的落地,大大优化用户的线上购车交易体验。
● CTR Xinghan-移动用户分析系统数据显示,包括瓜子二手车、车300等二手车交易头部平台2022年月活跃用户数呈现较为明显的增长趋势。

数据来源:CTR Xinghan-移动用户分析系统

数据来源:CTR Xinghan-移动用户分析系统
用车数字化
享受智能便捷的用车生活
地图服务已成刚需,平台提升导航精准性的同时拓宽服务边界
● 3D视界、城市级沉浸导航、车道导航、AR导航等不断提升导航精准性的车载导航系统还通过实时公交、停车服务、加油充电等不断拓宽服务边界,让用户享受更加丰富的驾车体验。
数据来源:2022年车生活数字化全景洞察报告
地图导航应用三足鼎立,部分用户同时使用多款导航应用
● 当前在地图导航类app中,用户主要集中于高德地图、百度地图与腾讯地图中。
● 其中,高德地图9月月活跃用户数为47783.1万人,平均单日使用时长达11.5分钟。
● 用户体量高,人均单日使用时长也相对更高。同时,部分用户会同时使用2款、甚至3款及以上导航应用。
数据来源:CTR Xinghan-移动用户分析系统
车内娱乐办公系统打造车主的第三生活空间
● 随着车载娱乐系统的更新换代,车内娱乐系统更加丰富,如车内音乐/广播、车内游戏、车内影视、车内K歌、车内办公等,消费者在车内生活越来越丰富。
数据来源:2022年车生活数字化全景洞察报告
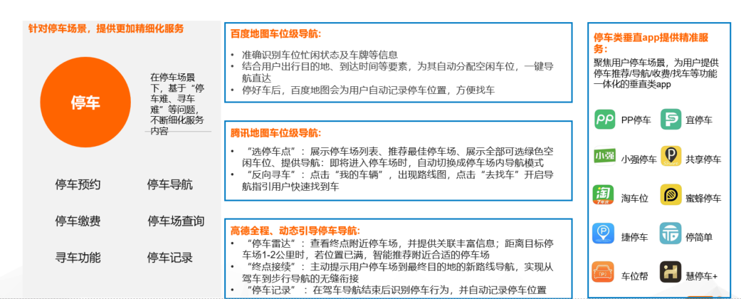
针对“停车难、寻车难”问题,智慧停车提升用户停车体验
● 地图平台、停车类垂直平台不断推进智能推荐停车点位、智能导航停车点、智能停车收费、停车场智能找车等功能一体化促进提升车主停车体验。
数据来源:2022年车生活数字化全景洞察报告(排名不分先后)
“车后”生活数字化
全流程数字化线上服务体验
加油充电全流程智能、高效服务体验
● 加油充电消费是用车基础消费,加油充电平台不断极致丰富消费者体验。
● 到站引导、高效加油充电、无缝支付的同时洗车/维修保养/保险/购物等边界服务不断拓宽,让消费者体验全流程智能化更高效的加油充电服务。
数据来源:2022年车生活数字化全景洞察报告
提供更加便捷的服务,加油、充电类应用并驾发展
● 随着新能源电动车的不断普及,用户对汽车充电的需求催生充电类服务app的发展。
● CTR Xinghan-移动用户分析系统数据显示,目前已有多款汽车充电类app月活跃用户数超过50万人。
● 同时,油车仍旧占据主要市场,汽车加油类应用月活跃用户规模相对更高。
数据来源:CTR Xinghan-移动用户分析系统
全场景闭环服务,提供更加极致的汽车维修保养体验
● 维修保养是消费者持续用车的重要一环,维修保养场景不断升级线上线下流畅化体验,用户“车后”生活消费更加极致。
数据来源:2022年车生活数字化全景洞察报告
打造数字社区,升级汽车智慧交互生活体验
● 随着技术与算法的进步,汽车社区的功能与服务也在不断优化迭代,用户与汽车、用户与品牌以及用户之间的交流变得更加智能、高效与生动,越来越多的车企品牌为用户提供、升级更加智慧的汽车交互生活体验平台。
数据来源:2022年车生活数字化全景洞察报告
车生活数字化发展趋势
趋势1:基于用户与场景差异,提供更加个性化的服务
● 千人千面,不同用户在各个场景下、相同用户在不同场景下的车生活需求均存在差异,平台针对差异在内容供给与功能点实现上提供更加个性化的服务,提高功能服务使用率的同时,极大提升用户的满意度。
数据来源:2022年车生活数字化全景洞察报告
趋势2:跨场景联动,与其他生活场景实时、高效互动
● 随着物联网、移动通讯等技术的发展,当前部分汽车已实现与居家等场景的部分功能实时联动。
● 未来,进一步促成车内“第三生活空间”与其他场景的联动,实现多功能、多场景的实时、高效互动成为汽车生活数字化发展重要趋势。
数据来源:2022年车生活数字化全景洞察报告
趋势3:打造超级APP,营造车生活服务生态,实现一致用户体验
● 基于用户汽车生活场景,为用户的购车与用车生活提供一站式解决方案,在用户车生活各环节的沟通、反馈与实际完成的过程中提供高度聚焦、专业的服务,并实现一致体验。
数据来源:2022年车生活数字化全景洞察报告
更多阅读:



















