近年来,肠道菌群越来越受到科学家的重视,很多疾病和肠道菌群失调都有密切的关系。肠道菌群是人体内肠道的微生物,不同的菌种可以合成不同的人体生长发育必需的维生素,还可以和蛋白质残渣合成氨基酸,参与糖类和蛋白质的代谢,同时还能促进矿物元素的吸收,在许多生理过程中起着至关重要的作用。
最近的研究表明,肠道微生物组的一个额外的作用是协调肠和肝昼夜节律。
饮食、摄食 / 禁食周期能够驱动肠腔内肠道微生物群落和次级代谢物的昼夜振荡变化。这些振荡变化对于外周生物钟和与之相关的控制葡萄糖、胆固醇、脂肪酸稳态以及宿主代谢健康的肝脏和肠道代谢调节因子的表达是必需的。然而,使用肠道微生物去除耗尽模型研究肠道微生物组和外周生物钟之间的关系存在弊端,这种模型方法不能解释饮食诱导微生物群落动力学的扰动是否会通过昼夜节律不同步影响宿主代谢。
限时喂食 (TRF) 对宿主代谢健康有很多好处。在小鼠高脂饮食模型(无论喂食的是哪种致肥饮食), TRF 减少肥胖、炎症,改善葡萄糖耐量以及胆固醇的稳态,以及逆转先前存在的代谢综合征。大多数肠道微生物组的研究都集中在大肠或更容易接近的替代物——粪便上。然而,肠道的其他区域在宿主体内代谢平衡中起着更重要的作用,特别是回肠具有独特的消化和吸收功能以及微生物组成。尽管如此,很少有研究强调回肠微生物群的重要性及其对宿主代谢健康的影响。
2022 年 7 月 5 日,来自加利福尼亚大学等单位的科学家在Cell Reports 发表了题为 “Diet and feeding pattern modulate diurnal dynamics of the ileal microbiome and transcriptome” 的研究长文,该团队系统分析了在正常饮食、高脂饮食、限制时间的高脂饮食条件下回肠菌群的组成和转录组的动态改变,以确定高脂饮食和进食时间对回肠菌群种类及昼夜节律的影响。
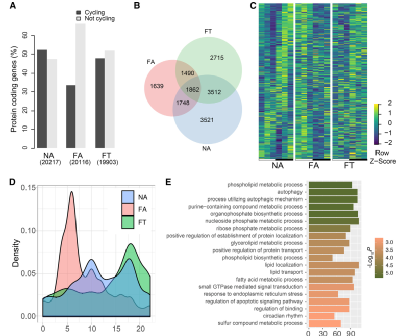
研究者首先分析了 HFD 和 TRF 对回肠微生物组成和昼夜节律的影响。分别收集限时高脂饮食组(FT)、自由高脂饮食组(FA)和正常饮食组(NA)喂养三组小鼠每天不同时间点回肠样本,以研究肠腔和粘附细菌的日间动态。
结果显示食物热量相同的情况下,TRF 能改善高脂饮食诱导的体重和血糖水平。高脂饮食可显著降低回肠菌群的 a – 多样性和 β- 多样性。限时高脂饮食组和自由高脂饮食组小鼠的微生物组组成差异较小,表明饮食种类比起喂养方式来说更加影响回肠微生物组组成。自由高脂饮食组中乳球菌属和丹毒梭菌属比限时高脂饮食组富集。另外,自由高脂饮食小鼠中保持节律震荡的微生物丰富度不到正常饮食组小鼠的一半,而限时高脂饮食的小鼠与对照组小鼠出现类似水平的周期性波动,表明微生物昼夜节律与 TRF 对代谢功能的益处有关。
研究团队研究了在不同饲喂和取食条件下回肠微生物群随时间变化的相对丰度,以便明确回肠微生物群落的周期性振荡以及确定它们在宿主代谢中的重要性。结果显示所有实验条件中优势菌属均是厚壁菌门,乳酸菌在所有实验组中均被发现,其在高脂喂养条件下小鼠活动时期(黑暗期)丰度大大降低。另外,正常饮食组和限时高脂饮食组小鼠的葡萄球菌在黑暗期开始时中均出现一个急速上升。
接着研究者们探究宿主节律基因是否影响回肠菌群组成和昼夜节律。研究者使用了 Cry1;Cry2 双敲除小鼠 (CDKO) 测试生物钟基因对微生物组动力学是否重要。CDKO-NA 小鼠回肠中的微生物节律完全消失,PCoA 分析反映了这些老鼠紊乱的喂食睡觉节奏,在回肠中发现的最常见的细菌小鼠属于丹毒菌科和乳酸菌科。这些结果表明,宿主分子生物钟与菌群回肠动力学有关,干扰宿主生物钟可能通过干扰进食模式扰乱回肠菌群的昼夜节律。
因为微生物群落的每日动态会影响肝脏转录组,研究者假设回肠转录组也会受到腔内振荡的影响。与 NA 相比,高脂饮食中转录本显著降低,FT 中部分维持不变。三种喂食组中有 1862 个具有昼夜周期的蛋白质编码基因重叠。HFD 通过诱导向光的相位转移扰乱自由高脂饮食小鼠的节律,TRF 维持 FT 小鼠中这些转录本。这表明有节奏的腔内动力学是与 TRF 对宿主外周生物钟的昼夜节律有关。正常饮食组和限时高脂饮食组小鼠之间共同周期基因富集分析表明,其与磷脂代谢、自噬和昼夜节律相关,HFD 破坏了主要昼夜节律基因包括 Rev-erb, Per3,Clock,Bmal1 和 Cry1,所有这些基因都在 TRF 中保持不变。
小鼠回肠样品在不同的饮食和饲养条件下有区别,这可能表明单独的代谢表型并不决定回肠的转录活性。TRF 对基因表达的影响更大,例如增加 FT 和 FA 中回肠 DE 基因数量较 NA 和 FA 多。HFD 可破坏 DE 基因转录组的动态昼夜变化。
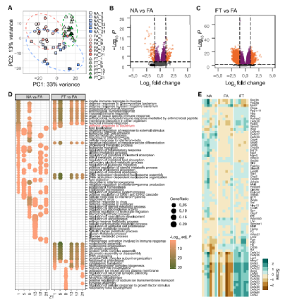
自由高脂饮食 FA 中参与对细菌免疫反应的基因表达水平降低,特别是⍺-defensins。
TRF 改善了 HFD 小鼠的胰岛素敏感性和肥胖,那么在肠道微生物组和回肠时钟保持昼夜振荡的背景下,进食方式如何影响肠道代谢信号通路?研究者发现,高脂饮食破坏 GLP-1(一种主要的血糖调节回肠激素) 和胆汁酸信号通路,但 TRF 饮食可逆转受损的信号通路。Gcg 和 Dpp4 在自由高脂饮食时表达水平下降并且失去昼夜节律。然而,TRF 维持了两者的昼夜动态,并导致参与 GLP-1 信号转导的其他转运蛋白的基因表达发生变化。此外,胆汁酸池、转运、再吸收和信号传导也在自由高脂饮食组中受到损伤,但仍可由 TRF 逆转。
综上,肠道微生物组的组成振荡对正常的外周昼夜节律至关重要,而这两者在饮食诱导肥胖 (DIO) 中被打乱。虽然限时饲喂 (TRF) 保持了昼夜节律的同步性,并防止 DIO 的发生,但它对盲肠肠道微生物群动态的影响不大。因此,肠的其他区域,特别是回肠,肠促胰岛素和胆汁酸信号的中枢,可能在影响外周昼夜节律中发挥重要作用。该研究证明了饮食和喂食节律对小鼠回肠微生物组组成和转录组的影响。DIO 抑制了回肠微生物组组成和转录组的动态节律。TRF 部分恢复回肠微生物组和转录组的昼夜节律,增加 GLP-1 的释放,并改变回肠胆汁酸池和 FXR 信号,这可以解释 TRF 如何发挥其代谢效益。
该研究提供了充分的探索回肠微生物组和转录组昼夜节律的数据,为充分理解回肠在肠道菌群和疾病发生之间的关系中的重要作用提供了科学依据,也开启了回肠在肠道菌群舞台之旅。
参考文献:
Diet and feeding pattern modulate diurnal dynamics of the ileal microbiome and transcriptome.Cell Rep. 2022 Jul 5;40(1):111008. doi: 10.1016/j.celrep.2022.111008.
更多阅读:









