在一项新的研究中,来自美国福克斯蔡斯癌症中心和俄罗斯国立高等经济大学等研究机构的研究人员报告了一种杀死难以治疗的癌症的新方法。这些肿瘤抵制目前的免疫疗法,包括那些使用免疫检查点阻断抗体的免疫疗法。相关研究结果于2022年5月25日在线发表在Nature期刊上,论文标题为“ADAR1 masks the cancer immunotherapeutic promise of ZBP1-driven necroptosis”。
该方法利用了Z-DNA。Z-DNA不像B-DNA那样向右扭动,而是向左扭动。Z-DNA的一种作用是调节对病毒的免疫反应。该免疫反应涉及AADR1和ZBP1,这两种蛋白专门识别Z-DNA。它们通过一种以高亲和力结合Z-DNA结构的Zα结构域做到这一点。
Zα结构域最初是由论文共同通讯作者、俄罗斯国立高等经济大学的Alan Herbert博士发现的。ADAR1 的Zα结构域关闭了自身免疫反应,而ZBP1的Zα结构域激活了杀死病毒感染细胞的途径,正如论文共同通讯作者、福克斯蔡斯癌症中心的Sid Balachandran博士先前发现的那样。ADAR1和ZBP1之间的相互作用决定了肿瘤细胞是生还是死。
AADR1和ZBP1在炎症期间都被干扰素诱导。它们通常不存在于正常细胞中。这两种蛋白在肿瘤中也有表达,特别是在称为成纤维细胞的正常细胞中,癌细胞强迫成纤维细胞支持它们的生长。通常而言,肿瘤依靠ADAR1来抑制杀死它们的细胞死亡途径。
这些作者发现了一种小分子:CBL0137,它可以绕过ADAR1的抑制,通过ZBP1直接激活肿瘤细胞死亡。该药物的作用与导致癌症的突变无关。它诱导的细胞死亡形式具有高度的免疫原性。这种作用破坏了支持肿瘤生长的成纤维细胞。通过这样做,该药物增强了使用靶向PD-1的免疫检查点阻断抗体的免疫疗法的有效性。该药物是curaxin家族的成员,因另一个目的而被引入临床试验。该化合物在1期临床试验中已被证明是安全的,但仍需要进一步研究以证实它与抗PD1抗体一起的临床使用对治疗癌症有好处。
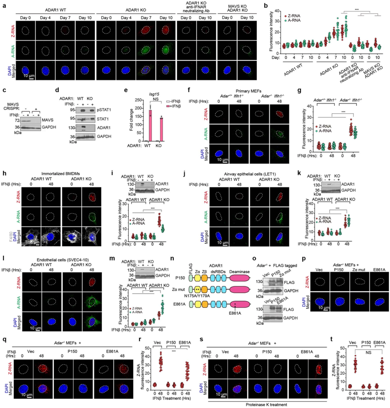
Adar剔除后的Z-RNA积累,图片来自Nature, 2022, doi:10.1038/s41586-022-04753-7。
Herbert博士说,“这是一个高度协作的团队的成果。它是我们了解替代性DNA构象(如Z-DNA)如何在人类生物学中发挥重要作用的一个里程碑。这篇论文显示了基础研究如何能够导致新的和意想不到的治疗方法。这个过程花了很长时间,从最初发现Zα结构域开始,然后到鉴定导致人类遗传疾病的Zα DNA变体。这些发现验证了Z-DNA的生物学作用。这项新的研究如今使我们找到了一种治疗癌症的新方法。这是一个令人高兴的转折,因为最初的Z-DNA发现被科学界广泛认为没有什么生物学意义,而且进一步的研究工作也没有被美国国家卫生研究院的同行评审小组列为值得资助的对象。”
Z-DNA在正常细胞中由称为flipons的序列形成,这些序列在生理条件下可以可逆地翻转到左手构象。这种结构是在有史以来第一个通过X射线晶体学解析出的合成晶体中偶然发现的。其他类别的flipons也存在,并且极有可能在生物学中发挥重要作用。flipons是高度动态的结构,一直很难研究,因为确定它们在细胞内的确切构象是很有挑战性的。
Herbert博士说,“这与物理学中的其他高度动态的系统类似,你只能通过直接测量来找到flipons的构象,但前提是测量行为不能使结果产生偏差。”
参考资料:
Ting Zhang et al. ADAR1 masks the cancer immunotherapeutic promise of ZBP1-driven necroptosis. Nature, 2022, doi:10.1038/s41586-022-04753-7.
来自:
更多阅读:


