广播广告月度概览
根据CTR媒介智讯的数据显示,2020年11月广播广告刊例花费和资源量同比降幅较前两个月略有扩大,分别下降11.3%和13.6%。各频率类型中,新闻资讯类、财经类、文化娱乐类和体育类频率的刊例花费均呈现同比正增长,尤其文化娱乐类和体育类频率的增幅最为显著,上涨57.7%和65.5%。
与上年同期比较,TOP10榜单中,IT产品及服务行业同比增幅超过50%,食品和药品行业也分别呈现7.5%和37.6%的增长;与上月比较,榜单内七成行业呈现正增长,交通行业、金融业、药品和IT产品及服务行业的环比增幅均达两位数。
广播刊例花费TOP10品牌榜单中有两个家居装饰服务品牌,分别是主投上海地区各大频率,同比增幅超过1000%的尚海;以及主投京津地区各大频率,同比增长47.6%的全包圆。此外,鲜炖燕窝品牌小仙炖增长迅猛,增幅达466.6%。与上月相比,榜中七成品牌广告投放环比呈现正增长。
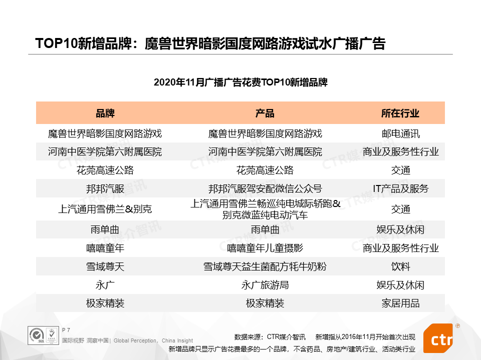
广播广告TOP10新增品牌来自七个行业。暴雪娱乐公司在今年11月最新上线魔兽世界暗影国度9.0游戏,即在广播进行推广宣传,广告主要投放在全国各地的交通和音乐频率。
更多阅读:









