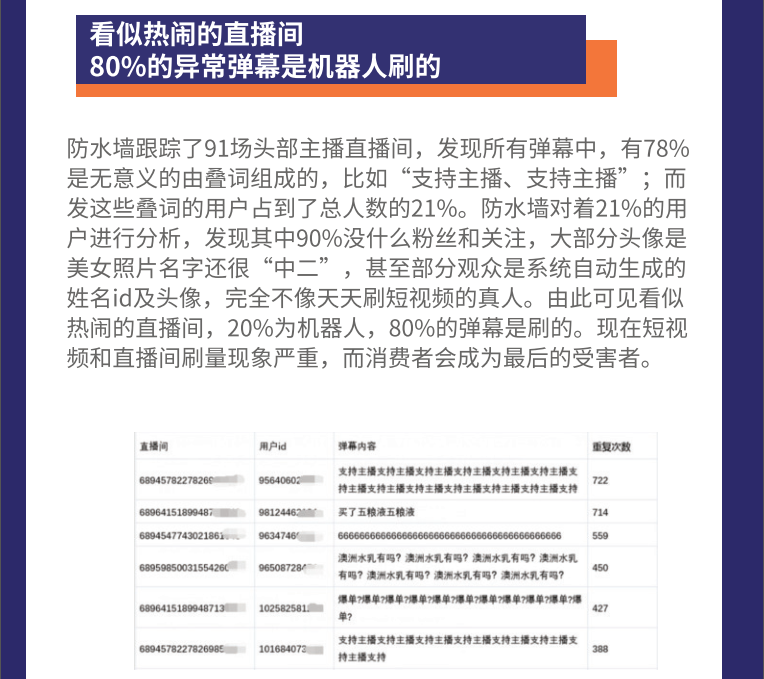
深度调研直播带货行业 防水墙发布《2020年短视频及直播带货调查》 截至2020年6月,移动网民端短视频渗透率已高达65.8%,并且由短视频衍生出的直播带货行业成为2020互联网最大风口。从第三方数据中心公布的数据显示,2017年行业规模在190亿元,2018年增长到1330亿元,2019年迅速增长到4338亿元,2020年预计将达到9610亿元。增长速度让人惊讶。越来越多的明星、网红、企业家一同涌入短视频及直播带货行业,非常热闹。通过直播间不仅可以卖书、衣服、箱包、化妆品、零食、水果,甚至可以卖车、卖房。同时,在”热闹”的背后出现了一些乱象。品质控制不严格,夸大宣传,数据造假,售后无法跟上 等情况,尤其是多位大v刷点赞、刷评论、刷热度、刷单 等数据造假行为,引起了社会及有关部门重视。防水墙针对短视频及直播带货行业进行了深度调研及大数据分析,发布整理了《2020短视频及直播带货调查》。 《2020年短视频及直播带货调查》 via 腾讯防水墙 更多阅读:QuestMobile:2020中国互联网广告大报告(下篇) 媒介价值变迁 “渠道x内容-营销-购买”闭环形成 传统玩法已进ICUQuestMobile:2020 “618”电商洞察报告 线上零售新模式持续演化 电商+网红直播+卫视=?QuestMobile:2020中国移动直播行业“战疫”专题报告QuestMobile:2020五一假期消费洞察报告 本地生活引领消费复苏 直播带货成新增长热点QuestMobile:2020女性新消费趋势报告 女性用户成电商主力军 直播、社交和种草,哪个招式更灵光?字节跳动:20年营收翻倍至2400亿 传今年将IPO新抖:2022年1-2月新东方直播带货成绩神藏简评|还在笑潘子?草率了!潘长江直播带货中国黄金销售额超1800万中国演出行业协会:2022-2023年直播与短视频行业发展报告欢聚:2Q20财报营收58.401亿元 坚持全球化不动摇 BIGO占集团直播收入首次过半Sensor Tower:2020上半年中国出海短视频/直播TOP20欢聚集团:1Q20财报电话会议实录 营收 利润将持续增长 短视频业务在海外无主要竞争对手PIPC:Coupang数据泄露超3300万用户,最高罚款1.5万亿韩元华中师范大学:短视频碎片化观看致记忆正确率下降20%《中国网络视听发展研究报告(2026)》:2025年网络视听用户达10.99亿,日均刷视频超200分钟