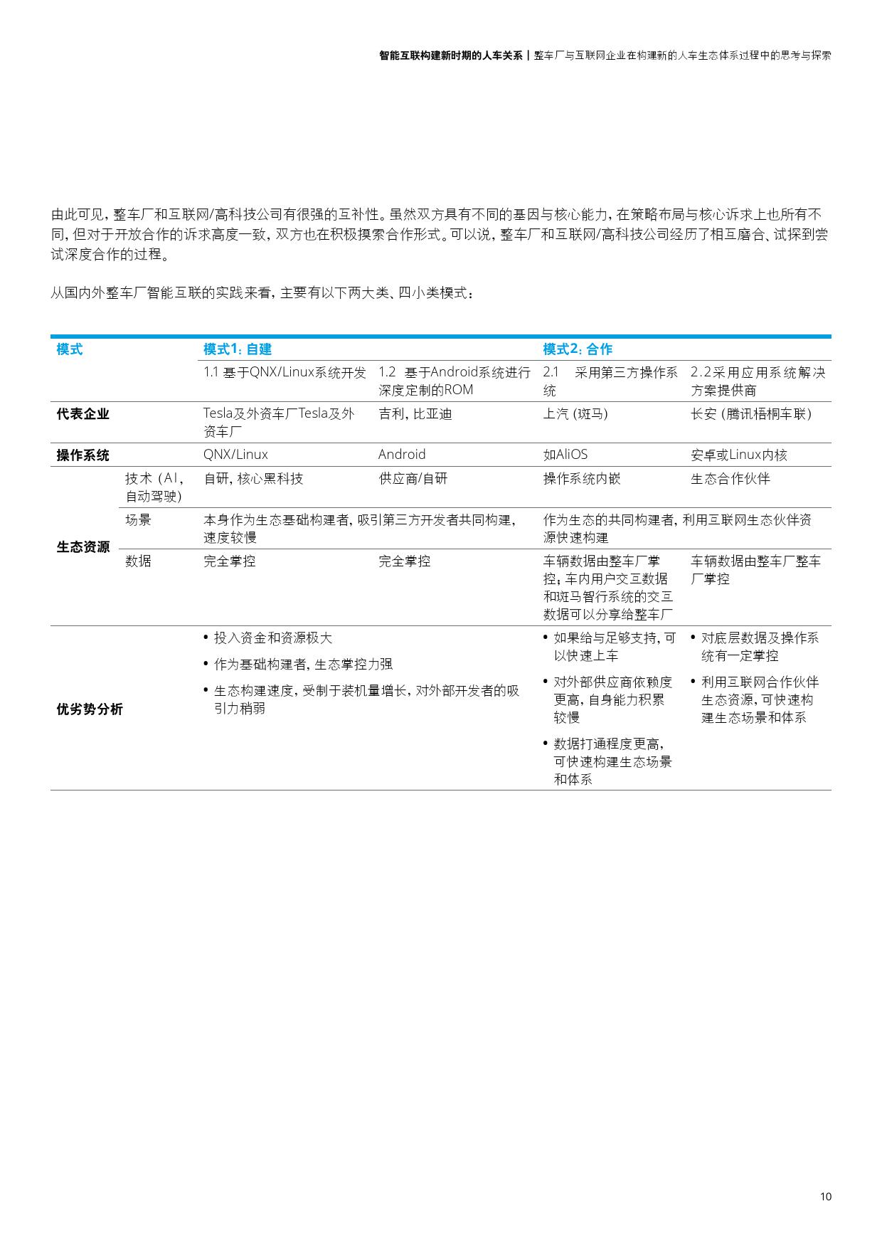
德勤咨询:智能互联构建新时期的人车关系 《智能互联构建新时期的人车关系》报告基于目前市场与宏观环境的变化展望了未来智能互联时代的人车关系。并对未来车联网产业链中,整车厂商与互联网企业、高科技企业之间的竞合关系与发展趋势进行了阐述,还提出了整车厂商未来有待思考的问题。 PDF版本将分享到199IT交流群,支持我们发展可加入! 更多阅读:德勤咨询:无人驾驶重塑竞争生态圈德勤咨询:如何打造面向未来的智能网联汽车德勤咨询:2023年Q1中国内地及香港IPO市场回顾与前景展望报告德勤咨询:人工智能基础数据服务白皮书德勤咨询:2025年中国消费品和零售行业纵览德勤咨询:技术趋势2025德勤咨询:消费行业的未来德勤咨询:2023年Z世代和千禧一代调研报告德勤咨询:汽车工程步入由软件领航的新时代德勤咨询:2022第一季度中国内地及香港IPO市场回顾及前景展望德勤咨询:重塑食品零售行业德勤咨询:2022全球零售力量德勤咨询:2022年投资管理行业展望报告女子体育的兴起:迈向商业化之路德勤咨询:2022年全球营销趋势–中文版