GSMA今日发布《大中华区工业物联网发展》(The Industrial IoT in Greater China) 研究报告,重点介绍该地区工业物联网市场现状、主要应用场景以及未来的发展趋势。通过对中国电信、中国移动、中国联通、台湾大哥大、亚太电信集团、远传电信等移动运营商的采访,分析了5G、大数据、人工智能(AI)和移动物联网(IoT)等技术如何与工业系统相结合,持续推动在该地区的产业转型和升级。GSMA智库 (GSMA Intelligence) 估计,到2025年全球的工业物联网 (IIoT)连接数将达到138亿,其中大中华地区的连接数约为41亿,约占全球市场的三分之一。
GSMA首席技术官Alex Sinclair评论道:“移动与信息技术的快速发展将从根本上改变我们的生活和工作方式,万物互联不仅让我们的城市更智慧,也让我们的生活变得更轻松、更高效。中国在工业物联网方面投入巨大,利用先进的信息技术与工业生产系统相结合,将简化生产过程,大大提高生产力和生产效率。在政府的大力支持下,中国将成为该领域的全球领导者。”
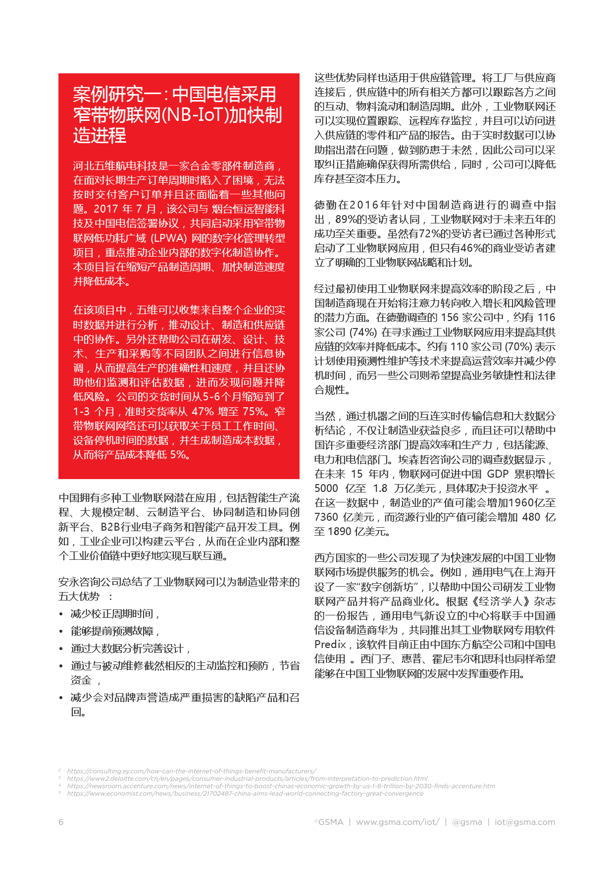
工业物联网将人工智能、云计算和大数据分析相结合,通过大量可实时监控复杂物理机械效能的连接传感器,对采集的数据进行分析,用于优化生产并进行主动预防性维护,从而提高效率,并产生可用于研发新流程的新洞察。所采集的数据还能够应用于生产制造以外的其它相关领域的分析,例如减少能源消耗和网络资源投入等。另外,中国目前在人工智能领域发展迅猛,利用机器学习,算法优化,人工智能将有助于高效准确的管理复杂的工业设施和流程再造。
GSMA智库最新的报告指出全球物联网市场(包括:连接、应用、平台与服务),到2025年预测价值将达到1.1万亿美元。来自不同背景的企业-包括移动运营商、IT公司、设备制造商和系统集成商–都希望在这个市场中分一杯羹。商业应用占据了整个物联网市场的半壁江山。根据Gartner 公司的研究,截至2020年,全球互联网总支出将突破3万亿美元,其中跨行业商业应用支出占5700 亿美元,垂直行业应用占 9100 亿美元。这表明自 2016 年起,这两部分的年均复合增长率将分别达到30% 和 8%。
大中华区是物联网技术的一个巨大市场,同时也是元器件等产品的主要供应商。中国作为世界工厂,是各种商品的主要制造商,其中包括世界上大部分的电子产品。事实上,大中华区制造了大部分的传感器、芯片及物联网的其他构成组件。安盛保险表示,截至2020 年,全球将需要 2000 亿物联网连接组件和设备 。
与此同时,中国也涌现出众多新兴企业,例如由百度前任首席 AI 科学家吴恩达创办的landing.ai、 K2Data和RootCloud,这些企业都可能会在工业互联网的发展中发挥重要作用。作为中国物联网行业代表城市-无锡,每年都会举办奖金高达一千万人民币(折合150 万美元)的物联网创新大赛,以众包的形式推动创新。许多在大中华区研发的物联网组件和服务都部署在了本地。事实上,中国的制造业是采用物联网解决方案的主要客户。工业物联网能够帮助中国数百万的工厂和生产车间显著提高效率、降低成本并更好地管理其基础设施。
研究公司 IDC 预测,中国各种形式物联网工具包的市场总收入将会从 2017 年的 1930 亿美元上升至2020 年的3610亿美元。其中,根据中国工业和信息化部的数据,中国工业物联网市场收入的年增长率约为 25%,并且将在 2018 年达到近 3000 亿元人民币(折合 470 亿美元)。
PDF版本将分享到199IT交流群,支持我们发展可加入!

更多阅读:

_000001.png)
_000002.png)
_000003.png)
_000004.png)
_000005.png)
_000006.png)
_000007.png)
_000008.png)
_000009.png)
_000010.png)
_000011.png)
_000012.png)
_000013.png)
_000014.png)
_000015.png)
_000016.png)
_000017.png)
_000018.png)
_000019.png)
_000020.png)
