由于市场高度“碎片化”,加上行业发展主要由技术驱动,近二十年来,并购一直是全球范围内生命科学与医疗行业整合的主题,许多行业巨头都通过并购扩张了自己的商业版图。为了开拓市场、拓宽产品线以及完成产业升级,中国生命科学与医疗企业在近十年也加快了境内外并购的步伐。尤其是2012-2016这几年里,中国生命科学与医疗行业境内外并购在交易金额和数量上都实现了飞速上升,而我们预计2017年将会继续保持这个趋势。
本报告详细介绍了2016年全球及中国生命科学与医疗行业并购的情况,探讨了影响中国企业境内外并购的影响因素,并对2017年中国生命科学与医疗行业并购的形式和趋势做出分析和预测。
核心观点/主要成果:
- 2016年全球并购趋势回落,中国并购金额创新高:宏观经济制约与监管机构的限制性措施造成2016年全球生命科学与医疗行业出现小幅回落。相较于全球并购交易下滑,中国生命科学与医疗行业并购创新高,交易金额高达12亿美元,比2015年增长1.18%。其中出境并购达到56.67亿美元,外商入境并购实现12.80亿美元,境内并购达到244.65亿美元。
- 中国企业外海并购活跃:中国生命科学与医疗行业海外并购趋向活跃,特别是对海外的医疗设备及服务并购持续加速,这与人民币贬值预期、国内标的估值过高等因素密切相关。资金流充足的本土企业相继出海寻求并购机会,以开拓海外市场、获取先进技术、丰富产品线、延伸产业链并提升自身品牌形象。
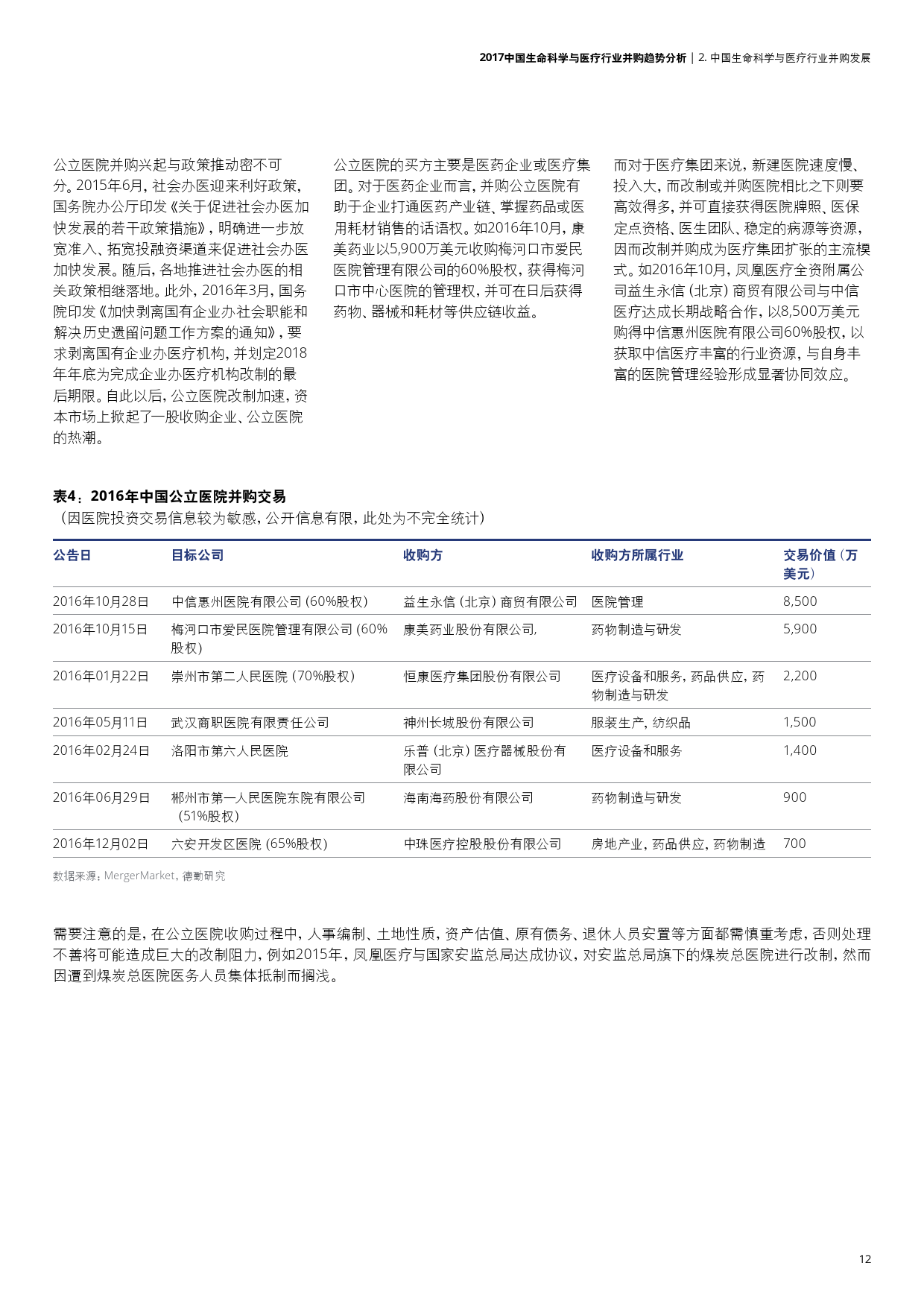
- 政策驱动境内并购:新版药品GMP认证、仿制药一致性评价、医保控费、两票制等政策给医药企业盈利状况带来挑战,大浪淘沙的压力是生命科学与医疗行业境内并购活跃、整合加剧的重要原因。另外,鼓励社会资本参与医疗体制改革、鼓励社会办医的相关政策不断出台也促使了对医院并购的升温。
- 2017中国生命科学与医疗行业并购趋势:我们预计,2017年中国生命科学与医疗行业并购将延续2015-2016年的趋势,交易数量与交易金额均有望保持平稳上升。海外并购虽然依旧拥有多重机会,但资本管控将给出境并购活动带来影响;境内制药和药品零售领域的并购整合将更为猛烈,公立医院并购将兴起。
- 2017中国生命科学与医疗行业并购趋势:我们预计,2017年中国生命科学与医疗行业并购将延续2016年的趋势,交易数量与交易金额进一步上升。海外并购依旧拥有多重机会,但资本管控将给出境并购活动带来影响;境内制药和药品零售领域的并购整合将更为猛烈,公立医院并购将兴起。
PDF版下载可加入我们小密圈,199IT感谢您的支持!

更多阅读:
























