心脏是人体最重要的器官之一,其主要任务是将氧和养分通过血液泵送到全身,确保我们的生命活动正常运转。然而,随着年龄的增长,心脏也开始经历衰老的过程,其中一个显著的问题是心律失常。为什么衰老的心脏常常失去节律呢?
近日,来自德国心血管研究中心(DZHK)的团队首次证明了老年时左心室血管和神经系统交界处出现的神经退化现象。在压力下,心脏更难根据心率和脉搏对相应的需求做出反应,也因此失去了节律,但使用抗衰老药物可逆转此现象。该研究题为“Aging impairs the neurovascular interface in the heart”,发表在Science杂志。
来源:DOI: 10.1126/science.ade4961
血管系统和神经系统形成复杂的、高度分支的网络,这些网络经常相互依赖且在功能上相互联系。血管-神经排列是由作用于内皮细胞 (EC) 的神经源信号或者由神经纤维排列的血管信号介导的,因此,信号蛋白、Eph/ephrins和血管内皮生长因子受体 (VEGFR) 等可调节血管和神经元,并延长或抑制轴突生长。任一分支的不平衡都会导致心律失常。然而,衰老是否在细胞和机制水平上对心脏神经支配产生影响尚不清楚。
衰老导致交感神经、副交感神经和感觉纤维衰退
研究人员首先探讨了衰老对老年小鼠神经密度的影响,结果发现,与3个月大的雄性幼鼠相比,18个月大的小鼠心脏的轴突密度显着降低,在老年雌性小鼠中也观察到神经元密度的类似下降。
来源:DOI: 10.1126/science.ade4961
衰老引起的神经密度降低在左心室(LV)中尤为明显,而右心室(RV)的神经支配在老年和年轻小鼠之间是相当的。心外膜区域随年龄的下降程度不如心内膜下和心肌区域那么强烈,但高倍图像显示老年心脏中心外膜下轴突密度也出现了强劲下降。
为了评估神经退化开始的具体时间点,研究人员进行了一项时程研究,结果显示总神经密度在 16 个月时就已经下降,并在 22 个月时进一步下降。
来源:DOI: 10.1126/science.ade4961
心脏由交感神经、副交感神经和感觉纤维支配,研究人员进一步发现,感觉神经也随着年龄的增长而减弱。
衰老心脏中的神经血管相互作用
为了确定神经密度下降是否可能继发于年龄相关的毛细血管稀疏,研究人员对 22 个月内的毛细血管密度进行了组织学评估,结果发现神经减少不是由毛细血管稀疏引起的,而是可能继发于毛细血管功能失调以及脉管系统中神经导线的改变。蛋白质表达验证证实了老年小鼠心脏中基因semaphorin-3A ( Sema3a )的上调并且还表明 semaphorin-3A 主要由表达在血管细胞中。
来源:DOI: 10.1126/science.ade4961
内皮Sema3a受 miR-145 调节并诱导去神经支配
由于Sema3a的过度表达和缺失都可能导致心源性猝死和心室颤动,因此作者研究了可能控制年龄诱导的Sema3a诱导的上游途径。通过生物信息学预测以及实验验证,结果证明miR-145- Sema3a轴调节衰老心脏中的心脏神经密度。
来源:DOI: 10.1126/science.ade4961
内皮细胞衰老诱导去神经支配
分离的心肌细胞、成纤维细胞和 EC 的大量 RNA 测序数据证实,衰老标记基因主要在衰老的心脏 EC 中上调。Sema3a的表达和其他神经排斥因子在衰老得分最高的 EC 中得到增强。这表明内皮衰老可能导致神经元排斥或死亡。
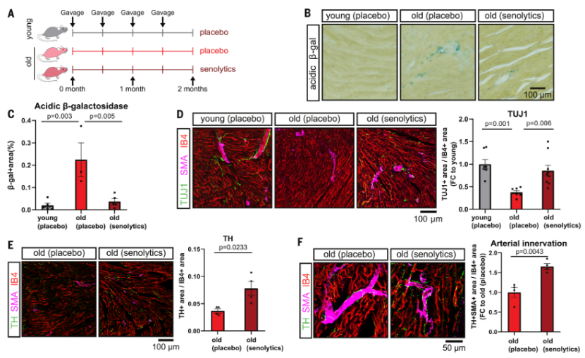
为了确定干扰体内细胞衰老是否可以预防老年心脏的心脏去神经支配,作者用 5 mg/kg 达沙替尼和 50 mg/kg 槲皮素治疗老年小鼠,这是一种抗衰老药物组合,可通过靶向抗凋亡途径减少衰老细胞的数量并延长体内寿命。进一步研究发现,Senolytic 治疗导致衰老细胞减少的同时,老年小鼠心脏中的总神经密度以及交感神经和感觉神经也得到了恢复。Senolytic 治疗还消除了与年龄相关的内皮功能损伤,因为它抑制了年龄引起的毛细血管周长的增加,并改善了离体主动脉 EC 的生长。
来源:DOI: 10.1126/science.ade4961
在这项研究中,研究证明衰老会降低心脏的轴突密度。衰老引起的轴突密度下降与 miR-145 减少及其靶标神经元排斥信号 semaphorin-3A 的去抑制有关,后者会导致心脏电不稳定。实验结果还表明,如果使用靶向药物(称为 senolytics)来限制这些“衰老”细胞的数量,神经细胞会再次生长,心脏会重新获得对脉搏调节的自主控制。然而,未来的研究必须证明这种疗法可以在多大程度上转移到人类身上。
总之,这些与年龄相关的神经支配丢失可以通过用抗衰老药物治疗小鼠来逆转,这项研究也帮助我们朝着更好地理解心脏病复杂机制迈出的重要一步,也开辟了预防和治疗心血管疾病的新方法。
来源:DOI:10.1126/science.ade496
来自: 生物谷
更多阅读:





