村上春树曾说过,我一直以为人是慢慢变老的,其实不是,人是一瞬间变老的。你是否也有过类似的感觉——在某一个瞬间,突然觉得自己老了。
事实上,这种感受并非“空穴来风”,身体在某个特定的时间点上发生量变到质变的情况,又被称为「断崖式衰老」。
早在2019年,Nature Medicine上刊登过一项题为Undulating changes in human plasma proteome profiles across the lifespan的研究,提出了“衰老不是匀速的而存在三个生理转折点”的观点。
该研究中,这三个出现“断崖式衰老”的年龄分别为34岁、60岁和78岁,而这一发现是基于人体内血浆蛋白质组的起伏变化。
衰老过程中血浆蛋白质的变化
当然,年龄只不过是个“数字”。人类衰老是一个复杂的多因素过程,实际生物学年龄和我们平时嘴上常提到的“计时年龄”往往不匹配。
除了容貌和体态上的改变之外,衰老更多地是反映在深层的人体生理学上,包含转录物、蛋白质、代谢物、微生物以及临床实验室值等一系列衰老标志。因此,更精确化的算法还得靠多维度的“衰老时钟”。
近日,来自中科院和温医大的研究团队联合开展的研究,基于中国女性老龄化的多组学分析,开发了一套特定的“衰老时钟”,发现:30岁和50岁是女性的两个“断崖式衰老”时间节点,可作为监测衰老的重要时期,并推测其中的主要影响因素是激素。
https://doi.org/10.1016/j.medj.2023.06.010.
本研究共招募了113名健康的中国女性志愿者,年龄在20-66岁之间。
研究者收集并分析了多维生物标志物,包括表型组学、转录组学(在整体和单细胞水平)、蛋白质组学和代谢组学,并鉴定出一系列随着年龄增长而发生明显变化的指标,在此基础上开发出综合“衰老时钟”。
研究流程图
1、与衰老相关的表型组学改变
——三大明显改变的模式:脂质代谢、循环激素和组织功能
系统医学调查涵盖了7类测量值,包括行动能力、人体测量、血脂、激素、血液含量、血细胞以及组织功能。结果显示,全部测量值中有32项与年龄呈正相关,有54项与年龄呈负相关。
对衰老相关的临床参数进行深入分析后,研究者发现了三种模式会随着年龄增长出现显著改变,分别为:脂质代谢、循环激素和组织功能。
具体来说,在脂质代谢变量中,随着年龄的增长,血胆固醇、低密度脂蛋白(LDL)和载脂蛋白A水平显著增加。相应的,与脂肪分布相关的人体测量特征,如体脂率、内脏脂肪水平和腰臀比,也与年龄呈正相关。
与年龄相关的表型测量值变化
在循环激素水平中,有4种性激素与年龄高度相关,其中促卵泡激素(FSH)和黄体生成素(LH)是与年龄正相关程度最高的指标,而抗缪勒管激素(AMH)则是下调幅度最大的。
更为重要的是,与肝、肺、骨骼和肌肉组织功能相关的指标也与衰老之间存在密切关联。举例来说,随着年龄的增长,慢阻肺的关键指标FEV1和骨密度逐渐下降;而与肝损伤相关的标志物——血清碱性磷酸酶却会伴随着衰老而逐渐升高,这意味着多组织功能的衰退。

不同组织功能指标与年龄之间的关联
2、与衰老相关的转录组学改变
——T细胞扰动是免疫衰老的一大主要特征
微观层面,研究者从整体和单细胞水平层面分析了PBMC转录组,发现356个与衰老正相关的和1,372个与衰老负相关的基因。
其中,与年龄最大负相关的基因是LRRN3,该基因在初始T细胞中高度表达。随着年龄的增长,LRRN3的表达会显著减少,彰显出T细胞的衰老。
另一个与年龄高度负相关的基因为CACHD1,它也在初始T细胞中富集。与之类似,研究者还发现了SATB1、CD248和TCF7等基因,这些参与“维持初始T细胞储蓄库”的基因均显著下调。
除了T细胞的衰老之外,生物大分子合成相关通路上衰老基因的富集,也表明了这些衰老的免疫细胞的合成代谢能力下降。
比如,随着年龄的增长,编码介导CD8+ T细胞产生腺苷的50核苷酸酶的NT5E基因显著减少。相反,表达高水平炎症细胞因子、易凋亡的衰老T细胞的标志物CD70基因则出现了上调;与炎症升高相关通路,如“白细胞活化调节”和“细胞溶解”相关基因也出现了类似升高。
与年龄相关基因的变化
3、与衰老相关的蛋白质组学改变
——血浆分泌蛋白质组表现出脂质代谢失调、炎症和组织老化
研究者依据实际年龄确定了血浆蛋白质的衰老模式,并找出了会随着年龄增长而增长的119种蛋白质,以及随着年龄增长而减少的148种蛋白。
从脂质代谢角度切入,糖蛋白NMB和C反应蛋白(CRP)等循环衰老生物标志物,均会随着衰老的发生而显著增加。此外,随着年龄的增加,与低密度脂蛋白和胆固醇浓度升高有关的血浆脂蛋白,如APOF、APOC4、APOA4、APOB和APOC3,也会随之升高。
而炎症相关的分析显示,与慢性炎症相关的蛋白同样会随着年龄的增长而不断升高,比如:先天性免疫系统的基本成分——补体系统中的C1R、C2、C4BPA和C5,和炎症免疫过程中的相关蛋白CHIT1、LILRA2、LILRB1、CCL16和CCL18。
其中,ELISA测试显示,壳三糖苷酶(CHIT1)和白细胞免疫球蛋白样受体亚家族A成员2(LILRA2),是老年人体内累积最多的两种蛋白质,且与慢性炎症密切相关。
与年龄相关的蛋白质组变化情况
值得注意的是,研究者推断,1/3的衰老累积蛋白源自肝脏,与衰老正相关的肝源性蛋白,包括脂蛋白、补体蛋白、炎症蛋白,以及常见的肝损伤指标,如PCSK9和ANGPTL3。
另有1/5的年龄减少蛋白由肌肉分泌而来。举例来说,与ATP代谢和自噬过程相关的因子属于肌肉来源蛋白,它们会随着年龄的增长而减少,该程度的调节失调会进一步诱发老年人中常见的少肌症。
至于其他组织(如免疫系统和神经系统)和泛组织来源的蛋白质,在与年龄进行相关性分析后,将有助于缩小组织特异性和系统性的衰老生物标志物的范围。
年龄相关的蛋白质变化
4、与衰老相关的代谢组学改变
——在衰老的过程中,激素和脂质代谢会出现异常
鉴于表型、转录和蛋白质组水平均出现了代谢相关的变化,研究者受到启发,进一步追踪了不同年龄受试者之间的代谢差异。结果显示,共有99个和46个代谢物与年龄分别呈现出正相关和负相关。
值得注意的是,几乎50%的年龄相关代谢物是脂类或类脂分子,包括甘油磷脂类、脂肪酰基、类固醇和类固醇衍生物。
举例来说,脂蛋白的重要组成部分——甘油酸酯,会随着年龄的增长而显著增加。这一现象,也与此前提到的脂蛋白中蛋白质成分的积累,以及LDL和胆固醇浓度的升高相一致。
此外,通路富集分析显示,组氨酸代谢上调,导致1-甲基组氨酸(1-MH)和3-MH的积累。这两个参数是肌肉退化和虚弱的生物标志物,它们随着年龄增长而增长也意味着老年人肌肉质量的下降。
年龄相关的代谢物变化
与之相反,随着年龄的增长,天然类固醇激素出现了明显的减少,比如脱氢表雄酮(DHEA)和硫酸化形式的DHEA硫酸盐(DHEA-S)。这两种代谢物被认为是衰老相关的重要标志物,补充DHEA和DHEA-S能够有效抑制血管内皮细胞的功能障碍。
于是,研究者开始思考:要是想减缓衰老表型,补充这些与年龄负相关的代谢物是否有效呢?
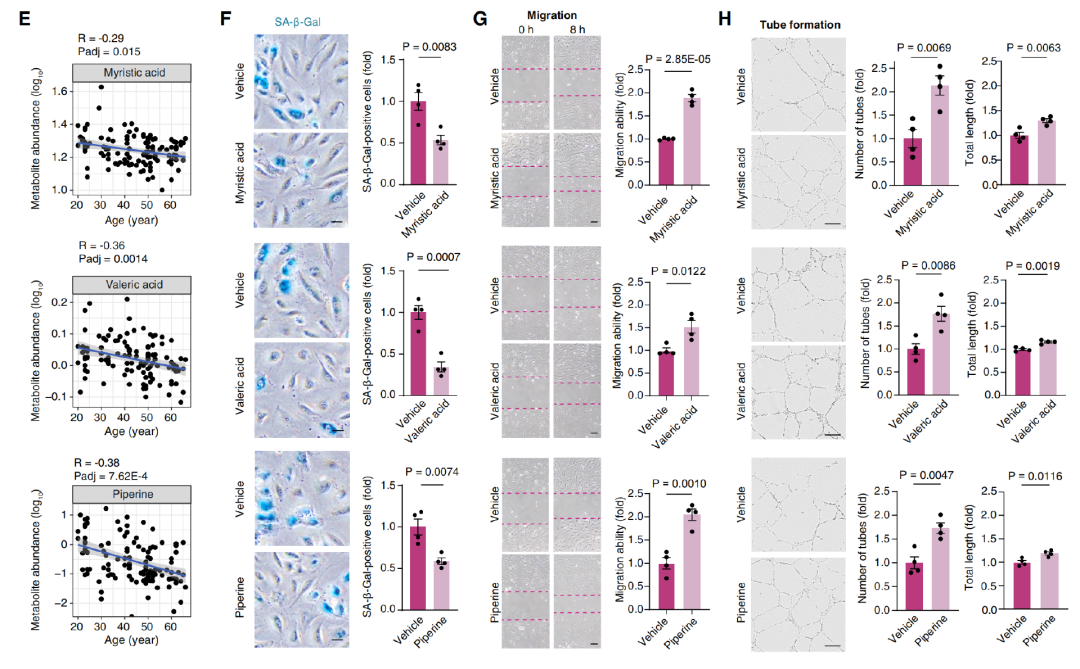
结果并不出乎意料。在补充了三种最常见“随着年龄增加而减少”的代谢物(戊酸、肉豆蔻酸和胡椒碱)之后,衰老相关的b-半乳糖甘酶水平降低,迁移能力得到提高以及形成了毛细血管样结构。说明在补充了血浆代谢物之后,人主动脉内皮细胞的衰老得到了延缓。
研究者表示,这一发现相当令人兴奋!未来,或许能够通过探究衰老相关的血浆代谢物,来开发延缓衰老的策略。
年龄相关的代谢物变化情况
5、适用于中国女性的综合“衰老时钟”出炉
——30岁和50岁是“断崖式衰老”的2个时间点
基于上述四个角度的发现,研究者建立了一套匹配中国女性的“衰老时钟”,这是一个涵盖面部、表型、转录、蛋白和代谢时钟的多维度复合时钟。
图形显示,30岁和50岁左右出现了两个波峰,这两个峰值也接近生育和绝经的时间节点。当然,这两个波峰仅共享了一小部分的相同变化,可见不同年龄段的衰老是不尽相同的。
在30岁时,转录组和代谢组水平上观察到了特定的变化。在这一阶段,三种甘油磷脂和镰孢菌素A的含量显著增加,而属于类固醇和类固醇衍生物的三种代谢物则出现了减少。与此一致的是,研究者还观察到参与激素反应的基因减少,比如AR、NTRK3和PPARG。
与30岁相比,50岁的“断崖式衰老”更为明显。在表型组学上,载脂蛋白A的水平显著升高。此外,组织健康指标出现了快速变化,比如骨密度和肺功能在50岁左右显著减弱,同样肌肉组织蛋白也急剧减少。
以上改变,与激素水平的变化息息相关。换言之,长期接受激素代替疗法的参与者,多个衰老参数也得到了一定的缓解。
两个时间节点的“断崖式衰老”
综上,研究者基于四角度、多参数建立了中国女性特有的“衰老时钟”,并发现30岁和50岁是两个关键的“断崖式衰老”时间节点,在这两个岁数可能发生剧烈的生理变化。所以,当你发现某瞬间自己“突然老了”,说不定正是身体给你发出信号!
参考资料:
[1]Lehallier, B., Gate, D., Schaum, N. et al. Undulating changes in human plasma proteome profiles across the lifespan. Nat Med 25, 1843–1850 (2019). https://doi.org/10.1038/s41591-019-0673-2
[2]Li J, Xiong M, Fu XH, Fan Y, Dong C, Sun X, Zheng F, Wang SW, Liu L, Xu M, Wang C, Ping J, Che S, Wang Q, Yang K, Zuo Y, Lu X, Zheng Z, Lan T, Wang S, Ma S, Sun S, Zhang B, Chen CS, Cheng KY, Ye J, Qu J, Xue Y, Yang YG, Zhang F, Zhang W, Liu GH. Determining a multimodal aging clock in a cohort of Chinese women. Med. 2023 Jul 24:S2666-6340(23)00197-6. doi: 10.1016/j.medj.2023.06.010. Epub ahead of print. PMID: 37516104.
撰文 | Swagpp
编辑 | Swagpp
来源 | 梅斯医学
来自: 生物谷
更多阅读:











