在一项新的研究中,一个国际研究小组发现了一种基因变异,它可能解释为什么一些非洲血统的人天生就有较低的HIV病毒载量,从而降低了他们传播这种病毒的风险并减缓了自身病情的发展。这是近30年来研究发现的首个与HIV感染有关的新基因变异。未来,它可能有助于指导为HIV感染者开发新的治疗方法。相关研究结果于2023年8月2日在线发表在Nature期刊上,论文标题为“Africa-specific human genetic variation near CHD1L associates with HIV-1 load”。
HIV仍然是全球健康的一大威胁。根据联合国艾滋病规划署(UNAIDS)的数据,到 2021 年,全球有 3840 万HIV感染者。
暴露前药物和大幅减少病毒载量的药物相结合对HIV传播产生了重大影响,但2021年仍有150万例新感染者。虽然自这种病毒首次被发现以来,治疗方法有了显著改善,但是那年仍有 65 万人死于艾滋病相关疾病。
病毒载量是指感染者体内的病毒数量。众所周知,病毒载量越高,病情发展越快,传播风险越大。但病毒载量在不同感染者之间的差异很大,这受到包括个体基因构成在内的多种因素的影响。
我们对 DNA 与 HIV 之间关系的了解大多来自对欧洲人群的研究。但鉴于HIV对非洲大陆的人群影响尤为严重—超过 2500 万HIV呈阳性的人生活在非洲大陆,因此更好地了解遗传学在非洲人感染HIV中的作用非常重要。
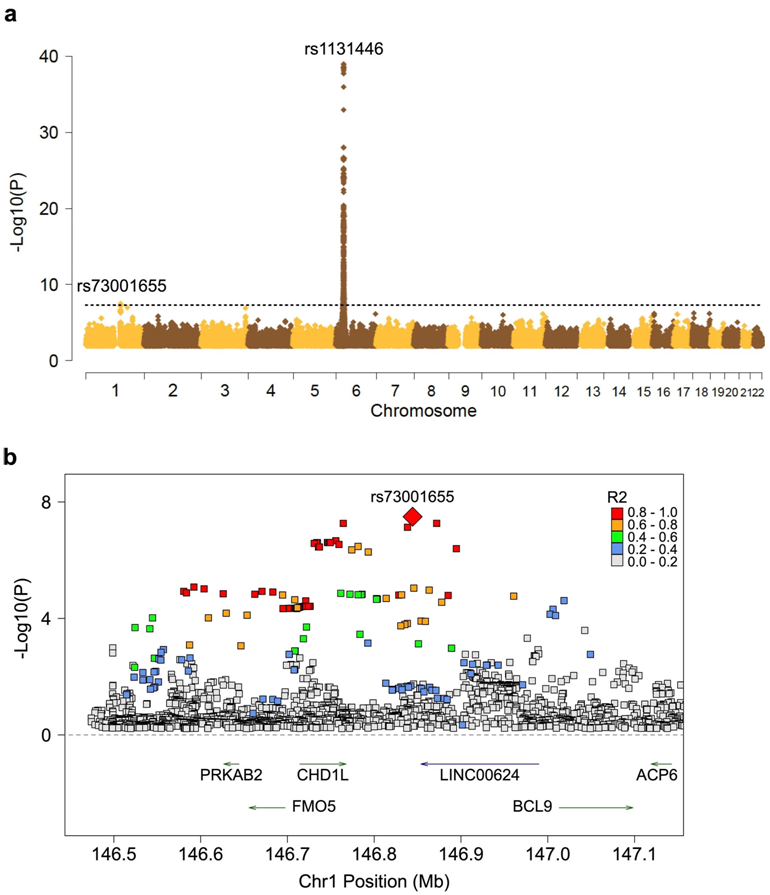
为了研究这个问题,这些作者分析了近 4000 名非洲裔 HIV-1 感染者的 DNA。他们在 1 号染色体上含有 CHD1L 基因的区域内发现了一种基因变异,该基因变异携带者的病毒载量会降低。据认为,4% 到 13% 的非洲裔人携带这种特殊的基因变异。
论文共同第一作者、加拿大公共卫生署国家微生物实验室的Paul McLaren说,“尽管非洲人的HIV感染率最高,但他们在人类DNA研究中的代表性仍然严重不足。通过对非洲血统人群的大样本研究,我们发现了一种只存在于这一人群中的新基因变异,它与较低的HIV病毒载量有关。”
众所周知,CHD1L 在修复受损 DNA 方面发挥着作用,但目前还不清楚为什么这种变异会对降低病毒载量产生重要影响。然而,由于HIV会攻击免疫细胞,英国剑桥大学医学系的研究人员在Harriet Groom博士和Andrew Lever教授的领导下,利用干细胞生成了HIV可以感染的细胞突变体,在这些细胞突变体中,CHD1L要么被关闭,要么其活性被降低。
图片来自Nature, 2023, doi:10.1038/s41586-023-06370-4。
他们的研究结果表明,当CHD1L被关闭时,HIV在一种被为巨噬细胞的免疫细胞中复制得更好。在另一种细胞类型—T细胞—中,却没有任何影响,这或许令人惊讶,因为大多数HIV复制都发生在后一种细胞类型中。
Groom博士说,“这个基因似乎对控制非洲血统人群的病毒载量很重要。虽然我们还不知道它是如何做到这一点的,但每当我们发现有关HIV控制的新知识时,我们就会了解到有关这种病毒和细胞的新知识。HIV在巨噬细胞中的复制与病毒载量之间的联系特别有趣,也特别出人意料。”
论文共同作者、英国帝国理工学院医学系的Manjinder Sandhu教授说,“每年新增的HIV感染者超过一百万人,很显然,我们在抗击HIV的道路上还有很长的路要走—我们还没有预防HIV感染的疫苗,还没有找到治愈它的方法,而且在一些人身上还出现了耐药性。下一步,我们要做的就是全面了解这种基因变异究竟如何控制HIV复制。”
参考资料:
Paul J. McLaren et al. Africa-specific human genetic variation near CHD1L associates with HIV-1 load. Nature, 2023, doi:10.1038/s41586-023-06370-4.
来自: 生物谷
更多阅读:


